
友情推荐:
恭喜,“永久产权”来了!

发票盖章虽然不是什么高深的问题,但是也是我们日常工作中非常常见的问题,看似简单一戳,但若盖不好,轻则发票被退回,重则面临重罚!
《国务院关于修改<中华人民共和国发票管理办法>的决定》(中华人民共和国国务院令第587号):
第二十二条,开具发票应当按照规定的时限、顺序、栏目,全部联次一次性如实开具,并加盖发票专用章。
第三十五条,违反本办法的规定,有下列情形之一的,由税务机关责令改正,可以处1万元以下的罚款;有违法所得的予以没收:(一)应当开具而未开具发票,或者未按照规定的时限、顺序、栏目,全部联次一次性开具发票,或者未加盖发票专用章的。
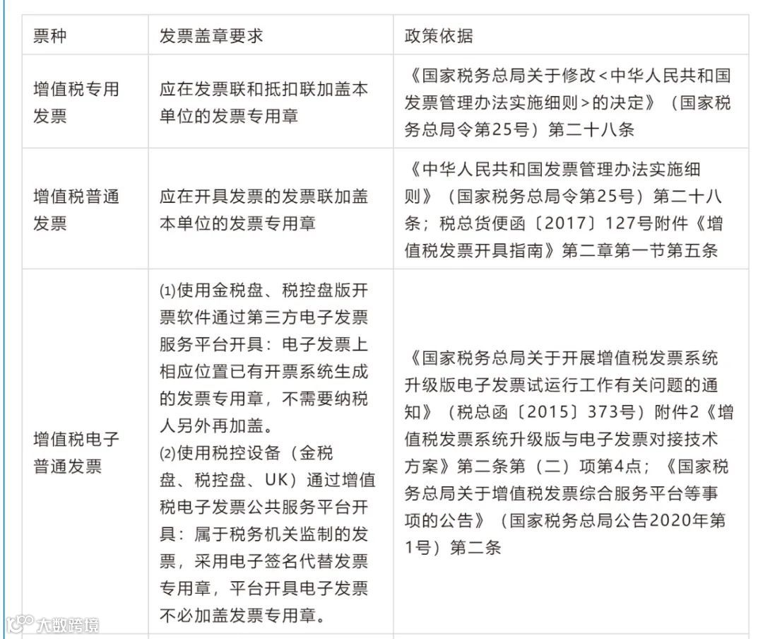
您的发票章都盖对了吗?发票盖什么章?怎么盖?小编给大家做了个汇总:


官方统一回复:
厦门市税务局:根据《中华人民共和国发票管理办法》(中华人民共和国国务院令第587号)第二十二条规定,开具发票应当按照规定的时限、顺序、栏目,全部联次一次性如实开具,并加盖发票专用章。《中华人民共和国发票管理办法实施细则》(国家税务总局令第25号)第二十八条规定,单位和个人开具发票时,必须做到按照号码顺序填开,填写项目齐全,内容真实,字迹清楚,全部联次一次打印,内容完全一致,并在发票联和抵扣联加盖发票专用章。综上,文件暂无规定因发票专用章不清晰重新加盖为无法律效力的情况。
深圳市税务局:
深圳税务局给了明确答复:发票上盖章不清晰的“可以补盖”。
注意:补盖的印章要保证并不会跟原来盖的重叠,也不会遮挡增值税发票上的其他内容。
答:不可以。《发票管理办法实施细则》第二十八条,“单位和个人在开具发票时,必须做到按照号码顺序填开,填写项目齐全,内容真实,字迹清楚,全部联次一次打印,内容完全一致,并在发票联和抵扣联加盖发票专用章。
2.发票既盖了发票专用章又盖了财务专用章,或者说既盖了发票专用章又盖了公章可以吗?
答:不可以。政策参照:《发票管理办法实施细则》第二十八条。
答:有效。只要清晰可辨认,只是影响美观,不影响发票的使用效力。当然,也不要因此随便盖,还是要按规定加盖。
答:不需要。记账联是销售方记账用的,无需盖章,实务中有很多企业记账联也会盖上章,这也是可以的。
答:不需要。电子普通发票自带发票专用章,打印后不需要再加盖发票专用章。非要再盖一个章,也不影响发票的使用,画蛇添足而已。
答:纳税人未按规定加盖发票专用章,有被罚款和被拒收的风险。
没有盖章的发票,违反了《发票管理办法》第三十五条的规定,税务机关除了责令限期改正,还可以处1万元以下的罚款。另外根据国税发【2006】156号的规定,不符合要求的专用发票。纳税人有权拒收。当然现实中很少出现这种被罚款的情况,一旦发现补上章不就完事了。
温馨提示:虽然发票盖章是会计基础工作重要组成部分,但会计工作无小事,只有取得合法合规的发票,才能减少税务审核的风险。
文章仅供参考。
来源:深圳市税务局、国家税务局、财务第一教室等
编 辑:高歌
文章版权归原作者所有,若有侵权,请联系我们删除。感谢原创分享!
微信【扫一扫】二维码关注我们网站吧:
