
1、子女教育:子女接受全日制学历教育和学前教育,每个子女每月定额1000元。
2、继续教育:学历教育每月定额400元;职业资格教育在取得证书当年定额扣除3600元。
3、大病医疗:与基本医疗相关的医疗费扣除医保报销后个人负担累计大于15000元的部分,办理汇算清缴时在80000元限额内据实扣除。
4、住房贷款利息:本人或其配偶购买中国境内住房,发生的首套住房贷款利息,每月1000元定额扣除。
5、住房租金:在主要工作城市没有自有住房而发生的住房租金支出,直辖市、省会城市、计划单列市以及国务院确定的其他城市,每月1500元;其他城市,市辖区户籍人口>100万,每月1100元,市辖区户籍人口≤100万,每月800元。
6、赡养老人:独生子女,每月定额2000元;非独生子女每人分摊额度≤1000元/月。
7、3岁以下婴幼儿照护支出:每个婴幼儿每月1000元定额扣除。
1
个税又降了!
再增一项扣除

2
官方解答
个人养老金常见问题
3
超实用!个人所得税税前扣除
一次性给大家说清楚






其中,前四项为综合所得,居民纳税人需要进行年度汇算清缴。
文章版权归原作者所有,若有侵权,请联系我们删除。感谢原创分享!
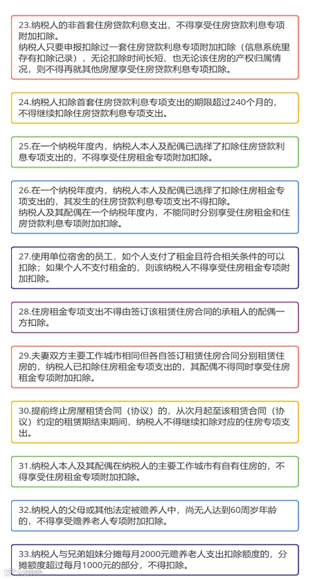
微信【扫一扫】二维码关注我们网站吧:


