

-
一类地区:新的标准为每月1890元; -
二类地区:新的标准为每月1760元; -
三类地区:新的标准为每月1660元;
-
一类地区:每小时19.60元; -
二类地区:每小时18.30元; -
三类地区:每小时17.20元;
-
一类地区:贵阳市观山湖区、云岩区、南明区、乌当区、白云区、花溪区、清镇市; -
二类地区:开阳县; -
三类地区:息烽县、修文县。
-
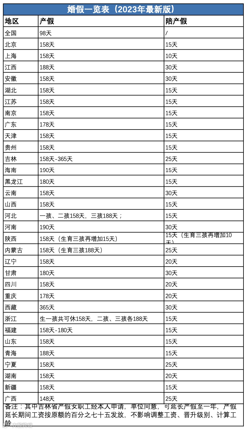
依法办理结婚登记的夫妻,可以享受婚假十五天。 -
符合法律、法规规定生育子女的夫妻,女方在享受国家规定产假的基础上,延长产假六十天,男方享受护理假十五天。 -
符合法律、法规规定生育子女的夫妻,子女三周岁前,夫妻双方每年分别享受十天育儿假。 -
独生子女父母年满六十周岁患病住院期间,独生子女每年享受五天护理假。
-
新办法取消了对登记对象是否结婚的限制条件,将“夫妻应当在生育前进行生育登记”更改为“凡生育子女的公民,均应办理生育登记”; -
取消了办理生育登记时生育数量的限制,明确“凡生育子女的公民,均应办理生育登记”; -
简化了生育登记的要求,规定网上办理生育登记时,可通过相关信息系统调取身份证或有效证件电子证照的,不再上传身份证明材料; -
增加了信息共享的要求,如增加了“婚育一件事”一次办、生育登记信息共享、电子证照共享等内容。
国家将对这三类人
补贴70%的社保!














文章仅供参考。
来源:税漫、51社保网、税政第一线、各地人社局、税务学苑、四川省卫健委、南京市人民政府等
编 辑:罗 莎
文章版权归原作者所有,若有侵权,请联系我们删除。感谢原创分享!
微信【扫一扫】二维码关注我们网站吧:


