

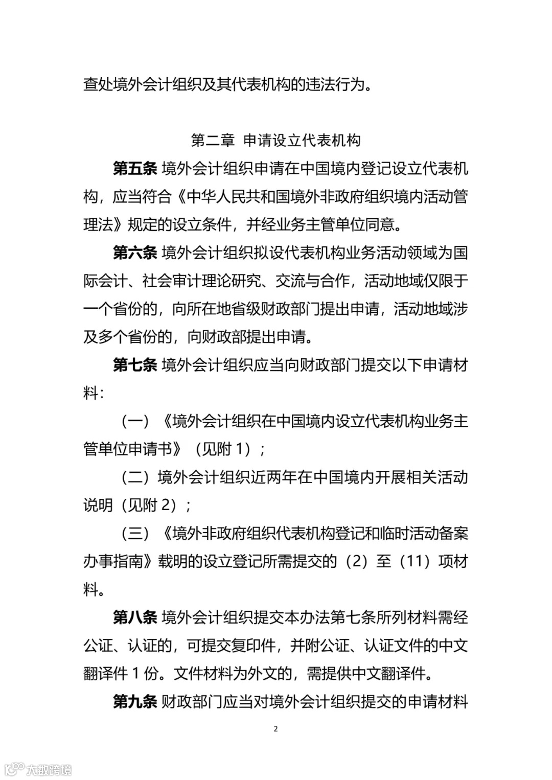
9月5日,财政部办公厅发布关于征求《境外会计组织境内业务活动管理办法(征求意见稿)》意见的函。
征求意见稿提出,境外会计组织拟设代表机构业务活动领域为国际会计、社会审计理论研究、交流与合作,活动地域仅限于一个省份的,向所在地省级财政部门提出申请,活动地域涉及多个省份的,向财政部提出申请。境外会计组织应自财政部门同意之日起30日内,向拟设代表机构所在地省级公安机关申请设立代表机构登记。境外会计组织在中国境内开展活动,应当依法登记设立代表机构。未登记设立代表机构需要在中国境内开展临时活动的,应当依法备案。














来源:财政部
文章版权归原作者所有,若有侵权,请联系我们删除。感谢原创分享!
关于畅友科技
齐齐哈尔市畅友科技有限公司,是一家专业从事软件开发、销售、服务及实施的软件企业,拥有一批长期专业从事软件开发、软件定制的专业人才,具有雄厚的技术开发实力,全方位满足政府与企业信息化需求,畅友科技是用友集团首批认证通过的服务联盟机构。
2012年成立至今,10余年间先后为我市3000余家企事业单位提供了信息化服务工作,服务涵盖了国有企业、集团企业、机械加工、房地产开发、建筑施工、农产品生产加工、医药流通、汽车销售、互联网销售、食品加工、餐饮酒店等行业,累积各行各业的软件经验。
●想了解更多畅友科技活动通知可关注下方官方公众号哦!
●想了解畅友科技产品信息请咨询热线电话:4006546020、0452-2216020。
●微信【扫一扫】二维码关注我们吧:

