搜索
首页
大数快讯
大数活动
服务超市
文章专题
出海平台
流量密码
出海蓝图
产业赛道
物流仓储
跨境支付
选品策略
实操手册
报告
跨企查
百科
导航
知识体系
工具箱
更多
找货源
跨境招聘
DeepSeek
首页
>
2025纺织服装标准与质量管理大会邀您参会!
>
0
0
2025纺织服装标准与质量管理大会邀您参会!
中联品检
2025-09-23
0
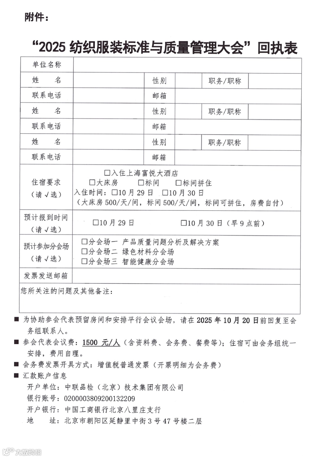
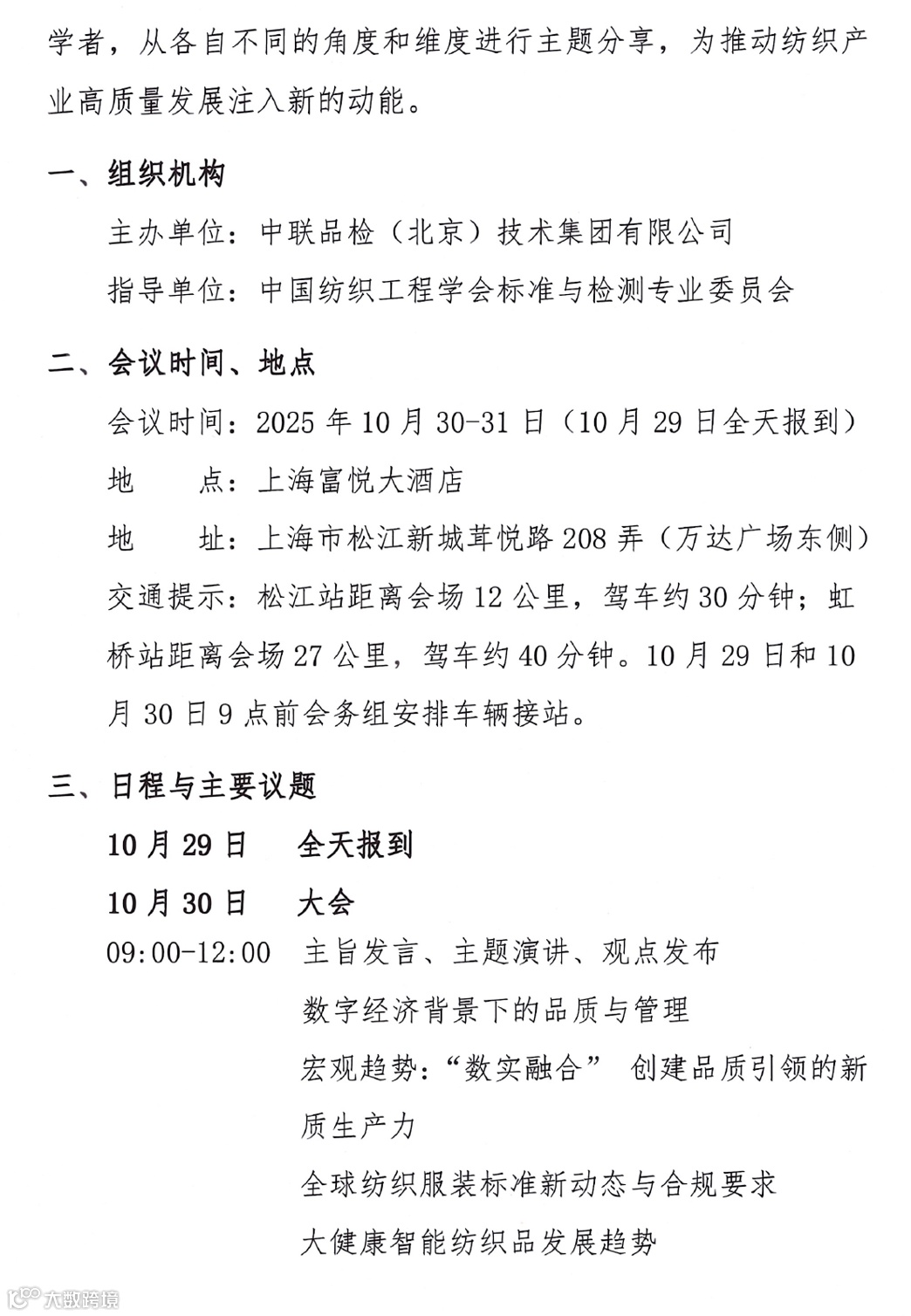
导读:大会将于10月30-31日在上海举办,欢迎您的参与和莅临!
↓↓↓
点击下载回执表
回执表下载
提取码:muyy
【声明】内容源于网络
0
0
中联品检
中联品检集团面向中国纺织服装行业,服务于企业品质管理和社会品质关注的需要。关注公众号,可以获得:订单完成通知、查询进度及费用、下载检测报告等业务数据,以及质量专题分享、标准更新、行业活动、专业培训等服务信息。
内容
860
粉丝
0
关注
在线咨询
中联品检
中联品检集团面向中国纺织服装行业,服务于企业品质管理和社会品质关注的需要。关注公众号,可以获得:订单完成通知、查询进度及费用、下载检测报告等业务数据,以及质量专题分享、标准更新、行业活动、专业培训等服务信息。
总阅读
203
粉丝
0
内容
860
在线咨询
关注