文章来源:自主可控新鲜事
“十四五”数字化趋势叠加开年“支持金融行业信息化核心技术安全可控”的政策密集出台,为金融信创的全面发展插上了“双保险”,也为其他行业信创的加速推进明确了发展路径。
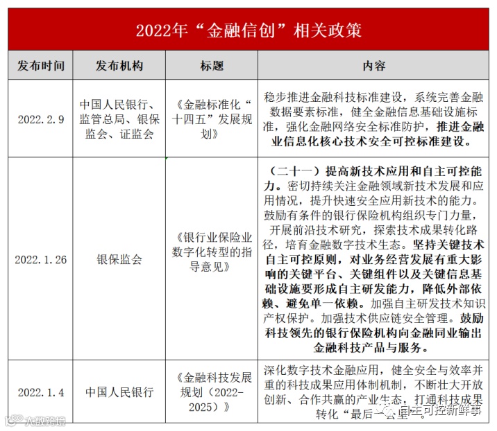
当前,以信息技术作为关键要素的数字化正在以不可逆的趋势席卷全球,越来越成为经济社会发展的核心驱动力。而“信息技术应用创新”作为数字“新基建”的重要组成部分,也成为推动我国经济数字化转型的关键力量。在国家启动的“2+8” 自主创新框架下,信创产业开始从党政向行业拓展延伸,以金融信创为代表的行业信创也迎来规模化应用阶段。其中,“十四五”数字化趋势叠加开年“支持金融行业信息化核心技术安全可控”的政策密集出台,为金融信创的全面发展插上了“双保险”,也为其他行业信创的加速推进明确了发展路径。
自主可控新鲜事制图
在国家经济、政策大环境的不断推进,以及国有大行等的积极尝试带动下,2022年金融行业国产化需求旺盛、发展速度加快、“下潜”趋势明显。从技术层面来看,“微服务+分布式”整体信创架构的发展和成熟将替代现有的集中式架构,为金融信创应用平滑迁移保驾护航。从市场层面来看,自2020年试点启动以来,我国银行IT解决方案市场规模保持着25.2%的复合增速,预计2025年银行信创市场规模将提高至1181.2亿元,行业保持高景气发展。从发展趋势来看,金融信创的推进范围开始由大型银行、证券、保险等机构向中小型金融机构渗透。随着金融信创生态实验室的成立和金融领域信创案例规模化落地,预计在2022年金融信创将进入全面推广阶段,且信创基础软硬件在IT外采中占比要求将进一步提高至15-25%,整个金融信创的市场规模有望快速增加。
此外,金融信创还带动了相关产业的转型发展,改变了国产软硬件在该领域的市场渗透率。近日,国产基础软硬件企业在金融信创领域捷报频传,龙芯与平安银行达成共识,将在金融科技国产化升级等方面开展合作;麒麟操作系统、腾讯云数据库助力国信证券,实现证券业务系统全栈国产化;海量数据库携手中华联合人寿,实现保险行业首例团险核心系统全栈国产化升级;中间件领先企业普元中标长沙银行文件传输系统项目,其中标产品大文件传输平台Primeton BFT满足银行业务发展与上级机构监管要求中的文件传输刚性需求......这些项目的落地一方面印证了金融行业信创的全面发展态势。另一方面也说明信创产业核心生态相对成熟,产品性能、技术支持、服务保障可以支撑包括金融在内的大部分行业需求和监管要求。未来,相信基础软件“三驾马车”将进一步孕育出几家龙头企业,在金融信创“深水区”,承接用户需求,打造标杆项目,拓宽市场空间。
行业信创“下潜”趋势下,有实力才是硬道理
随着信创建设向行业推进,未来5到10年行业信创将迎来新一轮快速发展期,围绕着信创架构规划设计以及系统、产品迁移适配等需求也将进一步释放。对此有专家指出,信创产业正在逐渐形成“应用-反馈-迭代调优-再应用”的正向循环。信创工作的重点已聚焦在如何从原有架构平滑地全面迁移到信创架构,并满足业务性能以及不断增长的需要,通过应用治理能力,无侵入式保障业务应用可靠运行。
但从落地角度来看,行业信创项目普遍具有难度大、时间长、技术复杂等特点,金融行业要求更高,需要统筹考虑金融企业技术架构、应用架构、业务系统的复杂情况,在保障信创快速迁移的同时确保业务高性能、高可靠运行。因此,单纯的“换”已经不能满足信创适配要求,行业信创“下潜”趋势下,有实力才是硬道理。这就要求相关服务商必须转换思路,以全栈信创产品、全生态适配能力和体系化服务为行业信创的平滑迁移保驾护航。
普元全栈中间件信创产品及服务全面赋能以金融为代表的行业信创
随着多类型信创实践的快速落地,金融信创开始加速“下潜”深水区,在对服务商提出更高要求的同时也成就了中间件领先厂商普元得天独厚的竞争优势。正所谓,不谋全局者,不足以谋一隅,不谋大势者,不足以谋一时。面对机遇与挑战,普元凭借全栈式信创中间件产品和服务以及稳扎稳打的成长模式,颇具代表性。
扎根久,经验足。普元自2003年成立之初起便涉足金融,是首家通过金融信创生态实验室验证的中间件厂商,从业经验十分丰富,至今已拥有近千个金融行业IT基础架构领域的建设成功案例,客户覆盖国有银行、股份制银行及农信社、城商行、证券、保险、基金、信托等头部机构。
全适配,全优化。普元拥有成熟稳定的全栈式信创中间件产品,且多项产品进入央采、金融行业等名单,能够覆盖信创中间件关键领域帮助客户无缝替换基础中间件、大数据中间件和云应用中间件等国外同类产品,与芯片、服务器、操作系统、数据库等主流厂商在内的全栈式信创生态体系进行无缝对接和支撑,支持金融行业应用较多的云原生环境。在性能优化上,普元应用服务器PAS通过线程池调用优化、主机系统管理优化、jsp 编译器优化等性能优化工作,实现多个使用场景下,相比国外开源或商业应用产品性能提升10%~40%;普元大文件传输平台BFT针对信创环境深度优化,整体性能提升一倍,在某国有大行支撑每天40万笔以上的文件传输任务,并在交付项目的同时,帮助客户完成行业主管部门与监管机构的验收;普元企业服务总线ESB支撑单日亿级海量服务调用,满足金融客户对高性能和高并发的要求。
资质全,服务好。在资质荣誉方面,普元是国家企业技术中心,连续十年获得国家规划布局内重点软件企业认定、满星评定入选“2021年中国金融信创上市公司榜单”、获评“最具创新力信创企业”......截至2021年底,普元还参与编写信创领域的标准、规范、白皮书共10项,为信创产业规范发展提供基础保障;在体系化服务方面,普元可以帮助客户从信创选型适配、方案实施、迁移测试到全面落地,快速完成集成、云计算或分布式等不同架构体系下应用迁移的广泛实践,满足管理办公系统、一般业务系统、核心业务系统等不同需求。
结语
金融是现代经济的血液,推进金融行业信创可以说是确保现代经济血液永续不断的“良药”。
事非经过不知难,成如容易却艰辛。近年来,在国家大政方针的引领指导下,我国自主信息技术生态体系从无到有、相关产品从有到优、产业链发展由点及面,应用行业拓展由党政延伸到金融、电信等,均取得了阶段性成就。2022年,面向行业信创规模化扩张的广阔未来,以普元为代表的优秀信创服务商,将充分发挥金融信创实践中的落地经验,与所有市场创新主体同频共振,协同全栈信创能量共同推进信创产业升级。
参考文献:
1.《核心技术崛起:中国金融信创产业发展报告2021》[EB/OL].零壹智库.2022-03-10
2.《2021-2022中国商业银行核心系统(需求侧)行业研究报告》[EB/OL].亿欧智库.2022-02-14
3.《普元2021创事记 | 信创年度报告》[EB/OL].普元信息.2022-01-1
普元信息
股票代码:688118
普元信息技术股份有限公司(科创板股票代码:688118)是一家值得客户信赖的基础软件技术公司,更致力于成为中大型企业及政府机构数字化转型的使能者。公司聚焦客户所关注的挑战与压力,提供面向信创的基础软件,帮助客户建立智能化的数据治理体系,助力客户打造面向业务场景的数字化应用,实现数字化转型。
咨询热线: 400 820 5821
(周一至周五9:00-18:00)
↓↓↓ 点击"阅读原文" 【了解更多内容~】


