搜索
首页
大数快讯
大数活动
服务超市
文章专题
出海平台
流量密码
出海蓝图
产业赛道
物流仓储
跨境支付
选品策略
实操手册
报告
跨企查
百科
导航
知识体系
工具箱
更多
找货源
跨境招聘
DeepSeek
首页
>
【OTC服务】服务月刊2019年8月号
>
0
0
【OTC服务】服务月刊2019年8月号
天津滨海柜台交易市场
2019-08-19
0
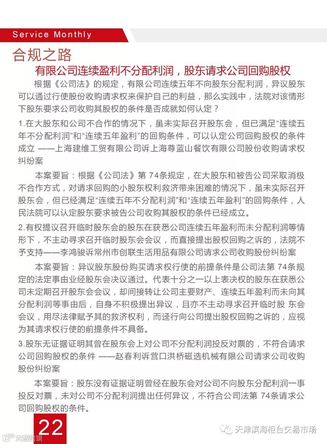
导读:扫描二维码,阅读新版服务月刊杂志内容 温馨提示:即日起微信公众号“天津滨海柜台交易市场”与“天津滨海柜台交
扫描二维码,
阅读新版
服务
月刊
杂志内容
温馨提示:即日起微信公众号“
天津
滨海柜台交易市场”与“天津滨海柜台交易市场股份公司”同步使用。
【声明】内容源于网络
0
0
天津滨海柜台交易市场
天津OTC(即天津滨海柜台交易市场股份公司)为天津市区域性股权市场运营机构。
内容
2406
粉丝
0
关注
在线咨询
天津滨海柜台交易市场
天津OTC(即天津滨海柜台交易市场股份公司)为天津市区域性股权市场运营机构。
总阅读
427
粉丝
0
内容
2.4k
在线咨询
关注