大数跨境
0
0

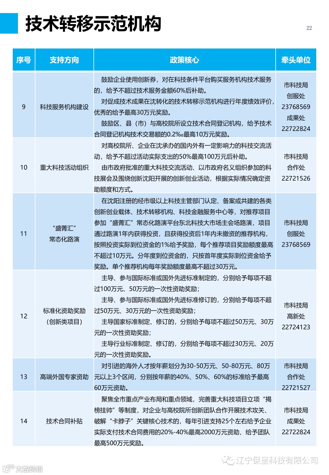
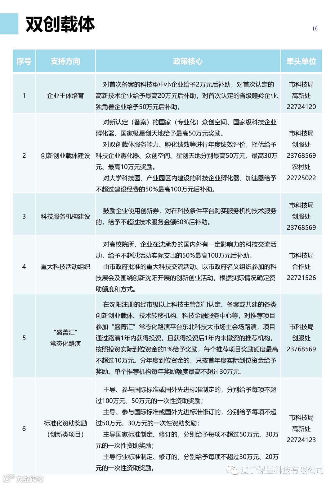
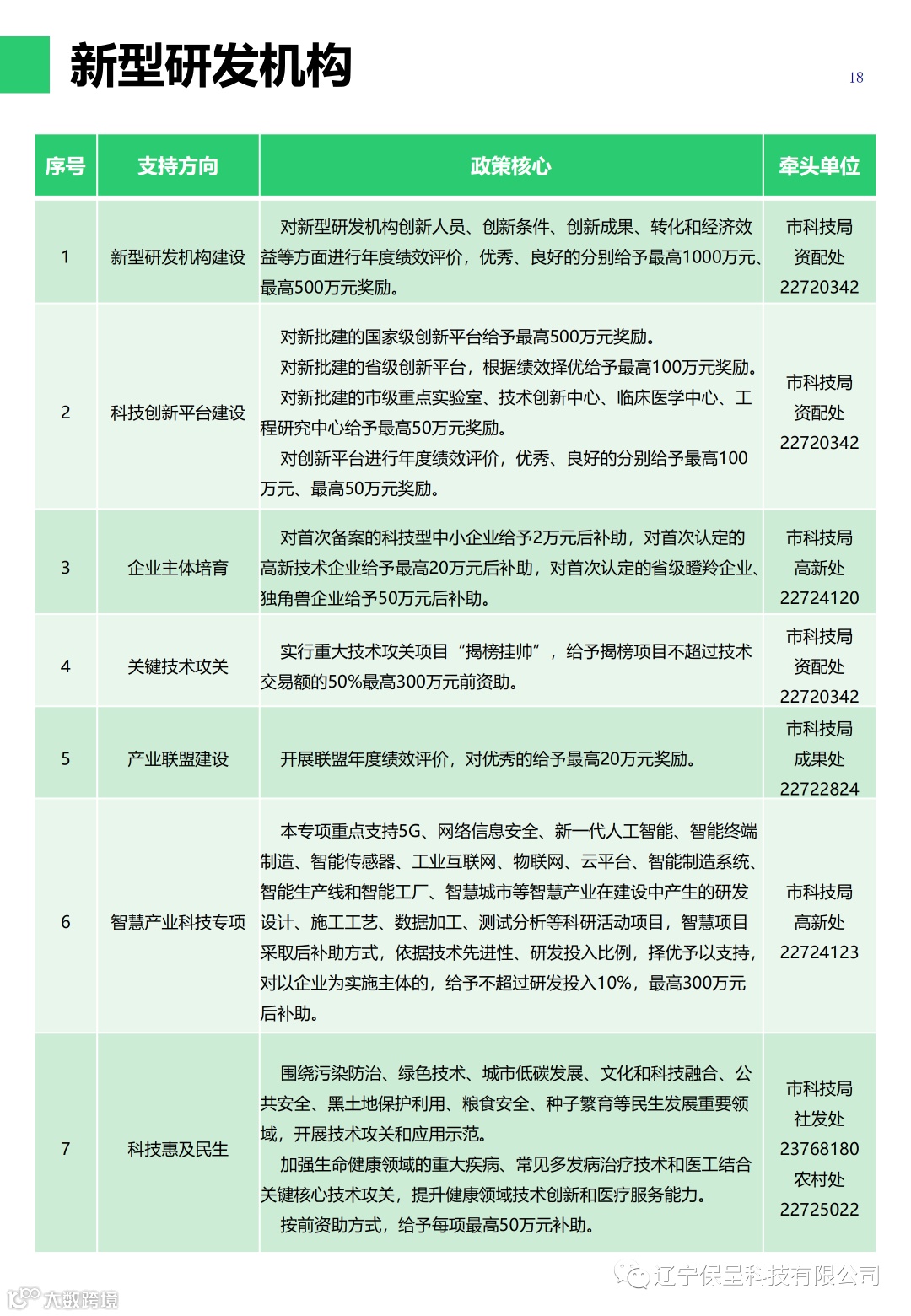
快讯|沈阳市科技创新政策(产业联盟/技术转移示范机构/新型研发机构/双创载体/科创组团/)

快讯|沈阳市科技创新政策(产业联盟/技术转移示范机构/新型研发机构/双创载体/科创组团/) 辽宁保呈科技有限公司
2022-07-27
1
导读:快讯|沈阳市科技创新政策(产业联盟/技术转移示范机构/新型研发机构/双创载体/科创组团/)

本期保呈快讯内容:关于《沈阳市科技创新政策(产业联盟/技术转移示范机构/新型研发机构/双创载体/科创组团/)》-内容分享

发布时间:2022年07月25日

来源:中国政府网

    


提醒各企业:找对服务机构项目申报更尤为重要

要持续关注保呈科技

记得关注

保呈科技☎️15802459123

会在本期之后及时更新相关申报指南

END


【声明】内容源于网络
0
0
辽宁保呈科技有限公司
辽宁保呈科技有限公司是一家专业的咨询服务机构,专注于科技信息交流、高新技术资质项目服务、政府各类资金项目服务、知识产权服务、成果转化服务等服务。始终坚持真诚服务,相伴成长的服务理念,为客户提供全面、优质、高效的政策咨询辅导服务。
内容 1697
粉丝 0
辽宁保呈科技有限公司 辽宁保呈科技有限公司是一家专业的咨询服务机构,专注于科技信息交流、高新技术资质项目服务、政府各类资金项目服务、知识产权服务、成果转化服务等服务。始终坚持真诚服务,相伴成长的服务理念,为客户提供全面、优质、高效的政策咨询辅导服务。
总阅读218
粉丝0
内容1.7k