本期保呈快讯内容:关于《科技部关于公布首批创新型县(市)验收通过名单的通知》-内容分享
发布时间:2022年08月30日
来源:科技部
注意啦!

科技部关于公布首批创新型县(市)验收通过名单的通知
国科发农〔2022〕241号
各省、自治区、直辖市及计划单列市科技厅(委、局),新疆生产建设兵团科技局:
为贯彻落实国务院办公厅《关于县域创新驱动发展的若干意见》,根据《创新型县(市)建设工作指引》,科技部于2018年启动建设全国首批52个创新型县(市)。三年建设期满后,经组织专家评审、现场复核及综合评议,形成首批创新型县(市)验收通过名单。现将验收通过的首批创新型县(市)名单(附件1)予以公布。
验收通过是创新型县(市)建设工作的重要阶段性成果,更是新时期县域创新驱动高质量发展的新起点。各创新型县(市)要认真落实《“十四五”县域创新驱动发展专项规划》,结合自身建设主题类型,不断提升建设质量,充分发挥示范引领作用,加强典型做法总结凝练,形成一批可复制可推广的经验模式。各地方省级科技管理部门要进一步加强对创新型县(市)的管理,督促指导通过验收的县(市)编制《创新型县(市)建设三年工作方案(2022—2024年)》(以下简称《工作方案》,提纲见附件2),并认真组织实施,三年期满后科技部将对创新型县(市)建设情况进行评估。
请各创新型县(市)人民政府将《工作方案》报送至省级科技管理部门,各地方省级科技管理部门审核《工作方案》,于9月30日前将纸质版(一式2份)寄送至中国农村技术开发中心,电子版发送至crtdc_dfc@126.com。
联系方式:
科技部农村科技司 陈鹤丽
电 话:010—58881400
中国农村技术开发中心 朱华平
电 话:010—68522769
地 址:北京市西城区三里河路54号,邮编100045
附件:1.首批创新型县(市)验收通过名单



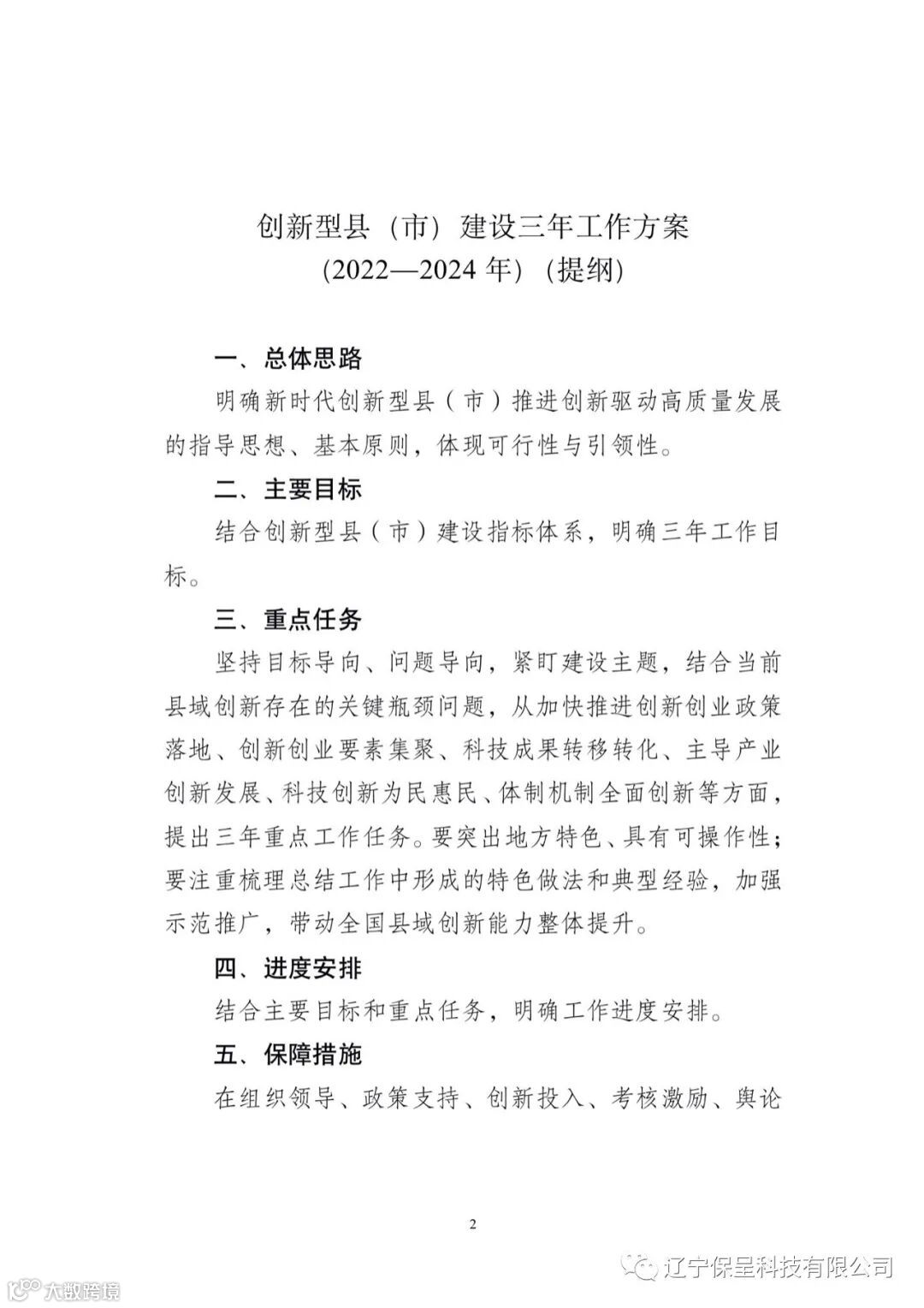
2.《创新型县(市)建设三年工作方案》(2022—2024年)提纲




科技部
2022年8月19日
(此件主动公开)
提醒各企业:找对服务机构项目申报更尤为重要
要持续关注保呈科技
记得关注
保呈科技☎️15802459123
会在本期之后及时更新相关申报指南
END


