“专精特新中小企业”和“高新技术企业”
当前,“专精特新中小企业”和“高新技术企业”是企业最为关注,同时也最为知名的两项荣誉。那么,两者之间具体的区别又在哪里?
本篇内容将从概念、申报条件、有效期限以及其他方面对此进行讲述。
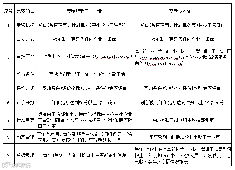
“专精特新中小企业”和“高新技术企业”对比
概 念
1
专精特新中小企业
专精特新中小企业是指主营业务和发展重点符合国家产业政策及相关要求,专业化、精细化、特色化、新颖化特征明显,创新能力强、发展速度快、运行质量高、经济效益好的中小企业。
“专精特新企业”认定是由工业和信息化部统一进行的。
2
高新技术企业
高新技术企业是指在《国家重点支持的高新技术领域》内,持续进行研究开发与技术成果转化,形成企业核心自主知识产权,并以此为基础开展经营活动,在中国境内(不包括港、澳、台地区)注册一年以上的居民企业。
“高新技术企业”认定是由科技部、财政部和税务总局共同负责。
申报条件
1
专精特新中小企业
评价指标
包括专业化、精细化、特色化和创新能力四类十三个指标,评价结果依分值计算,满分为100分。
(一)专业化指标(满分25分)
1.上年度主营业务收入总额占营业收入总额比重(满分5分)
A. 80%以上(5分)
B. 70%-80%(3分)
C. 60%-70%(1分)
D. 60%以下(0分)
2.近2年主营业务收入平均增长率(满分10分)
A. 10%以上(10分)
B. 8%-10%(8分)
C. 6%-8%(6分)
D. 4%-6%(4分)
E. 0%-4%(2分)
F. 0%以下(0分)
3.从事特定细分市场年限(满分5分)
每满2年得1分,最高不超过5分。
4.主导产品所属领域情况(满分5分)
A. 在产业链供应链关键环节及关键领域“补短板”“锻长板”“填空白”取得实际成效(5分)
B. 属于工业“六基”领域、中华老字号名录或企业主导产品服务关键产业链重点龙头企业(3分)
C. 不属于以上情况(0分)
(二)精细化指标(满分25分)
5.数字化水平(满分 5分)
A. 三级以上(5分)
B. 二级(3分)
C. 一级(0分)
6.质量管理水平(每满足一项加3分,最高不超过5分)
A. 获得省级以上质量奖荣誉
B. 建立质量管理体系,获得ISO9001等质量管理体系认证证书
C. 拥有自主品牌
D. 参与制修订标准
7.上年度净利润率(满分10分)
A. 10%以上(10分)
B. 8%-10%(8分)
C. 6%-8%(6分)
D. 4%-6%(4分)
E. 2%-4%(2分)
F. 2%以下(0分)
8.上年度资产负债率(满分5分)
A. 50%以下(5分)
B. 50%-60%(3分)
C. 60%-70%(1分)
D.70%以上(0分)
(三)特色化指标(满分15分)
地方特色指标。由省级中小企业主管部门结合本地产业状况和中小企业发展实际自主设定1-3个指标进行评价
(四)创新能力指标(满分35分)
9.与企业主导产品相关的有效知识产权数量(满分10分)
A. Ⅰ类高价值知识产权1项以上(10分)
B. 自主研发Ⅰ类知识产权1项以上(8分)
C. Ⅰ类知识产权1项以上(6分)
D. Ⅱ类知识产权1项以上(2分)
E. 无(0分)
10.上年度研发费用投入(满分10分)
A. 研发费用总额 500 万元以上或研发费用总额占营业收入总额比重在 10%以上(10分)
B. 研发费用总额 400-500 万元或研发费用总额占营业收入总额比重在 8%-10%(8分)
C. 研发费用总额 300-400 万元或研发费用总额占营业收入总额比重在 6%-8%(6分)
D. 研发费用总额 200-300 万元或研发费用总额占营业收入总额比重在 4%-6%(4分)
E. 研发费用总额100-200万元或研发费用总额占营业收入总额比重在 3%-4%(2分)
F. 不属于以上情况(0分)
11.上年度研发人员占比(满分5分)
A. 20%以上(5分)
B. 10%-20%(3分)
C. 5%-10%(1分)
D. 5%以下(0分)
12.建立研发机构级别(满分10分)
A. 国家级(10分)
B. 省级(8分)
C. 市级(4分)
D. 市级以下(2分)
E. 未建立研发机构(0分)
2
高新技术企业
1.企业申请认定时须注册成立1年以上。
2.企业通过自主研发、受让、受赠、并购等方式,获得对其主要产品(服务)在技术上发挥核心支持作用的知识产权的所有权。
3.对企业主要产品(服务)发挥核心支持作用的技术属于《国家重点支持的高新技术领域》规定的范围。
4.企业从事研发和相关技术创新活动的科技人员占企业当年职工总数的比例不低于10%。
5.企业近3个会计年度(实际经营期不满3年的按实际经营时间计算,下同)的研究开发费用总额占同期销售收入总额的比例符合如下要求:
(1)最近1年销售收入小于5,000万元(含)的企业,比例不低于5%。
(2)最近1年销售收入在5,000万元至2亿元(含)的企业,比例不低于4%。
(3)最近1年销售收入在2亿元以上的企业,比例不低于3%。
其中,企业在中国境内发生的研究开发费用总额占全部研究开发费用总额的比例不低于60%。
6.近1年高新技术产品(服务)收入占企业同期总收入的比例不低于60%。
7.企业创新能力评价应达到相应要求。
8.企业申请认定前1年内未发生重大安全、重大质量事故或严重环境违法行为。
申报期限及申报平台
1
专精特新中小企业
经认定的省级专精特新中小企业有效期为三年,每次到期后由省工信厅组织复核(含实地抽查),各设区市中小企业主管部门做好审核推荐和实地抽查,复核通过的,有效期延长三年。申报网址:https://zjtx.miit.gov.cn/
2
高新技术企业
通过认定的高新技术企业,其资格自颁发证书之日起有效期为三年。申报网址:https://fuwu.most.gov.cn/

提醒各企业:项目申报找对服务机构尤为重要
要持续关注保呈科技
END


