大数跨境
0
0

快讯|沈阳市科技局关于申报认定(组建)2023年沈阳市科技创新平台的通知

快讯|沈阳市科技局关于申报认定(组建)2023年沈阳市科技创新平台的通知 辽宁保呈科技有限公司
2023-10-09
0
导读:快讯|沈阳市科技局关于申报认定(组建)2023年沈阳市科技创新平台的通知

保呈快讯内容:关于沈阳市科技局关于申报认定(组建)2023年沈阳市科技创新平台的通知-内容分享

发布时间:2023年10月08日

来源:沈阳市科学技术局


各有关单位:
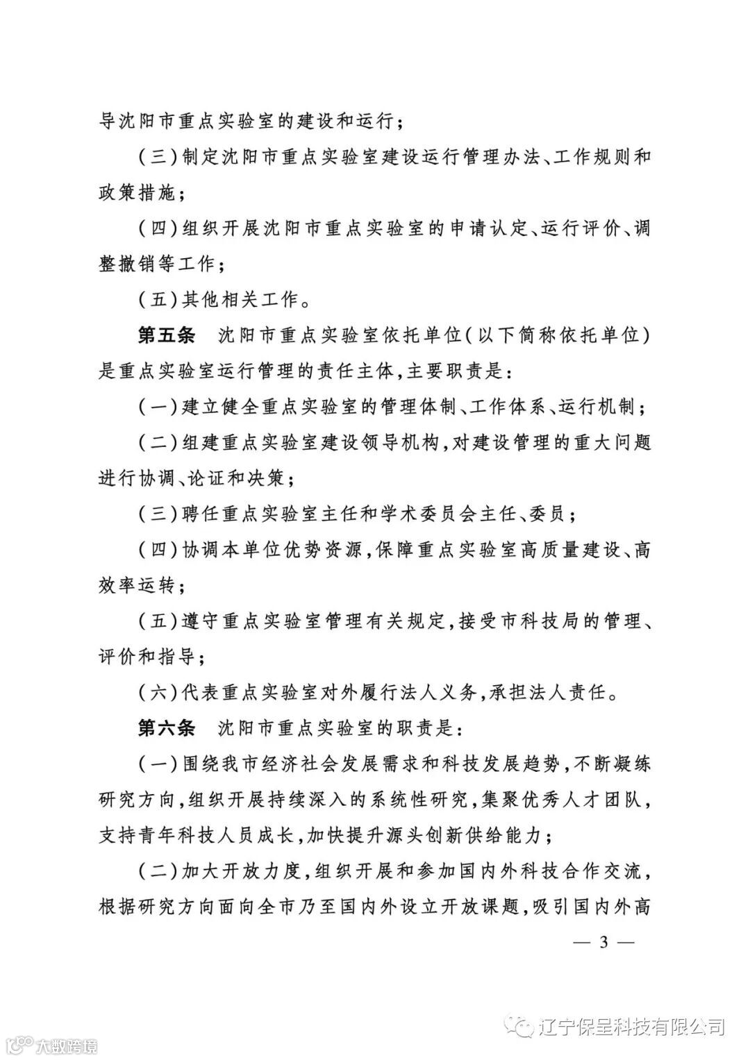
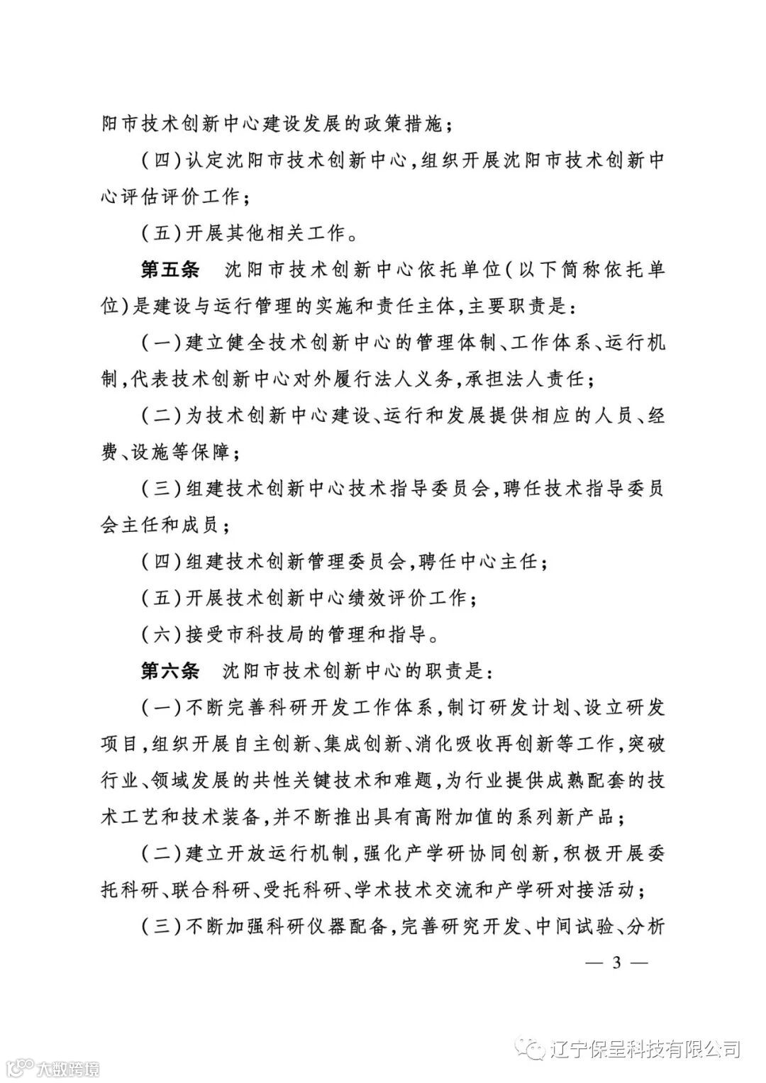
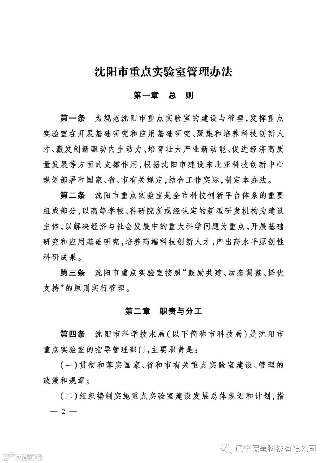
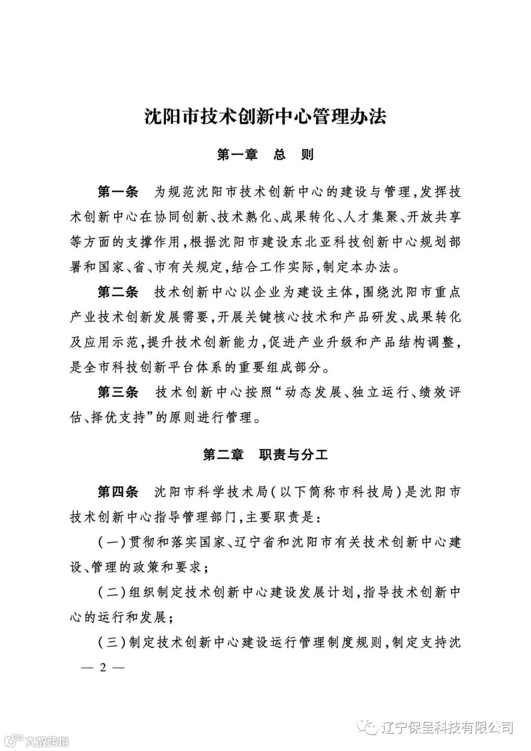
     为加快构建沈阳市科技创新平台体系,促进我市全面振兴取得新突破,根据《沈阳市重点实验室管理办法》(沈科发﹝2019﹞55号)、《沈阳市技术创新中心管理办法》(沈科发﹝2019﹞56号)、《沈阳市临床医学研究中心管理办法(修订稿)》(沈科发﹝2020﹞23号),现将申报认定(组建)2023年沈阳市科技创新平台相关工作通知如下:
一、申报对象及要求
(一)申报对象
     符合市级科技创新平台管理办法建设主体要求的高校、院所、企业(含转制院所)、医疗机构等创新主体。其中,高校、院所申报重点实验室,企业申报技术创新中心,医疗机构申报临床医学研究中心。
(二)申报要求
1.申报原则
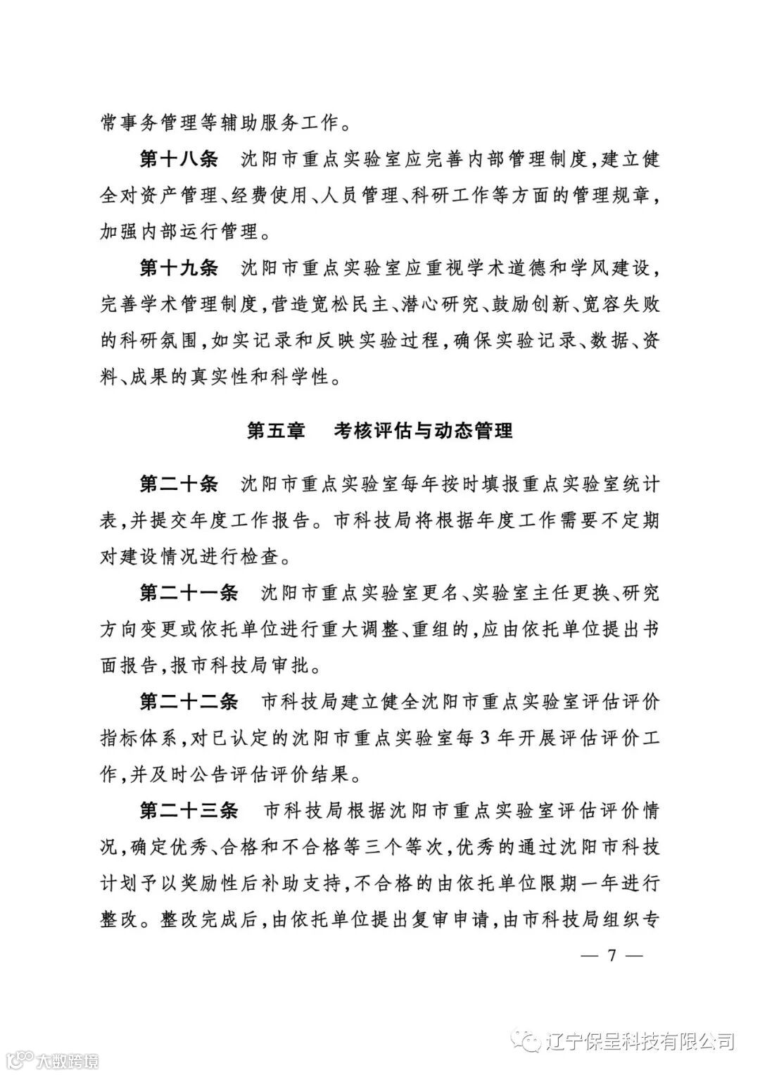
    按照“同一技术方向、同一负责人、同一团队只认定一个(类)市级科技创新平台”的原则,新申报市级科技创新平台不得与已认定市级科技创新平台重复。鼓励我市创新主体与沈阳都市圈等外埠高校、院所和龙头企业共建各类市级科技创新平台。
2.申报方向
    (1)重点实验室和技术创新中心:重点围绕汽车(新能源汽车)及零部件、高端装备(机器人)、航空、集成电路、生物医药及医疗装备、新一代信息技术、食品、新能源及节能环保等8个重点产业链以及国家五大安全相关领域进行布局。
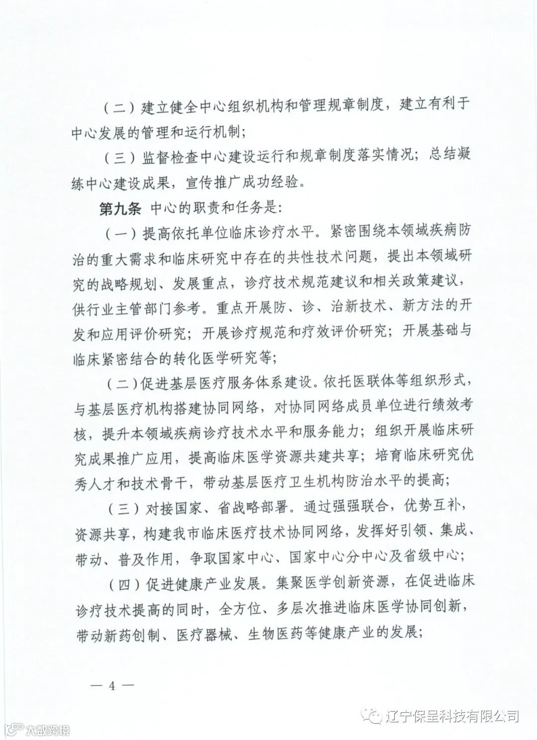
    (2)临床医学研究中心:重点围绕东北地区地方病、急危重症、血液系统疾病、医学营养、医学检验、放射与治疗、病理诊断等疾病领域和临床专科进行布局。
二、申报条件
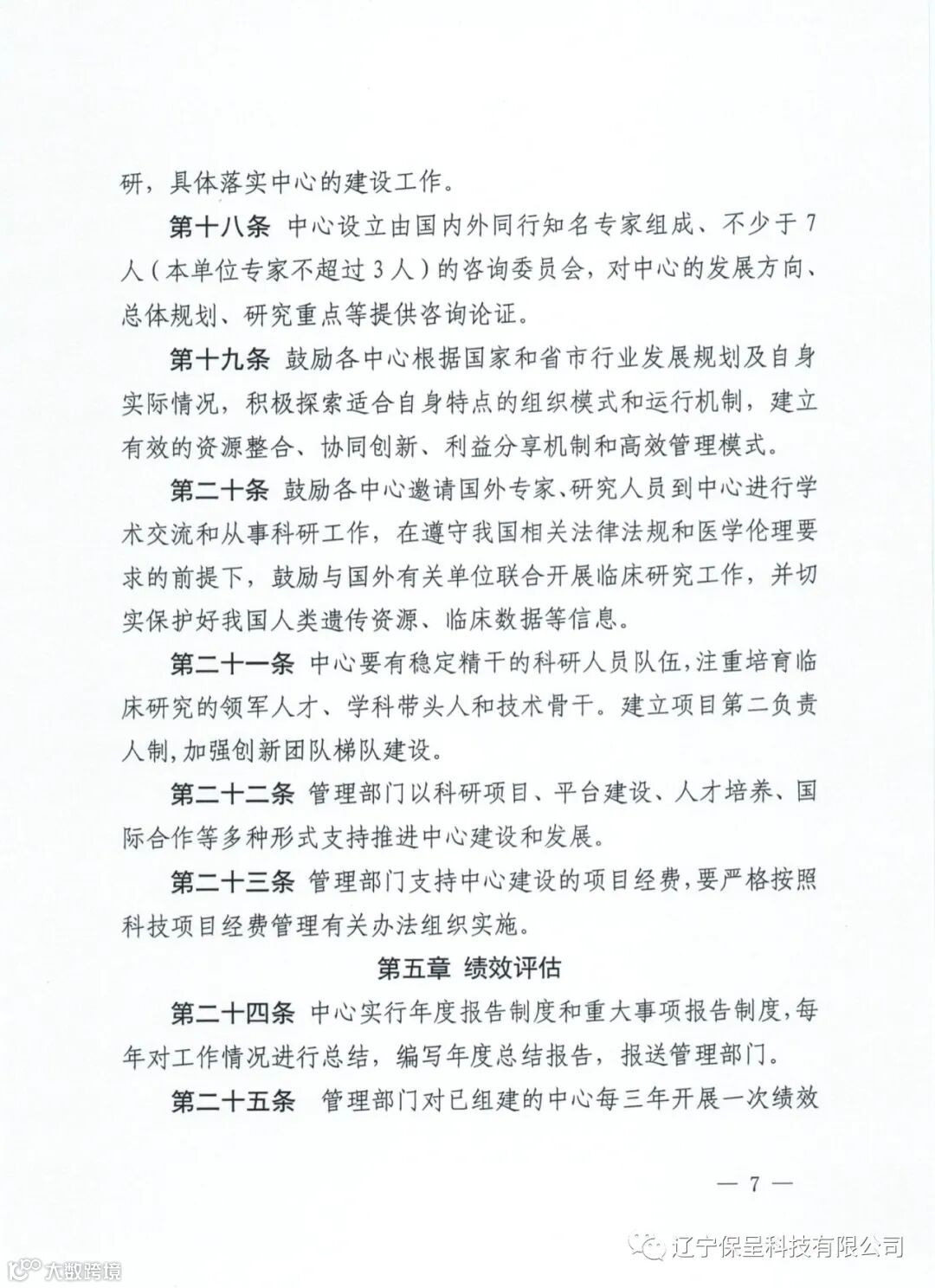
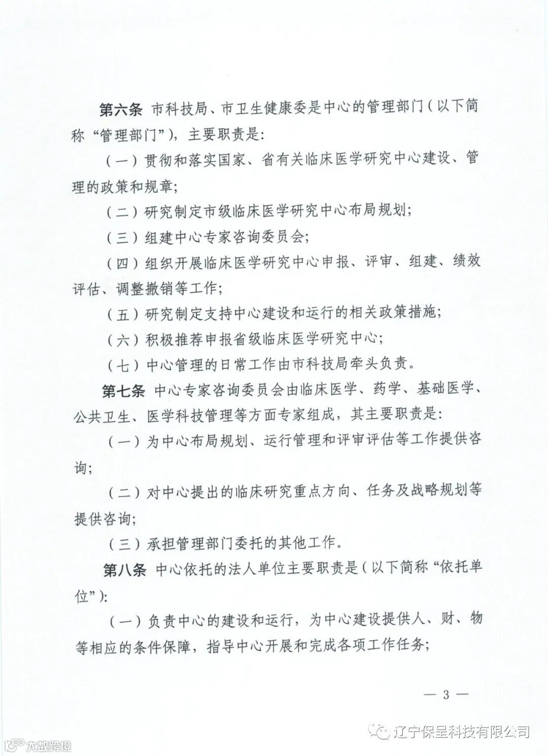
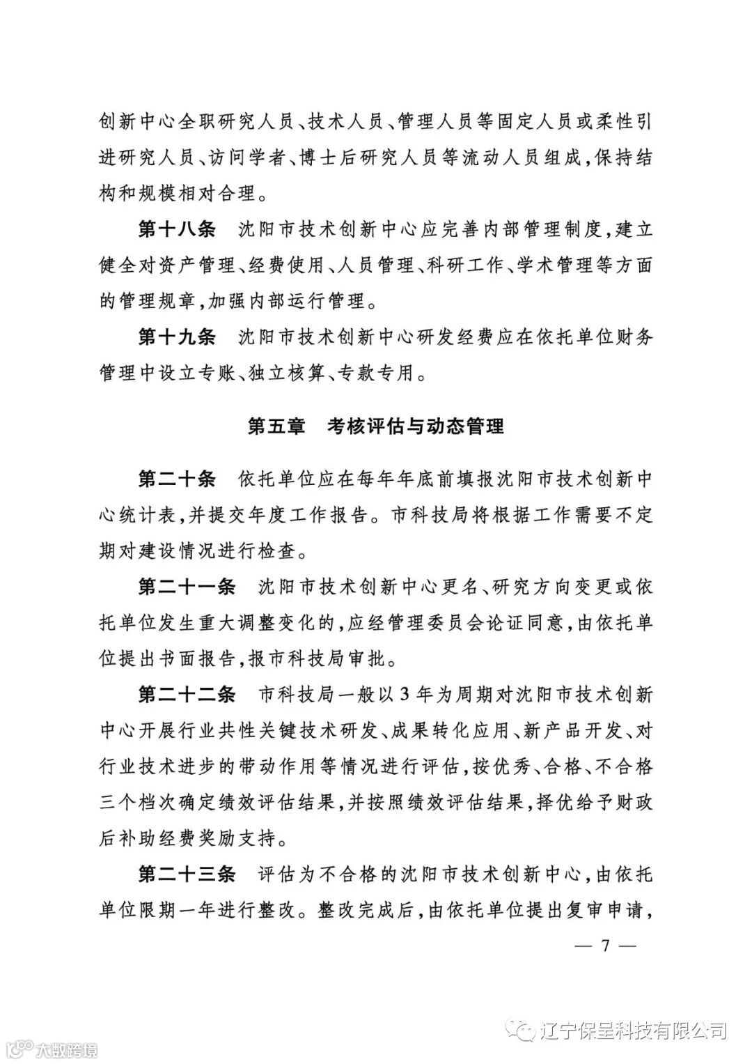
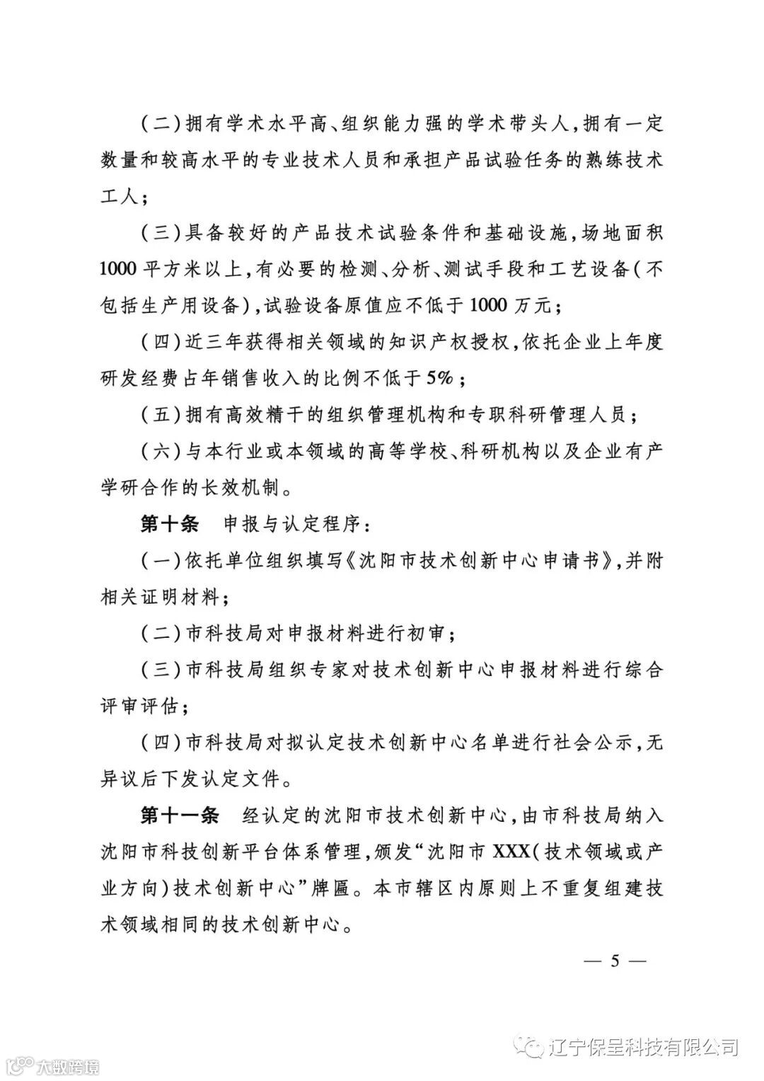
    详见《沈阳市重点实验室管理办法》(附件1)、《沈阳市技术创新中心管理办法》(附件2)、《沈阳市临床医学研究中心管理办法(修订稿)》(附件3)。  
三、申报流程
    1.申报单位登录沈阳市政务服务平台(zwfw.shenyang.gov.cn),按照《沈阳市科技创新平台网上申报操作指南》(附件4),完成单位注册、信息完善、项目账号添加等操作,跳转至沈阳市科技创新管理平台后选择相应类别的科技创新平台进行申报。若无法自动跳转,平台负责人以项目账号进入沈阳市科技创新管理平台(http://zp.kjj.shenyang.gov.cn/webManage_lddllb.do),选择相应类别的科技创新平台进行申报。申报截止时间为2023年10月31日(周二)17时。
    2.进入沈阳市科技创新管理平台后,具体操作流程如下:
    以项目账号登录后,点击“市级科技创新平台管理”→“平台认定申请”→“平台认定”,在线填写《沈阳市科技创新平台认定申报书》,平台类别可选择“市重点实验室/市技术创新中心/市临床医学研究中心”,填写完成并经单位账户审核后提交。
申报单位应通过“附件”上传以下必要材料:
(1)《沈阳市科技创新平台运行情况报告》(下载模板,据实填写完整后上传)
(2)《科研诚信承诺书》(下载模板,承诺单位加盖公章、承诺人签字或加盖名章、填写日期后上传)
(3)知识产权、论文、横向收入等反映平台能力水平的标志性证明材料
    3.申报单位所在区、县(市)科技行政管理部门于11月7日(周二)17时前登录沈阳市科技创新管理平台,完成对上报材料的形式审查工作。
   4.市科技局对区、县(市)科技行政管理部门推荐的平台组织开展内容复审、专家评审、推荐审定、公示认定等工作。  
四、联系方式
1.各区县(市)联系方式
和平区  邢  杰  31887026
沈河区  连福才  24841420
铁西区  刘  丹  25373221
皇姑区  董一平  86847995
大东区  王  强  88728126
浑南区  崔晓晨  23771135
于洪区  程伟楠  25320617
沈北新区 邱晓宏  81379765
苏家屯区 秦  剑  89814368
辽中区   王文明  87882458
新民市   张海涛  87852096
法库县   吴晨阳  87119528
康平县   母连海  87345569
2.市科技局联系方式
监督处  22722774
高新处  22724120
农村处  23768052
社发处  23768180
平台处  22728692
3.沈阳市科技创新管理平台技术支持联系方式
手机    18900923879
QQ     3231723542
附件:
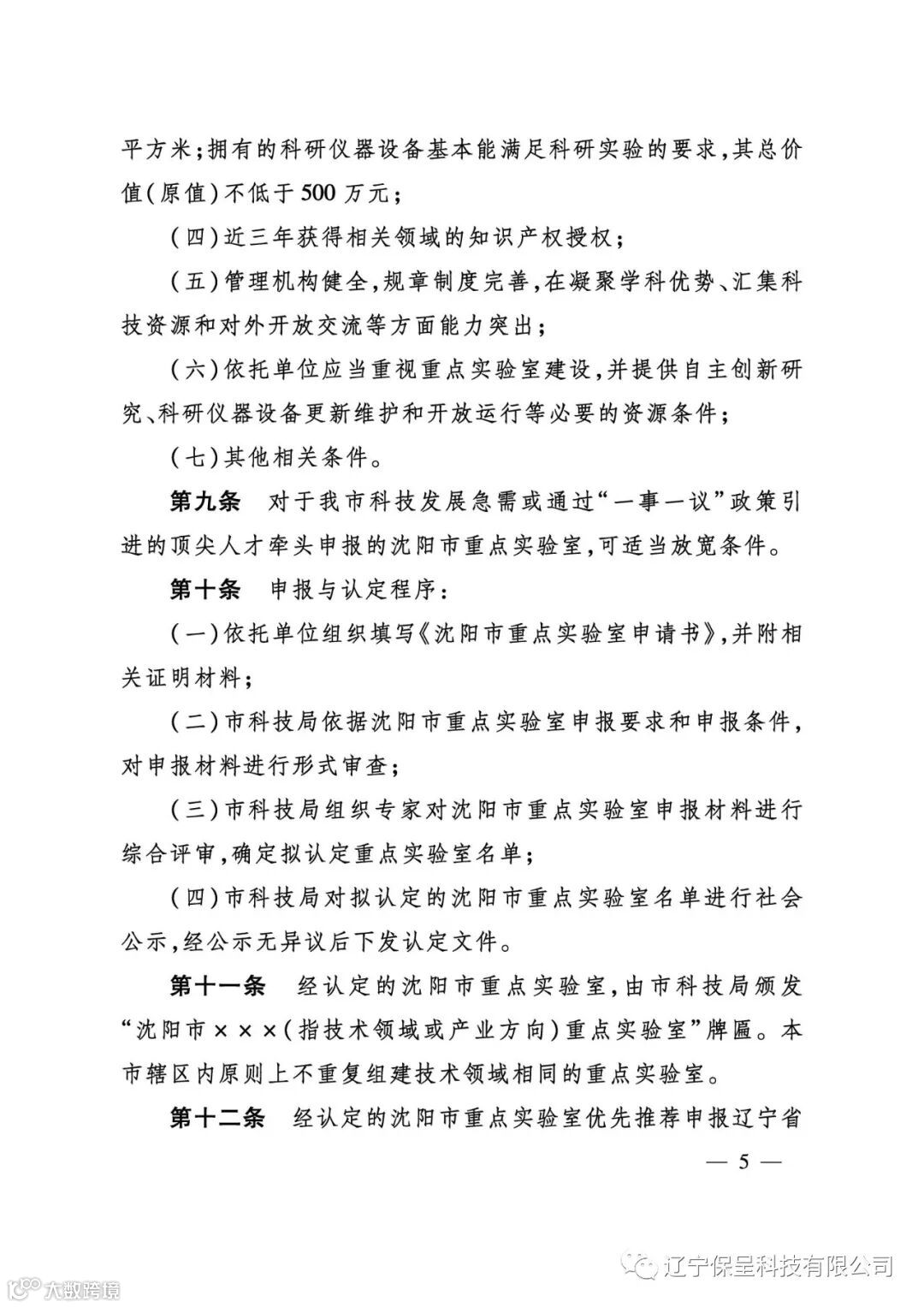
1.沈阳市重点实验室管理办法

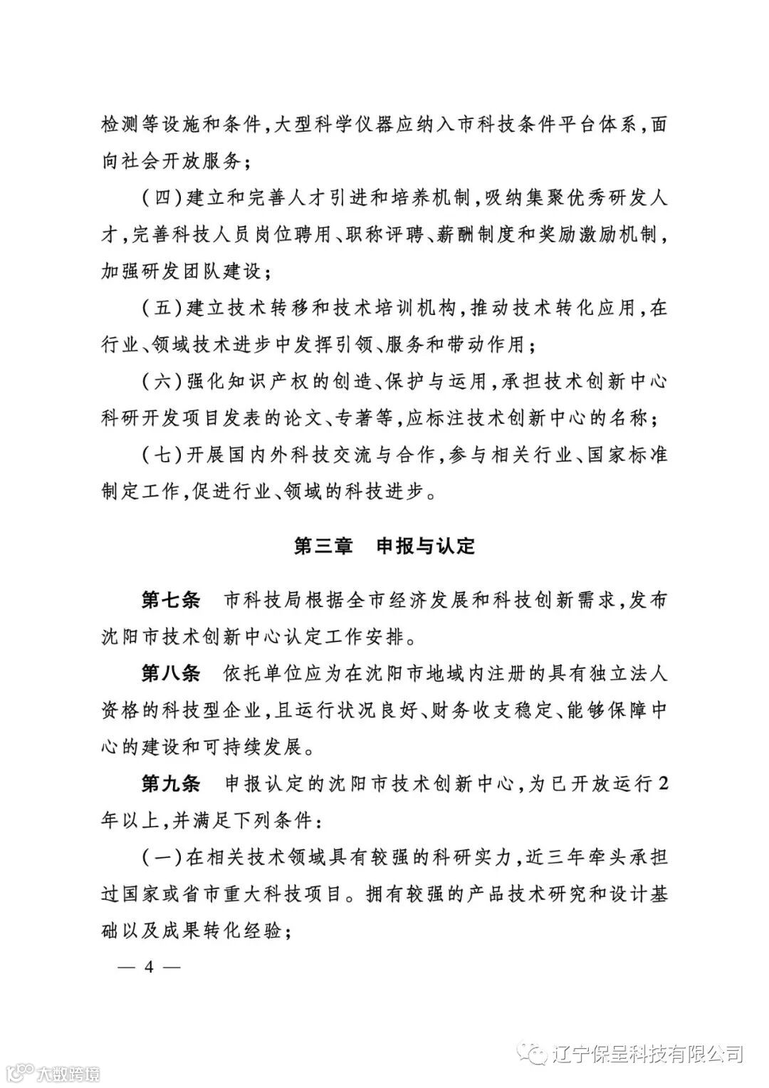
2.沈阳市技术创新中心管理办法

3.沈阳市临床医学研究中心管理办法(修订稿)

4.沈阳市科技创新平台网上申报操作指南
  

沈阳市科学技术局
2023年10月7日

提醒各企业:项目申报找对服务机构尤为重要

要持续关注保呈科技

END

【声明】内容源于网络
0
0
辽宁保呈科技有限公司
辽宁保呈科技有限公司是一家专业的咨询服务机构,专注于科技信息交流、高新技术资质项目服务、政府各类资金项目服务、知识产权服务、成果转化服务等服务。始终坚持真诚服务,相伴成长的服务理念,为客户提供全面、优质、高效的政策咨询辅导服务。
内容 2107
粉丝 0
辽宁保呈科技有限公司 辽宁保呈科技有限公司是一家专业的咨询服务机构,专注于科技信息交流、高新技术资质项目服务、政府各类资金项目服务、知识产权服务、成果转化服务等服务。始终坚持真诚服务,相伴成长的服务理念,为客户提供全面、优质、高效的政策咨询辅导服务。
总阅读847
粉丝0
内容2.1k