
1
全国统一“会计信用档案”来了!
财政部刚刚通知!

2
全国统一的会计管理平台
1月1日就已上线运行!

重点提取:
1、全国统一平台主要功能
全国统一平台立足会计人员全生命周期管理服务、会计法规制度建设宣传培训、会计管理工作学习交流三项目标,共开发会计人员信息采集、会计人员属地关系调转、会计专业技术资格考试管理、优秀考生管理、会计职称管理、会计人员继续教育管理、会计人员奖惩登记管理、高端会计人才培养管理、会计法规制度宣传、会计法规制度培训、会计管理工作动态、会计管理队伍建设等12个业务模块百余项功能,基本涵盖了各类会计人员服务管理事项。
全国统一平台由会计人员信息汇聚平台升级为会计人员综合服务管理平台,各项业务的办理流程全程嵌入系统,实现用户业务全程网上办理。同时,完成统一门户建设、单位功能开发、历史数据清理等相关工作。后续还将结合会计人员服务管理工作需要,持续丰富完善其他功能。
2、全国统一平台上线使用
全国统一平台使用网址https://ausm.mof.gov.cn,主要服务会计人员(含报名会计专业技术资格考试的考生)、财政部门(包括会计管理机构、会计专业技术资格考试管理机构等)、用人单位三类用户群体。自2024年9月26日起,各级财政部门、国管局等均在全国统一平台办理业务。
全国统一平台已经在2025年1月1日正式运行了!
财政部此次通知,标志着会计全国统一管理正式实施。各位会计们,从业规范迫在眉睫,因为不仅是刚上线的统一管理管理平台,还有2018年财政部实施的会计人员“黑名单”制度!“实名制+黑名单”组合,会计正式成为高危高风险行业!

不止这些,还有新会计法和新电局,也在着重规范会计的行为和加大会计的违法处罚力度。
3
新电局和新会计法对财务人员的影响
一、新电局:开票要刷脸,报税要发誓
自从新电局上线后,相比之前的系统,有两个关键的变化:
1、数据上从自行申报变为自动计算
2、每次开票报税时需要刷脸,并确认是否真实有效,愿意对报税内容承担法律责任。
这也被网友们戏称为"发誓",成为了财税和企业朋友们沟通的热点话题......
开票扫脸:这是金税四期系统的一项技术创新,通过人脸识别技术确保开票人员的身份真实性,防止虚假开票行为的发生。
报税“发誓”:虽然“报税要‘发誓’”这一说法可能带有一定的夸张成分,但实际上是指金税四期系统要求企业在报税过程中提供更为真实、准确的信息,并对所报信息的真实性承担法律责任。
这要求企业和财务人员必须严格遵守税法规定,确保税务合规。
开票要刷脸,报税要发誓,以前发誓的都是渣男,现在发誓的都是会计,网友们纷纷表示:“会计真的太难了!”
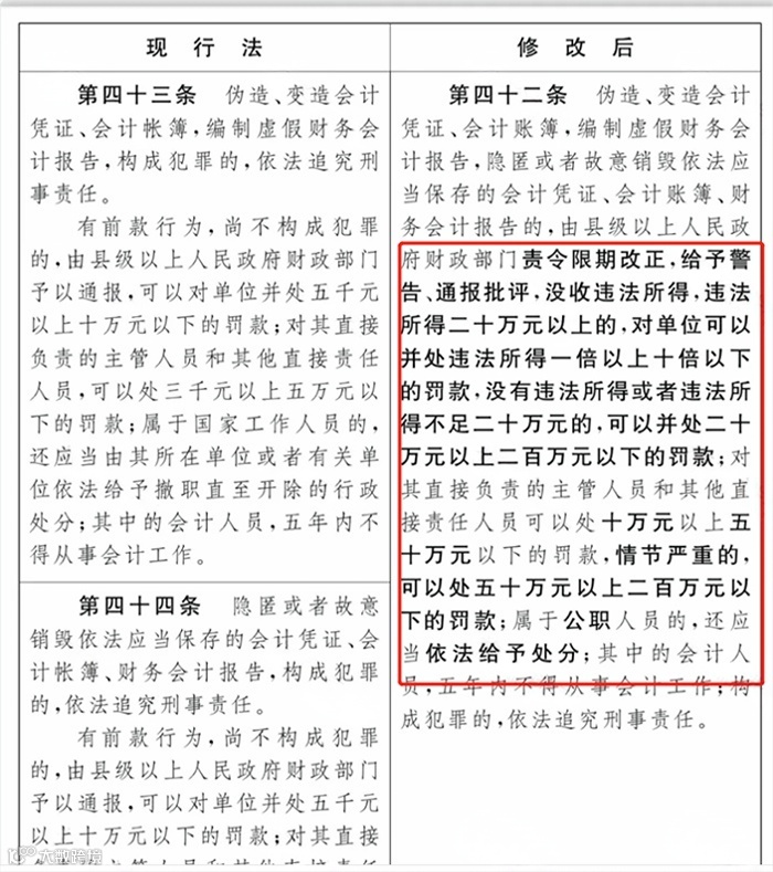
二、新会计法:加大对财务人员的违法处罚力度
8月12日,新修订的《中华人民共和国会计法》发布全文。本次会计法修改,最大的变化在于:明显加大了对会计人员违法行为的处罚力度。
具体可总结为:
1.强化财会监督与法律责任:在维持现行基本制度不变的基础上,新法着重处理会计工作中的突出难题,像不依规设置会计账簿、伪造或者变造会计凭证及账簿、编制虚假财务会计报告等行为。针对此类违法举动,新法显著增强了处罚力度,大幅提高了罚款数额,同时保留了现行法中有关违反《会计法》且同时违反其他法律规定时,由有关部门在各自职权范围内依法予以处罚的规定。
2.提高会计信息质量要求:新修订的《会计法》意在借由法律形式明晰并规范会计工作中的新变化与新要求,这有利于增进会计信息的质量,从而更优地维护社会公众的利益,包括投资者及利益相关方的权益 。
3. 明确并加大个人的法律责任:新法清晰界定了直接负责的主管人员和其他直接责任人员的法律责任。对于授意、指使编制虚假财务会计报告等行径,将面临高额罚款,在情节严重时,罚款额度更高。另外,若属于公职人员,还应当依法给予处分;构成犯罪的,依法追究刑事责任。
会计真的是太难了!
4
会计目前已是一门高风险工作!
具体风险高在哪里呢?
(2) 平时采购没有发票,但又不得不给客户开票,出现材料负库存咋办?有客户不要销售发票,造成的库存又怎么出库?
(3) 公司想少交税,多方搜集没有实际交易的材料发票抵扣进项,如何处理对应往来账目?另外,大量购买进项发票,而对外开具的销售发票比例很低,造成增值税税负过低,以及账面存货大量积压,引来税务部门关注,怎么办?
(4) 公司进行虚假贸易融资,怎样处理好账务?
5
会计多难做?看看这些提醒!
来源:注册会计师、税政第一线等
文章版权归原作者所有,若有侵权,请联系我们删除。感谢原创分享!
关于畅友科技
齐齐哈尔市畅友科技有限公司,是一家专业从事软件开发、销售、服务及实施的软件企业,拥有一批长期专业从事软件开发、软件定制的专业人才,具有雄厚的技术开发实力,全方位满足政府与企业信息化需求,畅友科技是用友集团首批认证通过的服务联盟机构。
2012年成立至今,10余年间先后为我市3000余家企事业单位提供了信息化服务工作,服务涵盖了国有企业、集团企业、机械加工、房地产开发、建筑施工、农产品生产加工、医药流通、汽车销售、互联网销售、食品加工、餐饮酒店等行业,累积各行各业的软件经验。
●想了解更多畅友科技活动通知可关注下方官方公众号哦!
●想了解畅友科技产品信息请咨询热线电话:4006546020、0452-2216020。
●微信【扫一扫】二维码关注我们吧:

