保呈快讯内容:关于《工业和信息化部办公厅关于开展第六批专精特新“小巨人”企业培育和第三批专精特新“小巨人”企业复核工作的通知》-内容分享
发布时间:2024年04月17日
来源:工业和信息化部办公厅

工信厅企业函〔2024〕142号
各省、自治区、直辖市及计划单列市、新疆生产建设兵团中小企业主管部门:
根据《优质中小企业梯度培育管理暂行办法》(以下简称《办法》),现组织开展第六批专精特新“小巨人”企业培育和第三批专精特新“小巨人”企业复核工作。有关事项通知如下:
一、企业申请要求
(一)省级专精特新中小企业可提出第六批专精特新“小巨人”企业申请,第三批专精特新“小巨人”企业可提出复核申请,相关申请均不收取任何费用。
(二)企业需如实、自主填报,并提供有关佐证材料,不得借助第三方机构申请。我部未委托任何机构开展专精特新申请业务,审核中通过“双随机(随机分组评审、随机抽取专家)”“盲审”等方式保障公平公正,请企业谨防不良中介机构散播虚假信息,非法牟利。
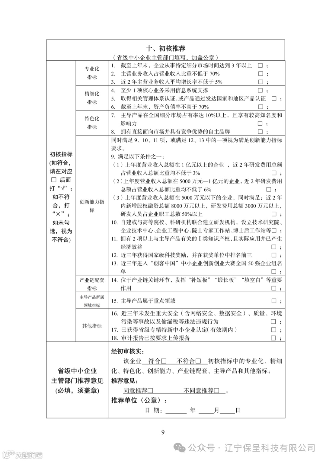
(三)申请企业需符合《办法》中专精特新“小巨人”企业有关认定标准。相关指标需按《办法》附件4中“部分指标和要求说明”严格把握。
(四)为减轻企业申请负担,企业无需再提供第三方机构出具的“上年度国内细分市场占有率”证明、国内发明专利证书等佐证材料(涉及海外发明专利、集成电路设计布图等其他I类知识产权的,仍需提供)。企业仅需填写说明、如实填报数量,确保数据真实、规范即可。我部将与国家知识产权局等部门加大数据共享力度,专利数据将以国家知识产权局提供的数据为准。
(五)我部将通过部优质中小企业梯度培育平台为企业免费提供线上申报培训。
(六)专精特新“小巨人”企业申请和复核采取线上填报与线下报送相结合的方式。线上填报地址为优质中小企业梯度培育平台(https://zjtx.miit.gov.cn),填报时间为2024年4月25日至5月19日。线下报送有关要求以企业属地中小企业主管部门要求为准,线下与线上数据应保持一致。
(七)企业有关财务数据依据会计师事务所出具的审计报告。务请将会计师事务所在财政部注册会计师行业统一监管平台(http://acc.mof.gov.cn)完成报备后的已赋码电子原件,上传至优质中小企业梯度培育平台,如不一致,将影响申报结果。
(八)请提醒会计师事务所将主营业务收入、主营业务成本两项指标纳入审计报告。
(九)如发现企业存在申报数据造假,我部将根据《优质中小企业梯度培育管理暂行办法》,取消企业创新型中小企业、专精特新中小企业、专精特新“小巨人”企业等称号,并禁止企业至少三年内再次申报。涉及会计师事务所的有关情况,将向行业主管部门反映。
二、推荐要求
(一)各省、自治区、直辖市及计划单列市、新疆生产建设兵团中小企业主管部门(以下统称省级中小企业主管部门)负责组织第六批专精特新“小巨人”企业初核推荐和第三批专精特新“小巨人”企业复核推荐工作。
(二)要择优组织符合条件的企业填写“第六批专精特新‘小巨人’企业申请书”(附件1)或“第三批专精特新‘小巨人’企业复核申请书(附件2),并结合工作实际提出佐证材料要求,初审核实后提出推荐意见。
(三)要切实履行责任、严格把关,加大对企业财务数据真实性、技术创新性的审核力度,确保申请书填报数据与佐证材料一致,提升推荐质量。要加大服务力度,组织力量为申报企业提供全覆盖的免费咨询辅导服务。为进一步压实审核推荐责任,对第六批“小巨人”企业推荐数量较多但通过率较低的省份,我部将在专精特新相关支持政策中进行减分或限额。
(四)对于已成为工业和信息化部制造业单项冠军示范企业或单项冠军产品的企业,不再推荐新申请第六批专精特新“小巨人”企业;对于与我部已认定的专精特新“小巨人”企业存在控股关系的企业,以及同一集团内生产相似主导产品企业,不予推荐;对于第三批专精特新“小巨人”企业,不推荐复核的,需说明原因。
(五)对于近三年内发生重大安全、质量、环境污染事故,或严重失信、偷漏税等违法违规,或发现存在数据造假等情形的企业,不予推荐。
(六)对申请复核的第三批专精特新“小巨人”企业的“近2年主营业务收入平均增长率不低于5%”指标不作要求,主要考虑新冠肺炎因素影响。对新申请的第六批专精特新“小巨人”企业仍需满足“近2年主营业务收入平均增长率不低于5%”的指标要求。
(七)省级中小企业主管部门于2024年5月20日至6月15日集中开展初核推荐工作,期间可根据工作需要,联系已完成申请企业补充上传佐证材料。于2024年6月15日前将加盖公章的正式文件、第六批专精特新“小巨人”企业申请书(附件1,申请企业需加盖公章)、第三批专精特新“小巨人”企业复核申请书(附件2,申请企业需加盖公章)、第六批专精特新“小巨人”企业推荐汇总表(附件3)、第三批专精特新“小巨人”企业复核情况汇总表(附件4),各一份通过邮政特快专递(EMS)邮寄至:工业和信息化部中小企业局创业创新处。
三、注意事项
(一)根据往年情况,均有部分企业忘记优质中小企业梯度培育平台登陆账号、密码,建议申报企业提前登录平台确认。
(二)佐证材料纸质件由省级中小企业主管部门妥善留存备查,无需报送我部。省级中小企业主管部门应通过组织实地抽查、第三方数据验证、财务报表对照等方式,确保数据真实性。
(三)我部将按照《办法》要求和审核流程组织对各省份(各计划单列市推荐的企业名单按省汇总,下同)推荐企业进行审核并实地抽查,最终形成并印发第六批专精特新“小巨人”企业名单和复核通过的第三批专精特新“小巨人”企业名单。在复核通过名单印发前,原第三批专精特新“小巨人”企业称号依然有效;复核通过名单印发后,原第三批专精特新“小巨人”企业称号自动失效,以该名单内企业为准。
附件: 1.第六批专精特新“小巨人”企业申请书.pdf









2.第三批专精特新“小巨人”企业复核申请书.pdf









3.第六批专精特新“小巨人”企业推荐汇总表.pdf

4.第三批专精特新“小巨人”企业复核情况汇总表.pdf

工业和信息化部办公厅
2024年4月17日

提醒各企业:项目申报找对服务机构尤为重要
要持续关注保呈科技
END


