点击蓝字,关注我们
保呈快讯内容:关于《关于征集2024年度中小企业数字化转型典型案例的通知》-内容分享
来源:中小企业局
快速了解最新政策

关于征集2024年度中小企业数字化转型典型案例的通知
各省、自治区、直辖市及计划单列市、新疆生产建设兵团中小企业主管部门,有关单位:
为深入贯彻党中央、国务院关于支持中小企业创新发展、加快推进新型工业化的决策部署,引导带动中小企业数字化转型,现组织开展2024年度中小企业数字化转型典型案例征集工作,有关事项通知如下。
一、总体要求
聚焦制造业重点行业领域,围绕中小企业关键业务场景深度数字化转型、产业链供应链牵引中小企业“链式”协同数字化转型、产业集群及园区带动中小企业数字化转型等方向,征集一批应用成效显著、示范效应明显的中小企业数字化转型典型案例,加强典型路径模式梳理总结,加快优秀经验复制推广,为中小企业数字化转型提供指引和参考。
二、征集方向
(一)点:中小企业关键业务场景深度数字化转型典型案例
案例内容体现中小企业对产品生命周期、生产过程、产业链供应链、智能管理决策等某个关键业务场景(场景框架参考见附件1)进行数字化改造升级,应用人工智能、5G、区块链等新一代信息通信技术,在提质、降本、增效、绿色、安全等方面取得明显成效,核心竞争力显著提升。
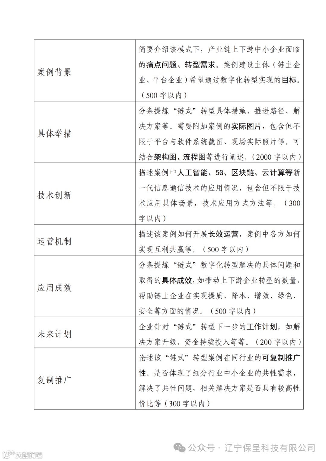
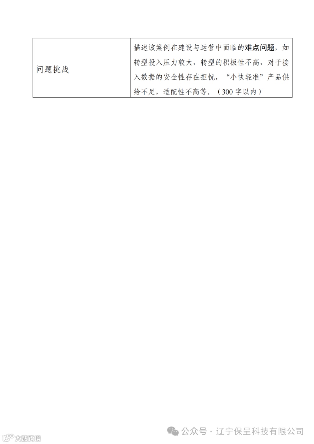
(二)线:产业链供应链牵引中小企业“链式”协同数字化转型典型案例
案例内容体现产业链供应链链主企业或平台型企业通过向中小企业提供行业共性解决方案,开放技术、资金、人才、服务等资源,牵引中小企业协同数字化转型的特点,主要包含供应链赋能和产业链赋能两类模式:
1.供应链赋能模式
充分发挥细分行业领域链主企业引领支撑和中小企业协作配套作用,由链主、龙头企业围绕供应链管理等行业共性需求,对外输出行业整体数字化转型解决方案,以订单、协同制造等方式拉动链上中小企业实施数字化转型,赋能链上企业协同发展,打造高效协同、安全可控的新型供应链体系。
2.产业链赋能模式
由深耕细分行业领域的平台型企业为产业链上中小企业提供具备行业和区域特色的“小快轻准”数字化产品和解决方案,基于平台汇聚、组织制造资源,实现需求订单与中小企业生产能力的精准匹配,打造共享制造、个性定制、众包众创等新模式新业态,推动中小企业通过数字化转型实现创新发展。
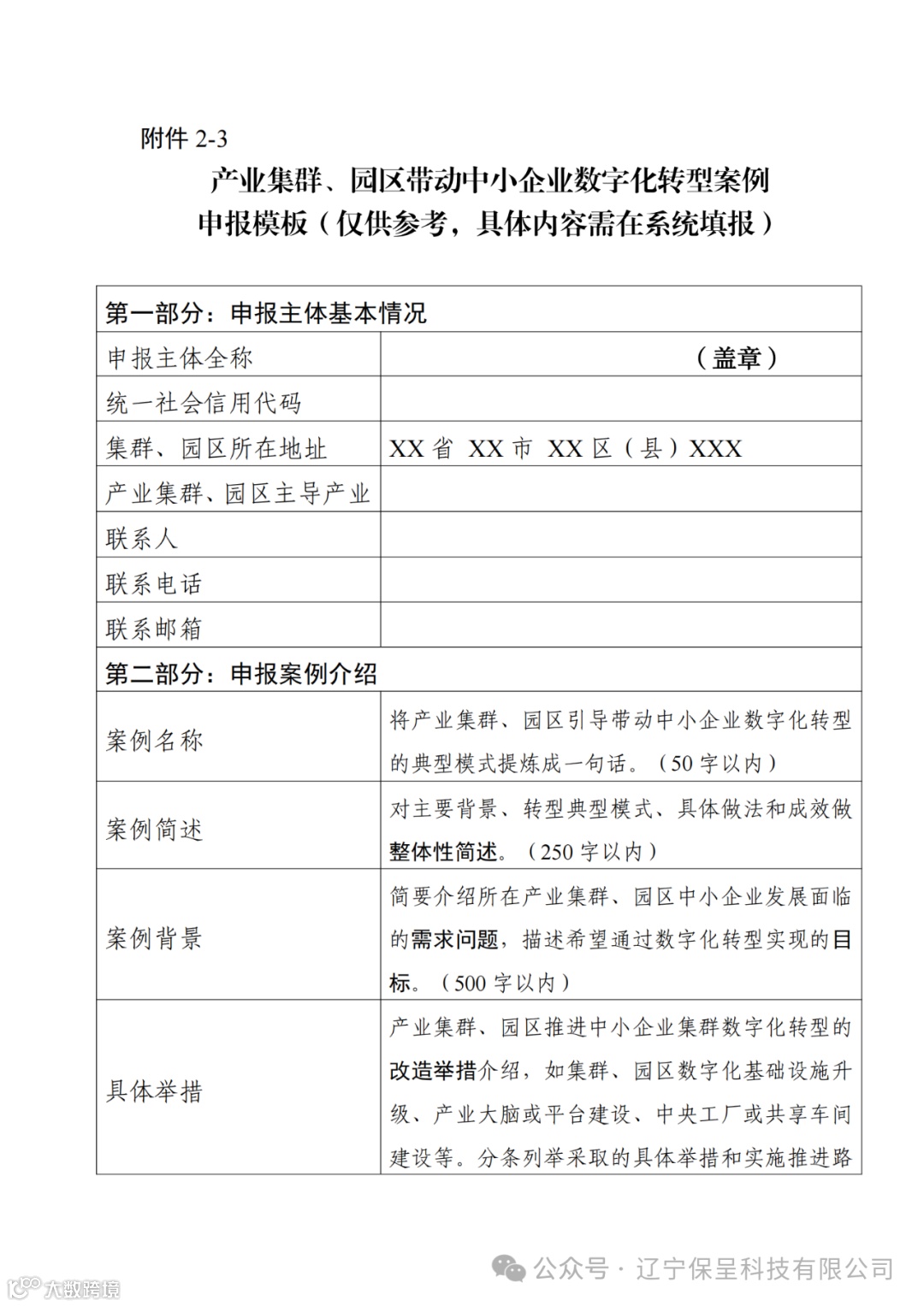
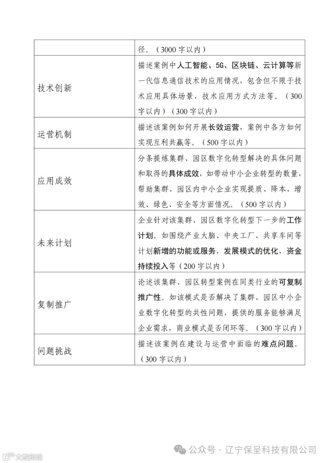
(三)面:产业集群、园区带动中小企业数字化转型典型案例
案例需体现产业集群、园区通过开展5G、工业互联网基础设施升级,引进或搭建“产业大脑”,建设中央工厂、共享车间等数字化载体,打造设备租赁、集采集销、众包众创等新模式新业态,实现政策、技术、产品、标准等数据资源和产业资源的共享共用与优化配置,提升区域内中小企业数字化能力与企业间协同水平。
(四)其他
除上述三个征集方向外,申报主体也可结合自身情况,总结提炼中小企业数字化转型其他路径和模式进行申报。
三、征集方式及要求
(一)征集方式
1.“点”上案例原则上由中小企业报送;“线”上案例的供应链赋能模式原则上由链主、龙头企业报送,产业链赋能模式原则上由平台企业报送;“面”上案例原则上由集群、园区运营主管机构、平台企业或龙头企业报送;“其他”类案例原则上不限制申报主体。申报主体结合征集方向要求和拟申报案例特点选择上述一个征集方向进行申报,每个申报主体报送案例数不超过1个。
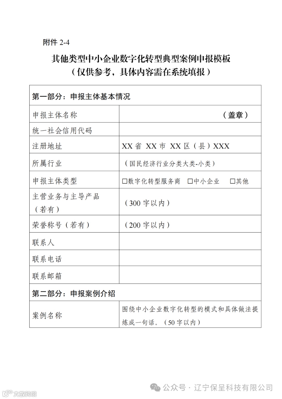
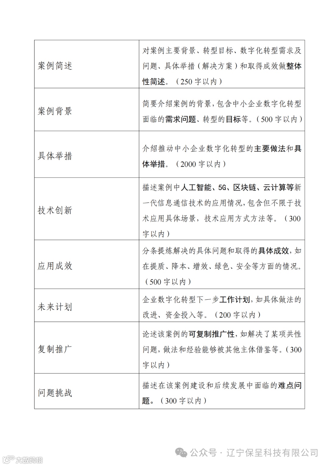
2.请申报主体于2024年8月7日前,在优质中小企业梯度培育平台(zjtx.miit.gov.cn)-数字化转型-数字化转型典型案例征集入口,根据提示完成填报。填报完成后,系统将生成数字化转型案例申报表(详见附件2),请下载打印并加盖企业公章后在系统上进行上传。
3.申报完成后,各省级中小企业主管部门在征集系统进行审核推荐,并下载填写《XX省报送案例汇总表》(附件3),加盖单位公章后于2024年8月14日前在系统中进行上传。
(二)征集要求
1.申报主体在中华人民共和国境内注册,具有独立法人资格,近三年经济效益良好、信用记录良好且近三年未发生过重大安全(含网络安全、数据安全)、质量等事故,无违法违规行为。
2.报送案例需符合征集方向要求,实事求是、逻辑清晰、重点突出、数据详实,具有行业代表性,具备较强借鉴意义和复制推广价值。同时,文字表述需生动形象,主要内容能有对应的图片、视频等宣传素材,尽量具备后期将案例拍摄成视频的意愿和条件。
(三)遴选发布
后续我们将组织专家对各省市推荐案例进行评审,对入选案例进行整理汇编发布,并视情况将部分具备条件的入选案例拍摄成视频,多种途径加大宣传推广力度。
联系人及联系方式:
凌端新 010-87901032 / 15261895819
刘灿耀 010-88684609 / 13001153697
附件:1.中小企业数字化转型关键业务场景框架参考.pdf
2.2024年度中小企业数字化转型典型案例申报模板.pdf
3.XX省报送案例汇总表.pdf
工业和信息化部中小企业局
2024年7月23日












提醒各企业:项目申报找对服务机构尤为重要


