点击蓝字,关注我们
保呈快讯内容:关于《市工业和信息化局关于组织2025年度首台(套)重大技术装备研制应用补助项目申报的通知》-内容分享
发布时间:2025年3月27日
来源:沈阳市工业和信息化局
快速了解最新政策
各区、县(市)工信局、各有关企业:
为加快推进重大技术装备攻关,增强我市重点产业链创新动力,实现装备制造业高质量发展,按照《沈阳市人民政府关于印发沈阳市巩固增势推进经济持续回升向好若干政策措施的通知》(沈政发〔2023〕11号)第十二条有关要求,现组织开展2025年度项目申报工作,有关事宜通知如下:
一、支持范围
1.围绕辽宁省、沈阳市重点发展的产业集群、产业链所研制的重大技术装备。
2.符合工信部《首台(套)重大技术装备推广应用指导目录》(2024版)技术参数的重大技术装备。
3.符合辽宁省《首台(套)重大技术装备推广应用指导目录》(2024年版或2023年版)技术参数的重大技术装备(以2024版为主)。
二、申报要求
申报企业需具有较强的产品设计、加工制造、产品组装能力,生产经营情况良好,对拉动社会经济具有较大作用;已获得过国家、省、市资金支持以及往年评审未通过的项目不得重复申报;产品销售的用户为非关联企业。
(一)申报程序
1.区县推荐。请各区、县(市)工业主管部门认真组织、指导本辖区企业进行项目申报,重点审核申报企业是否为工业企业,是否具有较好的设计、加工、组装能力,申报材料是否齐全,填报的产值、纳税等数据是否准确。征得同级财政部门同意后,为企业出具推荐意见。
2.企业在线申报。在规定时间,所有资料通过沈阳市工业专项资金管理平台报送。
(二)申报材料
1.区县(市)推荐意见表(附件1);
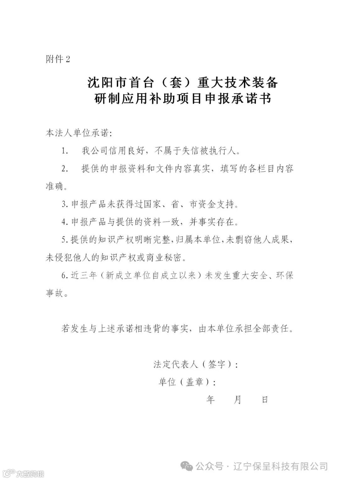
2.申报企业承诺书(附件2);
3.营业执照副本复印件;
4.申报企业基本情况表(附件3);
5.申报产品情况表(附件4);
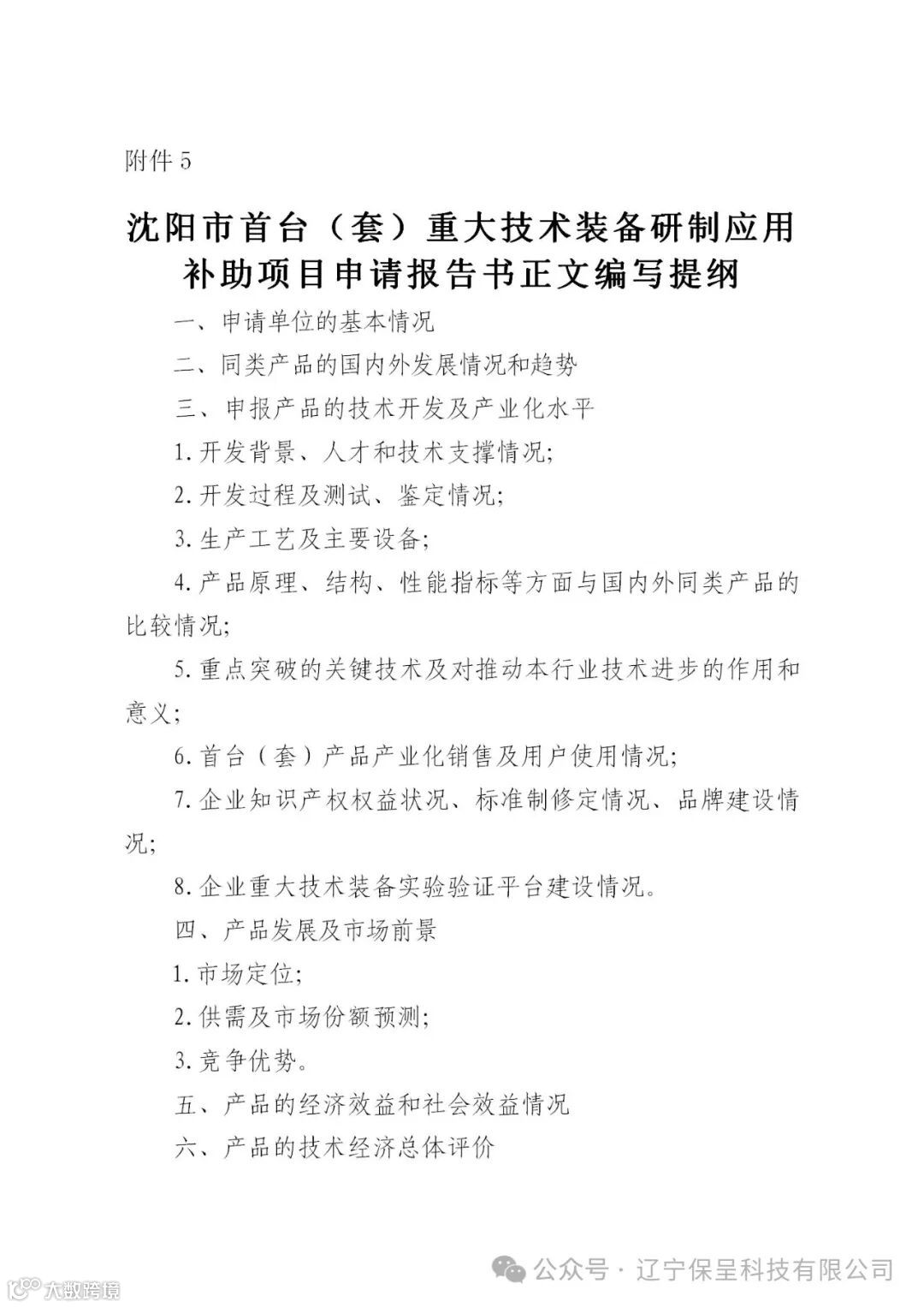
6.申请报告书正文(附件5);
7.销售情况材料:申报产品首次销售合同、用户接收证明(物流单)、用户使用报告;
8.产品先进性材料:申报产品科技成果鉴定(评价)报告,查新报告;产品检测报告、与申报产品相关的专利列表(附件6)及有效证明文件;
9.票款材料:票款汇总表(附件7)、发票、银行进账凭证;自首次销售后,如有相同产品的后续销售,提供合同及证明合同执行的有效资料。
10.2024年度1-12月完税证明(需含增值税、所得税),2024年度财务年审报告(带防伪标识);
11.申报单位不属于失信被执行人证明。提供中国执行信息公开网(http://zxgk.court.gov.cn/shixin/)和信用中国网站(www.creditchina.gov.cn)查询结果截图或报告,查询日期应在本通知发布之后。
12.申报产品照片:产品在用户现场使用照片(带企业名称或商标LOGO)、申报企业生产厂区正门及车间照片、企业近3年获得政府颁发的证书等荣誉照片。
(三)相关说明
1.装备销售合同。需提供装备制造企业和用户单位签订的正规合同完整版复印件;若合同涉及中间商,需提供装备制造企业与最终用户的全套合同。
2.外文材料翻译。外文合同需附主要内容中文翻译,包括装备买卖双方、装备价值、装备技术参数、合同签订时间、产品交付时间、买卖双方盖章页等,繁体中文需同时提供简体中文注释。
3.外币交易。外币交易的产品,需提供交易当日的外汇参考汇率。
三、材料提交时间及方式
1.企业申报材料核对无误后加盖公章,扫描件于2025年4月13日24:00前在沈阳市工业专项资金管理平台(http://gyzx.sytouch.com/)申报。
2.纸质版材料按照后续第三方评审机构通知要求准备。需与上传平台的电子版保持一致。
附件:
1.区、县(市)推荐意见表
2.企业承诺书
3.企业情况表
4.项目情况表
5.报告书正文编写提纲
6.申报产品相关专利列表
7.申报产品票款汇总表
8.企业获得荣誉情况表
(联系人:胡辰宇 电话: 22720284)
沈阳市工业和信息化局
2025年3月27日
咨询热线:15802459123 杨贺
提醒各企业:项目申报找对服务机构尤为重要

