点击蓝字,关注我们
保呈快讯内容:关于《工业和信息化部关于印发《国家高新技术产业开发区综合评价指标体系》的通知》-内容分享
发布时间:2024年10月12日
来源:工业和信息化部
快速了解最新政策

各省、自治区、直辖市及新疆生产建设兵团国家高新区主管部门、工业和信息化主管部门,各国家高新区管委会:
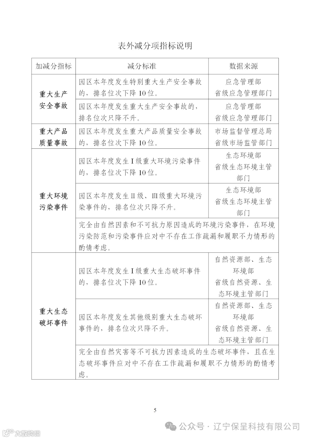
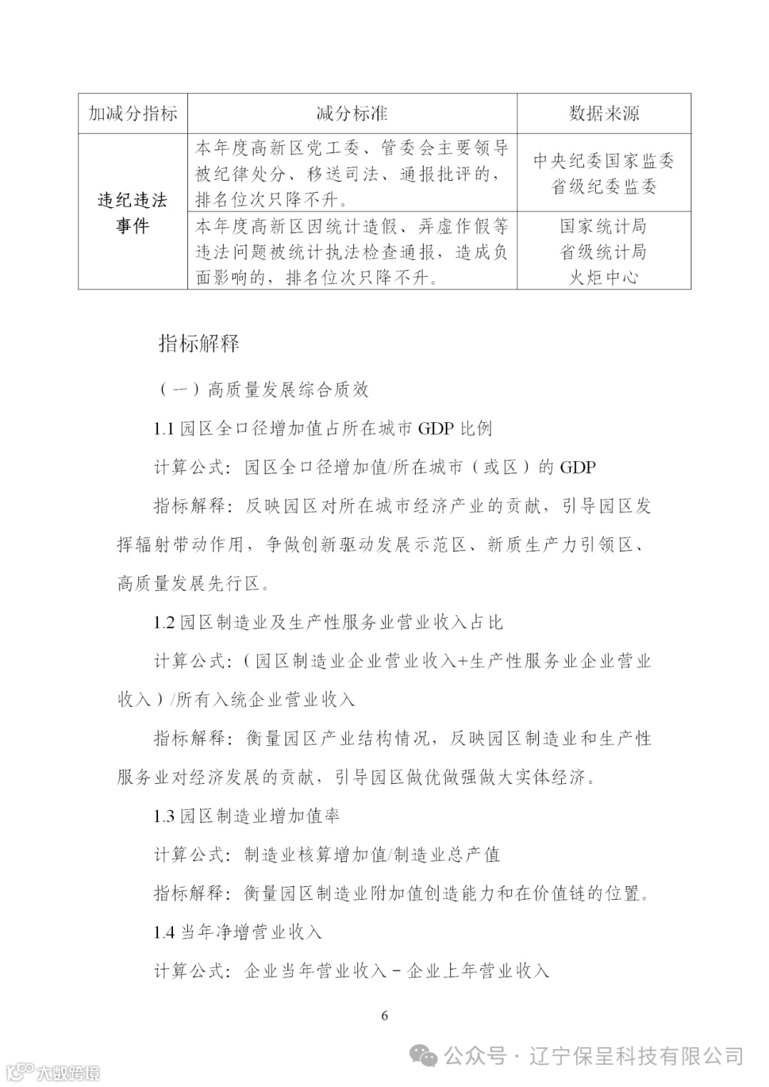
为贯彻落实党的二十大和二十届二中、三中全会精神,按照《国务院关于促进国家高新技术产业开发区高质量发展的若干意见》(国发〔2020〕7号)部署要求,进一步强化评价的战略导向作用,工业和信息化部研究修订了《国家高新技术产业开发区综合评价指标体系》,现印发给你们,请认真组织实施。
附件:国家高新技术产业开发区综合评价指标体系.docx
工业和信息化部
2024年9月4日















提醒各企业:项目申报找对服务机构尤为重要


