点击蓝字,关注我们
保呈快讯内容:关于《国家数据局综合司关于组织开展2025年可信数据空间创新发展试点工作的通知》-内容分享
发布时间:2025年4月7日
来源:国家数据局
快速了解最新政策
为落实《可信数据空间发展行动计划(2024—2028年)》(国数资源〔2024〕119号)工作部署,引导和支持可信数据空间发展,促进数据要素合规高效流通,深化数据资源开发利用,现组织开展2025年可信数据空间创新发展试点工作。有关事项通知如下。
一、总体目标
重点面向应用需求旺盛、发展基础良好、经济社会价值高、示范带动力强的领域,组织开展企业、行业、城市三类可信数据空间试点工作,通过两年试点培育,形成一批资源丰富、应用创新、生态繁荣、成效显著的可信数据空间,在数据资源开发利用、数据安全可信流通、数据要素价值共创、数据制度机制创新等方面,形成可复制推广的经验模式,探索数据资源规模化流通利用新模式新路径,积累国家数据基础设施运营经验,支撑全国一体化数据市场建设。
二、主要方向
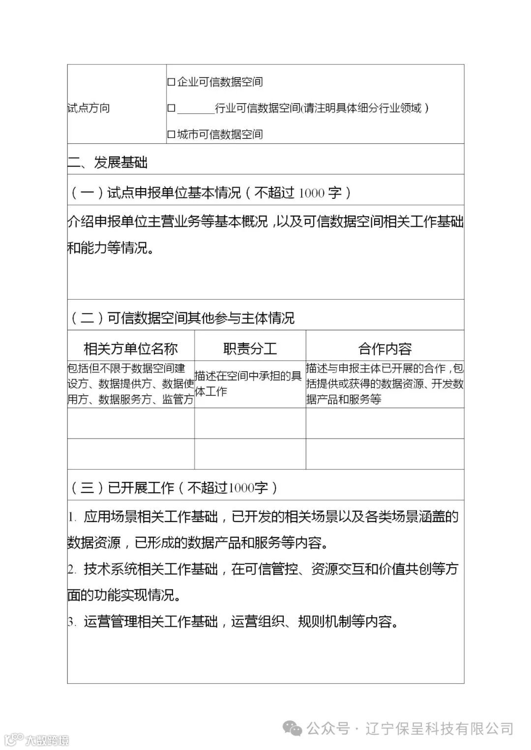
(一)企业可信数据空间试点。支持龙头企业等运营企业可信数据空间,深化数据驱动型创新实践,完善数据供给机制,丰富数据应用场景,带动供应链上下游企业、生态合作伙伴等协同开放共享数据资源。围绕业务协同、资源优化、服务增值等供应链企业共性需求,打造一批数据产品和服务,培育供应链协同创新模式。面向中小企业提供普惠性、便利性数据产品和服务,赋能中小企业用数创新。
(二)行业可信数据空间试点。面向新材料、科技、能源、物流、医疗等行业,支持培育特定行业可信数据空间,建立共建共治、多方共赢的数据流通利用机制,促进数据资源跨域共享和高效对接,构建高价值行业数据库、知识库、模型库。围绕协同研发、跨域调度、产品护照等共性数据创新应用,共创一批数据产品与服务,形成产业链数据资源集聚、价值链数据要素共创、数据治理安全高效的数据产业生态,培育经济发展新动能(可参考附件1)。
(三)城市可信数据空间试点。围绕城市全域数字化转型需求,探索公共数据融合企业数据等创新应用的有效机制与激励措施,构建城市数据资源体系。发挥数据创新引擎的作用,围绕赋能城市特色优势产业数字化发展,推动公共数据、企业数据和个人数据融合应用,打造一批创新的数据产品和服务,激发城市创新发展活力。探索构建一站式服务基地模式,吸引和孵化一批满足城市可信数据空间发展的数据企业和第三方专业服务机构,打造共建共治共享的数据流通利用服务生态链,带动城市的数据产业发展。
三、重点工作任务
(一)打造应用共创模式。构建高价值应用场景挖掘与评价体系,鼓励多主体联合开展应用创新和数据产品服务开发,形成可复制推广的数据共享共用模式。搭建跨主体开发环境,提供数据产品和服务开发工具,探索协同开发模式,建立基于用户反馈的应用发布发现、动态评价和迭代优化机制。
(二)构建数据资源高效流通机制。打造场景驱动的数据跨域互操作新模式,实现多主体异构数据高效互联互通。通过构建数据目录、标识等方式推动数据资源高效查询、发现与调用,提升跨域数据资源协同利用水平。促进数据空间各方开放数据资源和产品,沉淀一批行业社会需求迫切的数据资源,推动高质量数据集构建与开放,支撑人工智能创新应用。
(三)建立产业生态培育体系。探索免费试用、先用后付、应用分成等推广策略,提升数据提供方、使用方等主体的参与积极性,引导数据开发、数据经纪、数据托管、审计清算、合规审查等第三方服务机构接入数据空间,壮大数据空间生态规模。通过开放数据资源、发布应用需求、构建激励机制等方式,强化产业主体培育,增强数据空间生态活力。
(四)构建可持续运营发展模式。建立常态化的运营团队和机制,保障数据空间的可持续运营。制定数据空间准入认证和合规管理等制度规则,实现参与主体可信任、数据来源可确认、合规使用可保障。探索构建动态数据价值评估模型及收益分配机制,完善数据资源授权管理和争议处置流程,实现数据流通全过程可追溯、数据异议可处置、权益侵害可追责。
(五)推进可落地易复制的技术路径。使用与应用场景、运营模式和规则制度等相适配的技术系统,满足可信管控、资源交互、价值共创和安全管理等数据空间核心功能要求,实现数据安全可信高效流通利用。使用精准满足需求的低成本、轻量化、敏捷化技术方案,匹配多场景功能要求并持续迭代优化。
(六)探索数据空间互联互通。推动数据资源互联互通,探索数据产品和服务跨空间的动态发布与高效发现机制。探索跨空间的身份互认与规则互认,支持跨空间使用管控、计量与收益分配。探索跨空间协同运营模式,推动跨空间的数据产品和服务协同复用,数据产业生态互促共进。探索构建开源体系,支持多方参与的创新孵化机制,提升数据空间成果转化效率。数据空间的规则、技术等应符合国家数据局相关政策、规范和标准要求。
四、申报要求
(一)申报主体原则上应为在中华人民共和国境内注册的独立企业法人,以及国家实验室、国家医学中心、国家科学数据中心等国家级创新平台,近三年经济效益及信用记录良好,具有较好的数据资源基础和生态引领能力。
(二)申报主体应为可信数据空间的运营单位,不支持多运营主体联合申报。其中企业可信数据空间申报主体应为龙头骨干企业、大型平台企业等。行业可信数据空间申报主体应为具备该行业领域数据资源整合能力的主体,包括但不限于行业龙头企业、平台企业、第三方服务商等,宜获得相关业务领域国家行业主管部门的联合推荐。城市可信数据空间申报主体须获该城市人民政府同意。每个申报主体仅限申报一个项目。
(三)申报主体须主动配合开展现场评估和宣传总结,积极推广可信数据空间的典型经验与创新做法。
(四)申报材料应重点突出、目标明确、言简意赅,能从场景设计、实施路径、运营模式等方面体现创新性和可复制性。申报材料应明确推进计划与阶段性成果等,对内容真实性、合规性做出承诺,且不涉及国家秘密、商业秘密等内容。
五、组织实施
(一)试点申报。有意向开展试点的申报主体选择1个试点方向进行申报,根据《2025年可信数据空间创新发展试点项目要素条件》(附件2)要求,参考《2025年企业/行业/城市可信数据空间创新发展试点项目申报书模板》(附件3)编制申报材料。
(二)初审推荐。每个省(区、市)、新疆生产建设兵团限报送8个项目,每个计划单列市限报送2个项目(不占本省推荐名额),每个推荐单位报送的城市可信数据空间项目不超过1个。计划单列市推荐项目通过所在省数据管理部门汇总后,报送国家数据局。每个中央企业限报2个项目,且仅限企业或行业可信数据空间方向。请推荐单位严格做好审核把关,择优选择条件成熟、发展基础好的项目,向国家数据局推荐报送。
(三)试点公布。国家数据局组织专家对申报项目进行材料评审和答辩,确定并公布试点名单。
(四)动态评估。国家数据局将会同有关方面加强对试点工作指导,定期对项目进展情况和试点成效开展监测调度与分析评价,及时发现并推动解决问题。
(五)动态管理。对工作推进不力、实施进度滞后的项目,根据实际情况采取通报、约谈等措施进行警示惩戒。对于严重不及预期、存在重大风险、验收评估结果不合格的项目,取消其试点资格。
(六)总结推广。两年试点期验收合格后,国家数据局组织成效明显的可信数据空间,总结成果经验,并面向全国推广。
六、工作要求
(一)推荐单位请于2025年4月24日前将项目申报文件、项目汇总表(参考附件4)等材料(电子版一份,纸质版一式三份),通过邮政EMS邮寄至国家数据局数据资源司(北京市西城区月坛北小街2号院1号楼),信封请注明“可信数据空间试点项目申报”,电子版以“推荐意向序号-试点名称-试点类型-申报单位”命名。项目申报文件中须明确对申报项目的审查论证情况和具体意见。项目汇总表应确定推荐意向顺序。
(二)各级数据管理部门、中央企业要高度重视,组织做好试点工作。鼓励各单位对可信数据空间试点工作给予相关政策、资金等配套支持,为试点工作创造良好环境。
联系方式:010-89062536 010-89062312 010-89062538
附件:
1.行业可信数据空间创新发展试点参考指引
2.2025年可信数据空间创新发展试点项目要素条件
3.2025年企业/行业/城市可信数据空间创新发展试点项目申报书模板
4.2025年可信数据空间创新发展试点推荐项目汇总表
国家数据局综合司
2025年4月3日
咨询热线:15802459123 杨贺
提醒各企业:项目申报找对服务机构尤为重要

