点击蓝字,关注我们
保呈快讯内容:关于《关于组织开展2025年沈阳市高新技术企业申报推荐工作的通知》-内容分享
发布时间:2025年5月8日
来源:沈阳市科学技术局
快速了解最新政策
各区、县(市)科技管理部门及有关单位:
根据《高新技术企业认定管理办法》(国科发火﹝2016﹞32号,以下简称《认定办法》)、《高新技术企业认定管理工作指引》(国科发火﹝2016﹞195号,以下简称《工作指引》)、《科技部关于高新技术企业认定有关证明事项实行告知承诺制的通知》(国科发火﹝2021﹞362号)、《关于组织开展辽宁省2025年高新技术企业认定申报工作的通知》(辽高认办﹝2025﹞1号)等文件要求,结合实际,现就做好2025年沈阳市高新技术企业申报推荐工作有关事项通知如下:
一、申报时间
2025年沈阳市高新技术企业申报推荐工作,采取常年申报受理、分批集中推荐的方式,不设置申报批次,企业自当年汇算清缴完成后即可开始申报。各地区科技管理部门于每月30日集中向沈阳市加强高新技术企业工作小组办公室(以下简称市高企工作小组办公室)推荐一次,年度各地区科技管理部门推荐截止时间为2025年10月30日。
二、申报范围
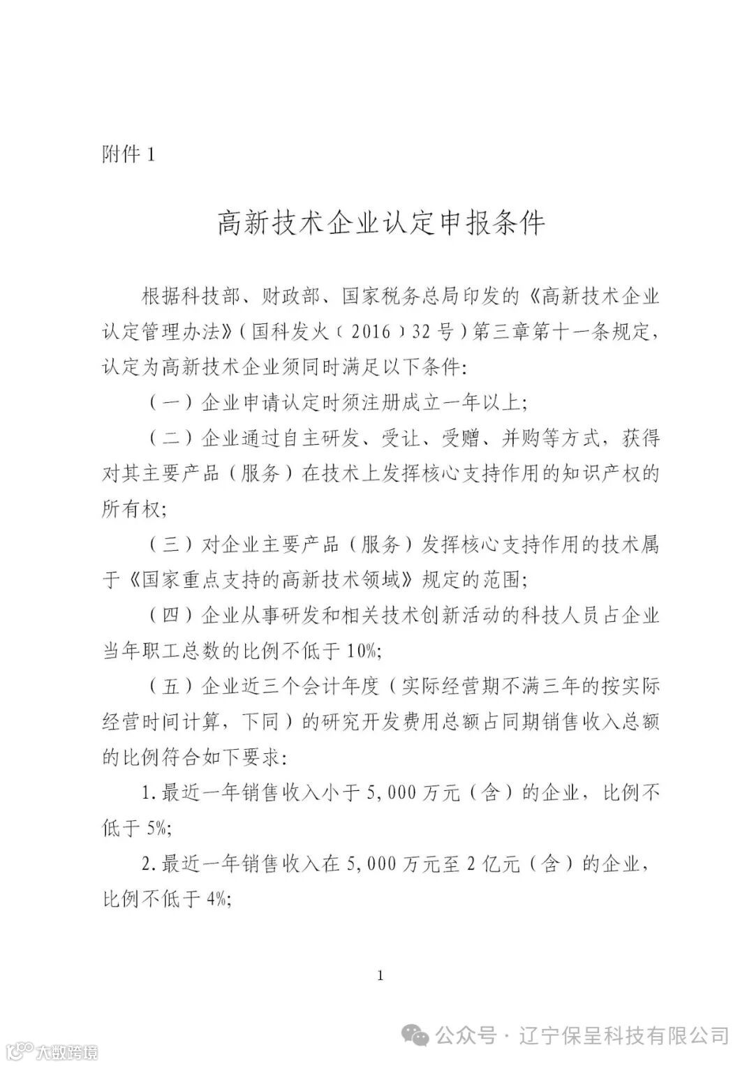
(一)在沈阳市行政区域内注册成立一年(365个日历天数)以上,且符合《认定办法》第十一条有关规定条件的居民企业。
(二)2022年经认定的及整体迁移至辽宁省内的高新技术企业,其资格至2025年有效期满,如需重新认定,按本通知办理。
三、申报程序
(一)自我评价
企业对照《认定办法》第十一条进行自我评价。符合条件的,按照本通知要求进行申报。
(二)网上申报
1.申报采取“一网通报”的方式开展,企业可通过“高新技术企业认定管理工作网”(www.innocom.gov.cn)“企业申报”栏目或“火炬中心官网”(www.chinatorch.gov.cn)“在线填报”栏目,登录“高新技术企业认定管理系统”,按步骤进行申报提交材料。如企业尚未注册,则点击“注册”,注册信息通过审核后进行登录(已注册用户无需重新注册,可用原用户名和密码登录)。
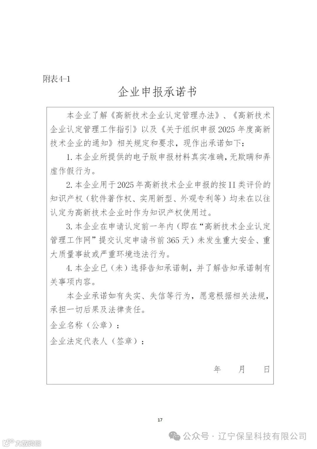
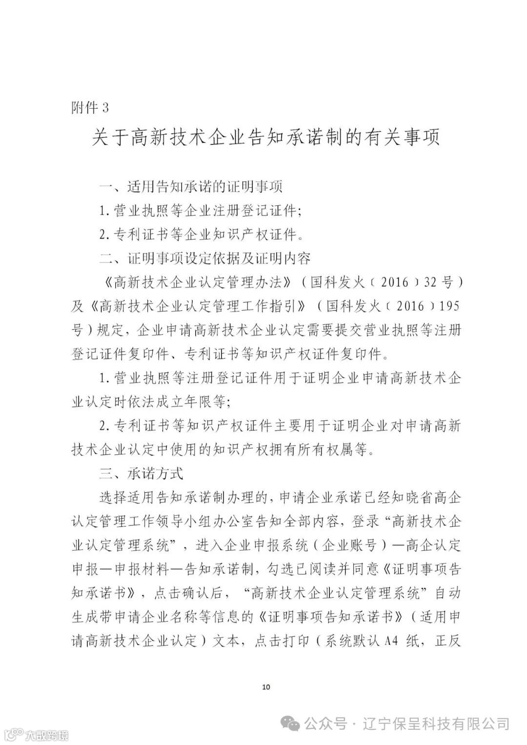
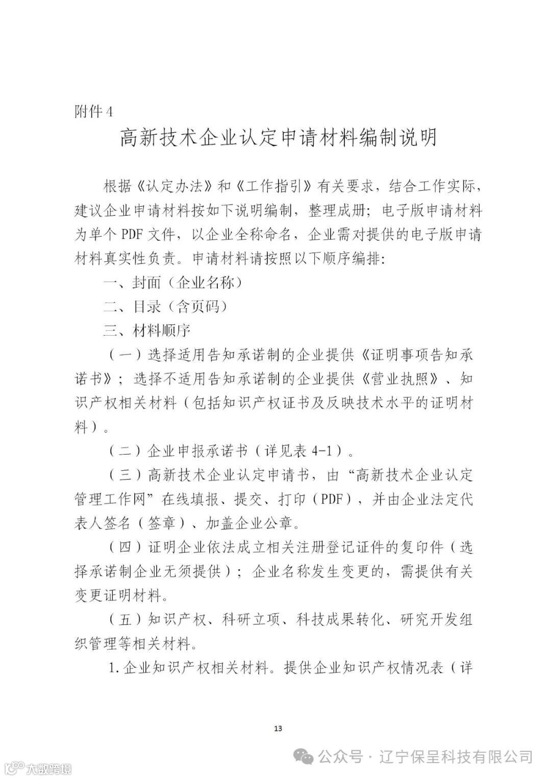
2.根据《科技部关于高新技术企业认定有关证明事项实行告知承诺制的通知》(国科发火〔2021〕362号)有关要求,高新技术企业申报材料中的营业执照等企业注册登记证件和专利证书等企业知识产权证件实行告知承诺制,企业可自主选择是否适用告知承诺制办理,若选择适用,提交《证明事项告知承诺书》后,无需再提供相关证明材料。(详见附件3)
选择适用告知承诺制办理的,申请企业承诺已经知晓省高企认定小组办公室告知全部内容,登录“高新技术企业认定管理系统”,进入企业申报系统(企业账号)—高企认定申报—申报材料—告知承诺制,勾选已阅读并同意《证明事项告知承诺书》,点击确认后,“高新技术企业认定管理系统”自动生成带申请企业名称等信息的《证明事项告知承诺书》(适用申请高新技术企业认定)文本,点击打印(系统默认A4纸,正反打印)。申请企业在《证明事项告知承诺书》相应位置由企业法定代表人签字并加盖企业公章,将签字盖章的《证明事项告知承诺书》扫描上传至“高新技术企业认定管理系统”后,不再需要提供适用事项证明材料。不选择适用告知承诺制的,申请企业应当按规定提供有关事项需要的证明材料。
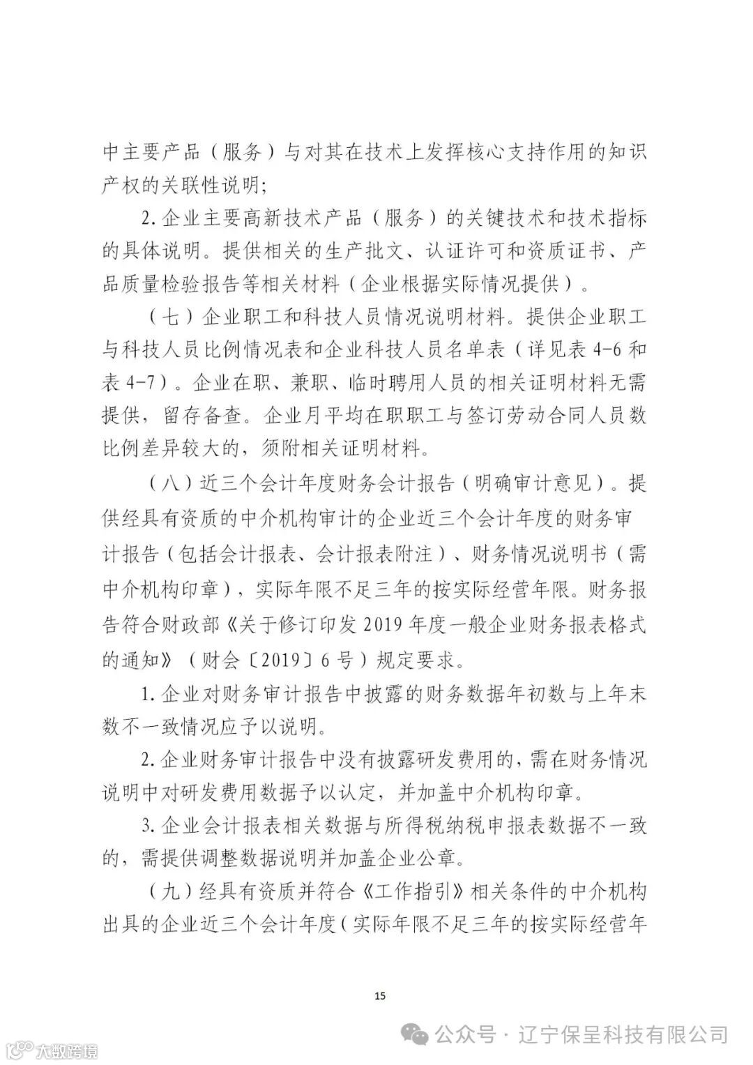
3.企业登录“高新技术企业认定管理系统”,进入企业申报系统(企业账号)—高企认定申报—申报材料,按要求填写《高新技术企业认定申请书》,上传附件材料,同时按要求形成企业PDF格式电子申报材料(详见附件4),通过网络提交至所属地区科技管理部门。企业主要负责人须认真检查填写与上传的申报材料,确保材料真实有效、清晰完整、签字盖章齐全。涉密企业应按照国家有关保密工作规定,将申报材料自行做脱密处理,确保涉密信息安全。
四、组织实施
(一)各地区科技管理部门负责组织并受理辖区内企业的高新技术企业认定申报工作,并按要求对申报企业进行现场核查(核查内容详见附件5),对现场核查中发现与申报材料不一致、有弄虚作假行为或不符合申报要求等情况的企业不得推荐上报。填写《推荐上报高新技术企业汇总表》(需加盖公章),并正式行文(一式两份),向市高企工作小组办公室推荐相关企业(推荐函模版及附表详见附件6)。
(二)市高企工作小组(办公室设在市科技局,组员包括市科技局、市财政局、市税务局),对各地区推荐的相关企业材料进行形式审查后,在省高企认定小组办公室监督指导下,组织专家推荐评审,按照专家评审意见,将符合要求的企业推荐至省高企认定小组办公室。
五、其他事项
(一)市工作小组从未授权或委托任何机构和个人从事与高新技术企业申报推荐相关的培训、代理申报等活动,机构和个人的此类活动与市工作小组无关。
(二)各地区科技管理部门要进一步优化工作流程和服务方式,通过实地调研、电话、电子邮件、QQ群、微信群、网络直播、录播等方式,加强高新技术企业认定有关证明事项实行告知承诺制等政策宣传、解读等服务力度。
(三)对于涉密企业,按照国家有关保密工作规定,应确保涉密信息安全,申报前对认定申请材料做脱密处理,确保认定申请材料不涉密。涉密企业需提供认定申请材料脱密承诺书,并加盖企业保密办公室印章,一式两份,随电子版材料一起报送。
(四)申报企业须积极配合做好现场核查和申报材料审查工作,对经检查发现不符合条件的申报企业将不予推荐,已认定的企业将取消其高新技术企业资格,并在高新技术企业认定管理工作网及相关网站公告。对在高新技术企业申报推荐工作中存在弄虚作假等行为的企业、中介机构,一经查实将依据《认定办法》和《工作指引》严肃处理,涉嫌违法违规的将移送有关部门处理。
上述通知未尽事宜,按照国家相关规定及我省相关要求办理。
附件:1.高新技术企业认定申报条件
2.专项审计机构条件及有关要求
3.关于高新技术企业告知承诺制的有关事项
4.高新技术企业认定申请材料编制说明
5.高新技术企业申报现场核查主要内容
6.高新技术企业推荐函模版及附表
7.各区、县(市)高新技术企业认定工作咨询电话
8.关于2025年沈阳拟申报高新技术企业信息备案的通知
9.关于高新技术企业认定申报有关事宜的提示与声明
沈阳市加强高新技术企业工作小组办公室
(沈阳市科学技术局代章)
2025年5月8日
咨询热线:15802459123 杨贺
提醒各企业:项目申报找对服务机构尤为重要

