点击蓝字,关注我们
发布时间:2025年6月17日
来源:工信部消费品工业司
快速了解最新政策
各省、自治区、直辖市及计划单列市、新疆生产建设兵团工业和信息化主管部门、教育厅(教委)、人力资源社会保障厅(局)、市场监管局(厅、委)、粮食和物资储备局(粮食局)、数据管理部门,中国人民银行上海总部及各省、自治区、直辖市、计划单列市分行:
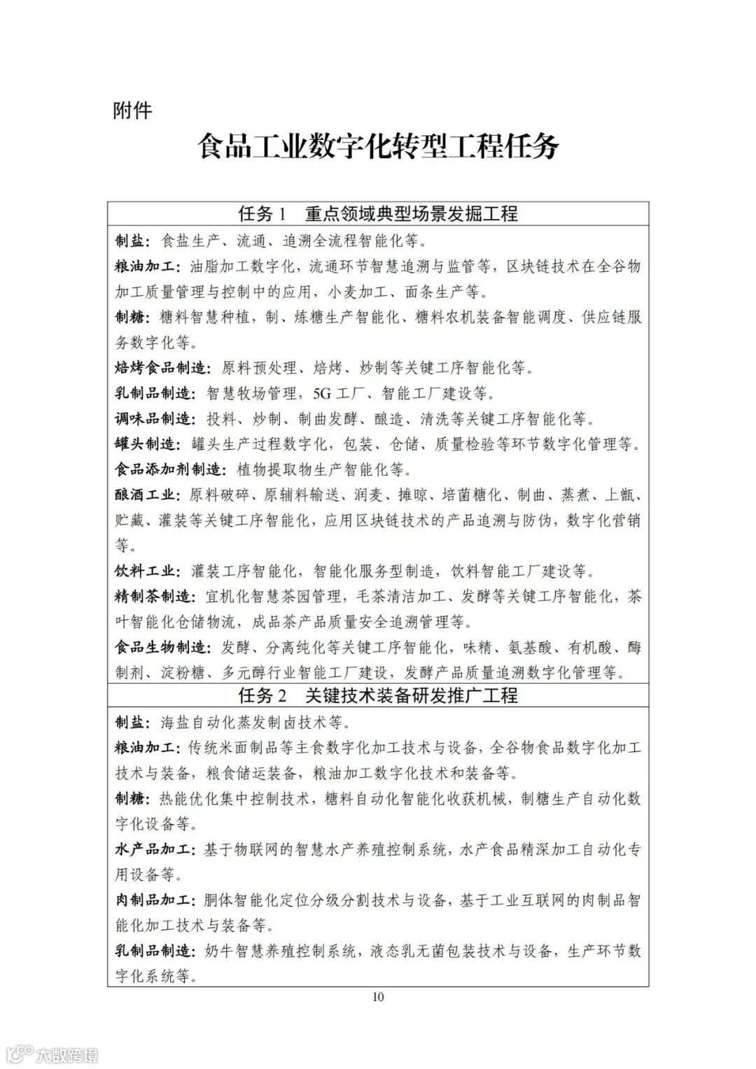
现将《食品工业数字化转型实施方案》印发给你们,请结合实际认真抓好落实。
工业和信息化部
教育部
人力资源社会保障部
中国人民银行
市场监管总局
国家粮食和储备局
国家数据局
2025年6月5日
咨询热线:15802459123 杨贺
提醒各企业:项目申报找对服务机构尤为重要

