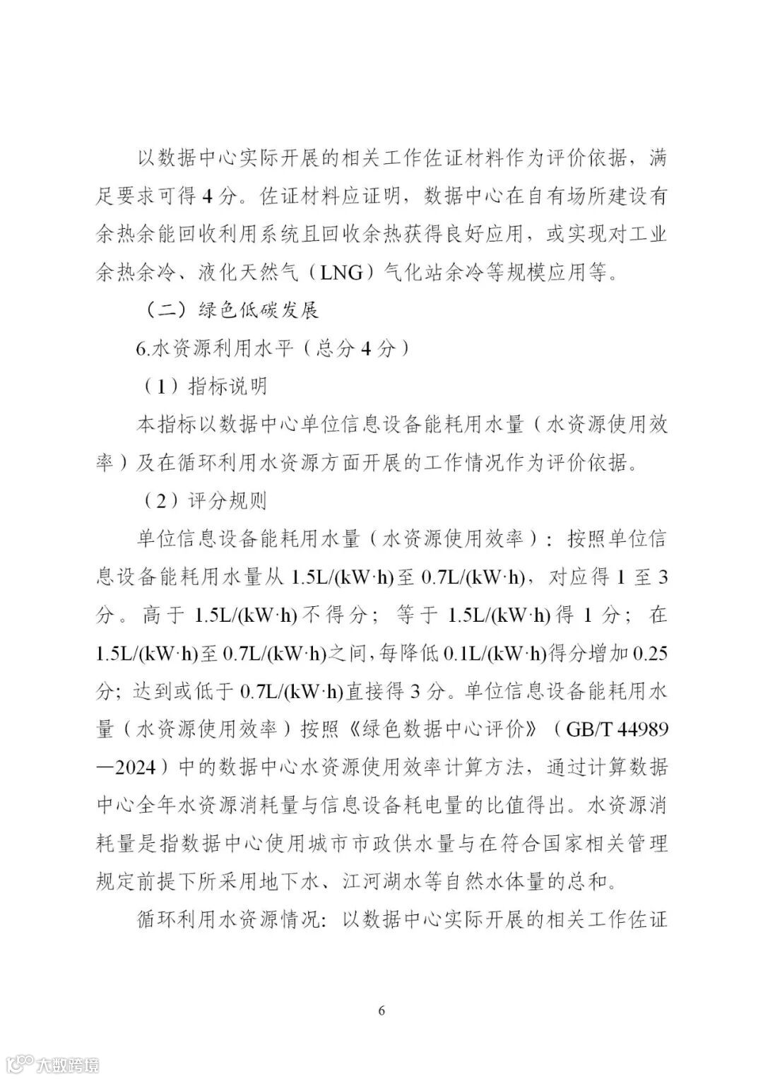
点击蓝字,关注我们
发布时间:2025年7月7日
来源:工信部节能司
快速了解最新政策
各省、自治区、直辖市及计划单列市、新疆生产建设兵团工业和信息化主管部门、发展改革委、商务主管部门、能源部门,各省、自治区、直辖市通信管理局,中国电信集团有限公司、中国移动通信集团有限公司、中国联合网络通信集团有限公司、中国广播电视网络集团有限公司:
为贯彻落实《国务院关于印发〈2024—2025年节能降碳行动方案〉的通知》(国发〔2024〕12号),推动数据中心节能降碳改造和绿色发展,现组织开展2025年度国家绿色数据中心推荐工作。有关事项通知如下:
一、推荐要求
在工业、信息通信、能源、互联网、金融、公共机构6个领域,对照《2025年度国家绿色数据中心评价指标体系》(附件1),推荐一批能效水平高且绿色低碳、布局合理、技术先进、管理完善的绿色数据中心,数据中心类型包括智能计算中心、通用数据中心、超算中心。推荐的数据中心应具备以下条件:
(一)数据中心所有者具有独立法人资格,数据中心产权清晰,具有明确、完整的物理边界,拥有独立的供配电和制冷系统,且截至申报日已全系统连续稳定运行1年以上。
(二)符合国家新型基础设施绿色高质量发展有关规划和布局要求,实现集约化、绿色化、智能化建设。2022年以后建设的数据中心,原则上应位于全国一体化算力网络枢纽以及国家明确的算电协同试点区域范围内。
(三)数据中心规模不小于3000个标准机架(公共机构、金融领域数据中心除外),上架率不低于60%,算力资源使用率处于行业先进。
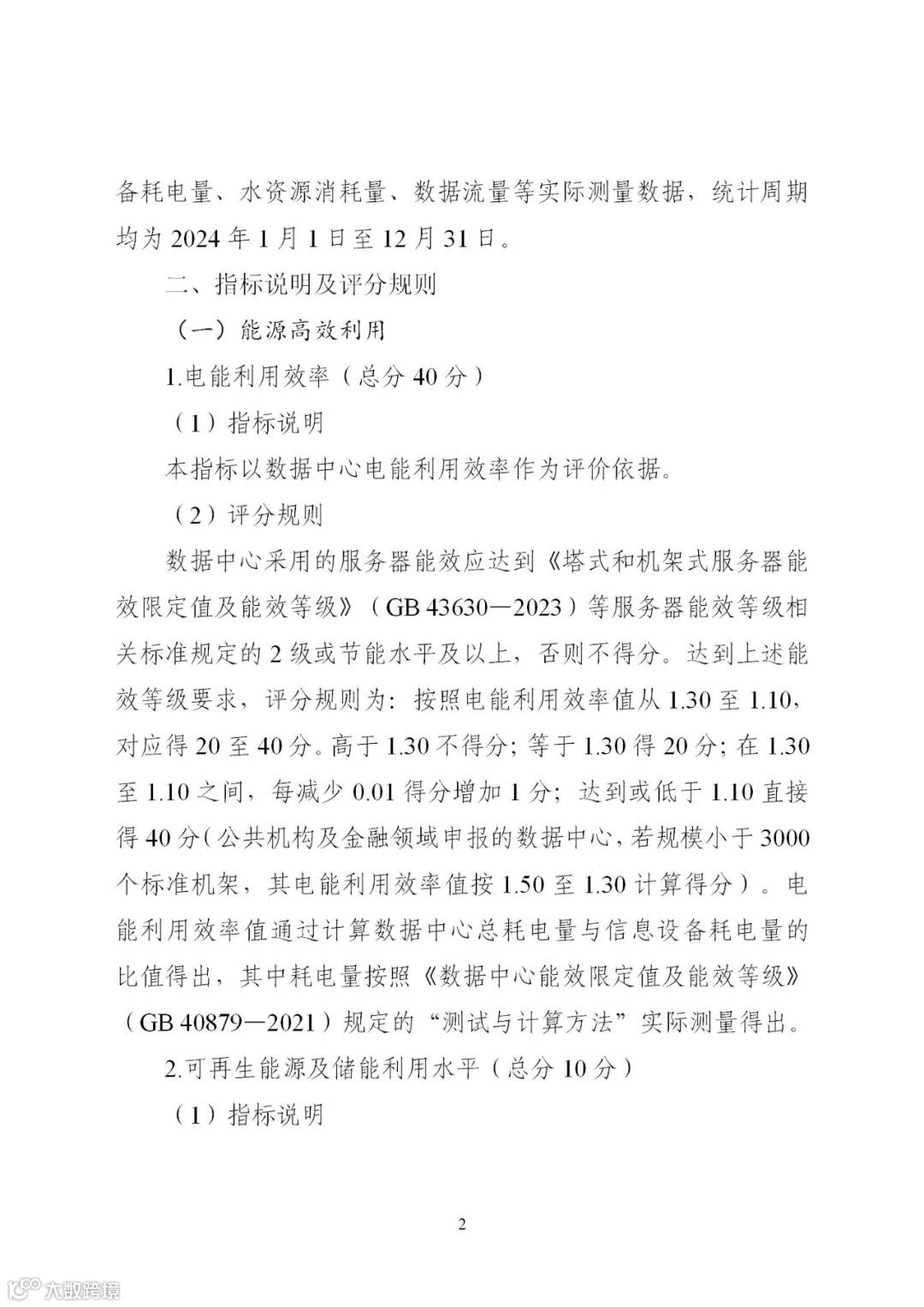
(四)数据中心原则上应达到《绿色数据中心评价》(GB/T 44989—2024)二级及以上等级。电能利用效率不高于1.30,达到《数据中心能效限定值及能效等级》(GB40879—2021)中的2级及以上水平。采用的服务器能效应达到《塔式和机架式服务器能效限定值及能效等级》(GB 43630—2023)等规定的节能水平及以上。风电、光伏等可再生能源利用率不低于数据中心所在省(区、市)可再生能源电力消纳责任权重,积极利用储能、氢能等技术,具有较强用电负荷调节匹配能力。
(五)持续开展设备布局、制冷架构、供配电方式、系统智能运行策略及节能、节水、设备回收和循环利用等技术改造和优化升级。建立并实施绿色采购制度,提供绿色公共服务,开展绿色运维,能够协同带动产业链供应链绿色低碳发展水平提升。
(六)近三年不存在下列情况:未正常经营生产;发生安全(含网络安全、数据安全、生产安全等)、质量、环境污染等事故以及偷漏税等违法违规行为;在国务院及有关部门相关督查工作中被发现存在严重问题;被列入工业节能监察整改名单且未按要求完成整改;被列入电信业务经营不良名单和失信名单;相关主管部门的行政处罚;失信被执行人等。
二、推荐程序
(一)相关单位自愿参与,对照《2025年度国家绿色数据中心评价指标体系》及相关要求开展创建和自评价,并编制《2025年度国家绿色数据中心自评价报告》(附件2)。申报单位需对所提供全部材料的准确性、真实性负责。
(二)省级工业和信息化主管部门会同发展改革委、商务主管部门、能源部门及通信管理局负责组织本地区推荐工作,对申报单位的材料完整性、真实性进行审核,并择优推荐至工业和信息化部(推荐汇总表见附件3)。中国电信集团有限公司、中国移动通信集团有限公司、中国联合网络通信集团有限公司、中国广播电视网络集团有限公司所属数据中心由集团公司择优推荐至工业和信息化部。
(三)金融机构、公共机构所属数据中心分别由国家金融监督管理总局、国家机关事务管理局另行通知,并由其择优推荐至工业和信息化部。
(四)工业和信息化部会同国家发展改革委、商务部、金融监管总局、国管局、国家能源局6个部门通过专家评审、复核等方式,确定2025年度国家绿色数据中心名单并按程序发布。
三、具体要求
(一)请各省级工业和信息化主管部门、相关集团公司、相关部门于2025年8月1日前将国家绿色数据中心推荐意见及自评价材料(纸质版一式两份)报送至工业和信息化部(节能与综合利用司),电子版通过“工业节能与绿色发展管理平台”(https://green.miit.gov.cn)同步报送。
(二)各省级工业和信息化主管部门会同相关部门加大国家绿色数据中心宣传推广和支持力度。充分发挥行业协会、研究机构、龙头企业等作用,开展案例宣传、现场会、“节能服务进企业”等活动和实践,营造推动数据中心绿色低碳发展的良好氛围。
(三)各省级工业和信息化主管部门会同相关部门加强对国家绿色数据中心的指导和管理,对不再符合国家绿色数据中心要求的单位及时向工业和信息化部报送有关情况。工业和信息化部将联合相关部门动态调整国家绿色数据中心名单。
联系人及电话:杨涵 010-68205366
地址:北京市西城区西长安街13号
邮编:100804
工业和信息化部办公厅
国家发展改革委办公厅
商务部办公厅
金融监管总局办公厅
国管局办公室
国家能源局综合司
2025年6月28日
咨询热线:15802459123 杨贺
提醒各企业:项目申报找对服务机构尤为重要

