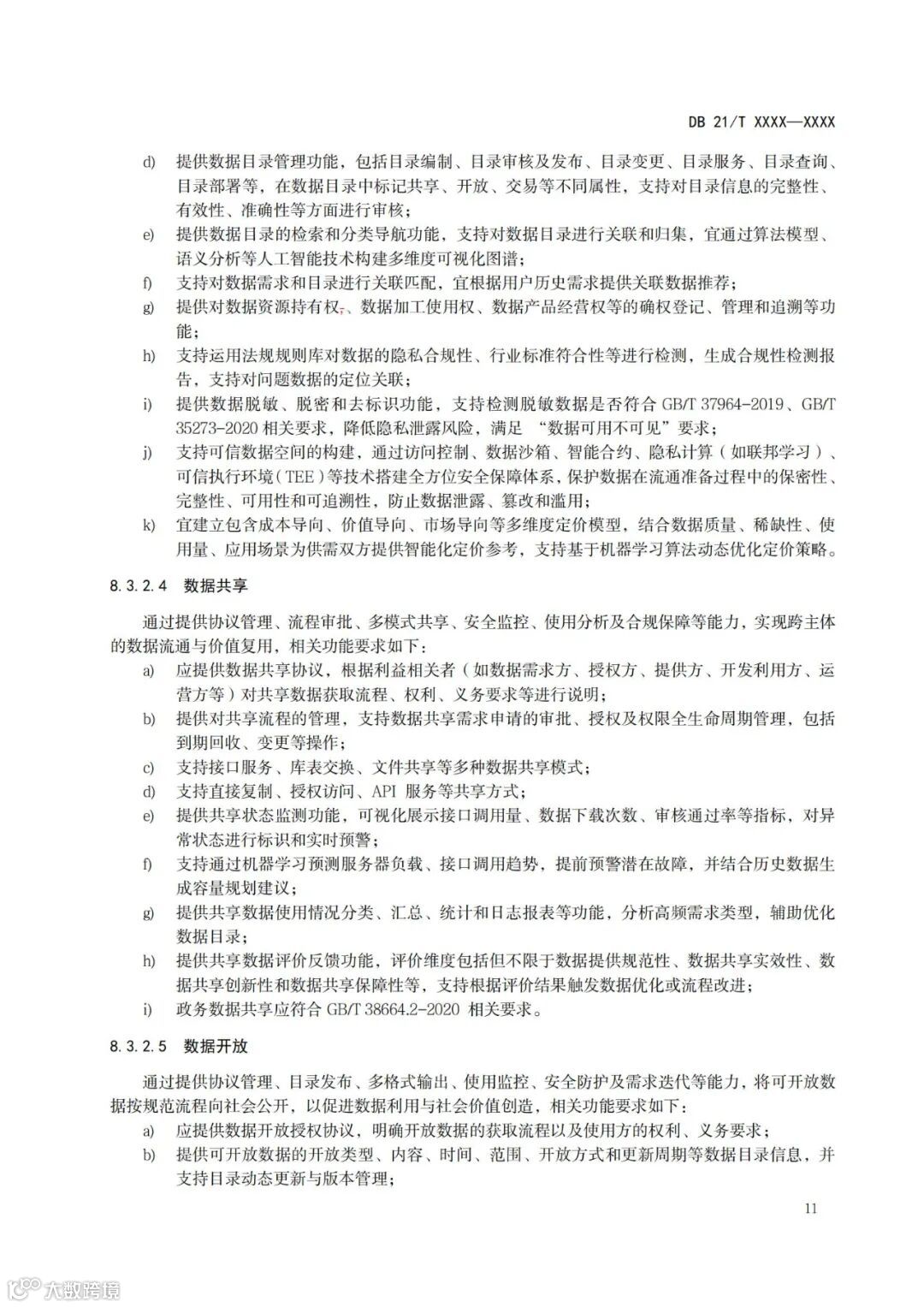
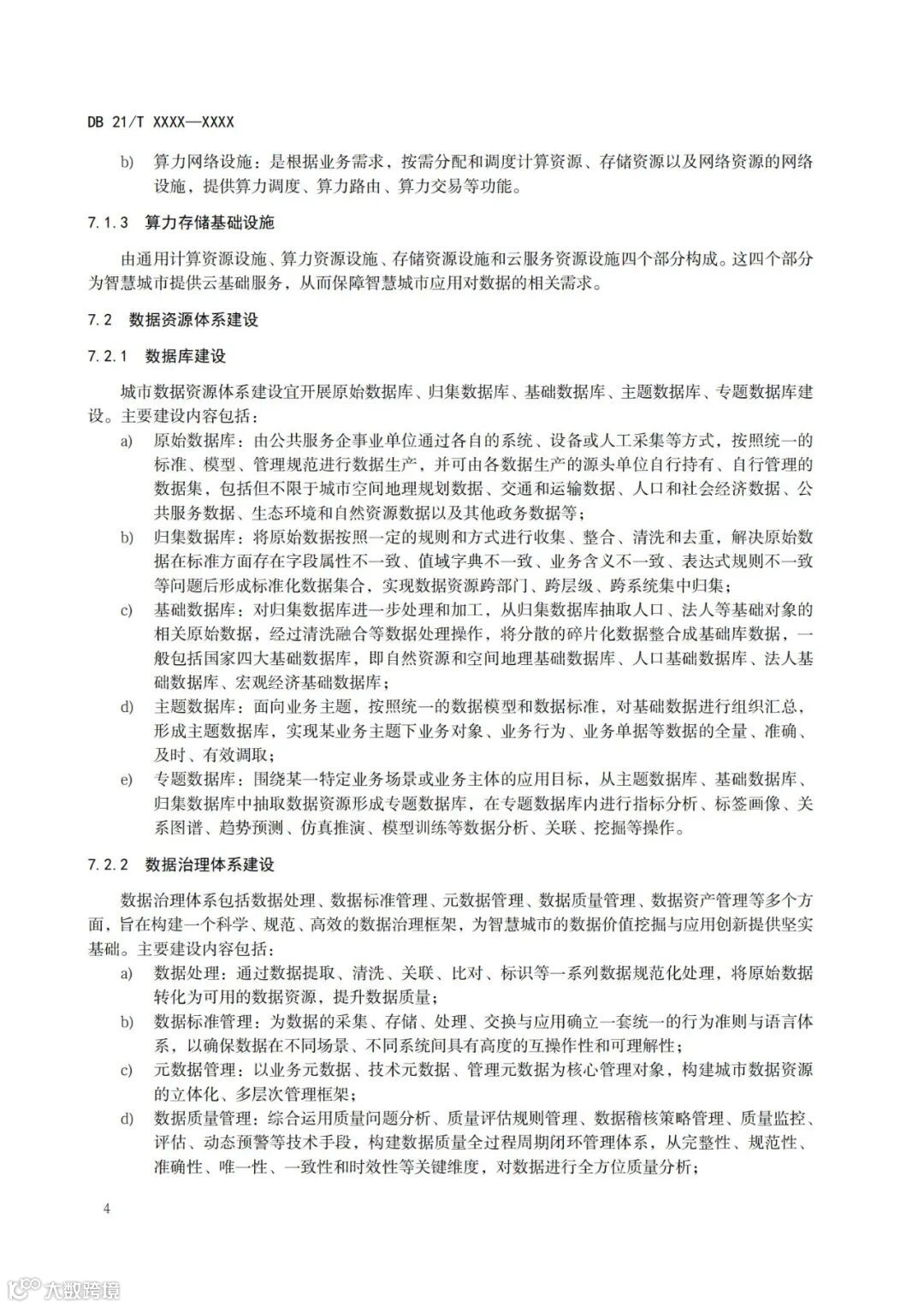
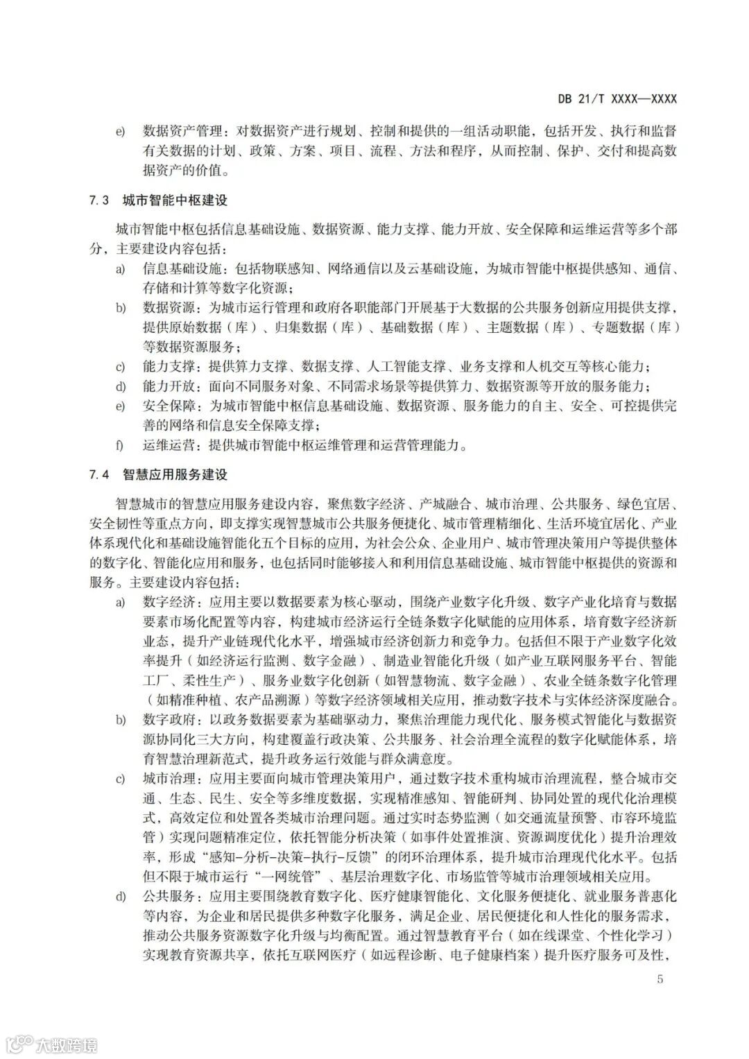
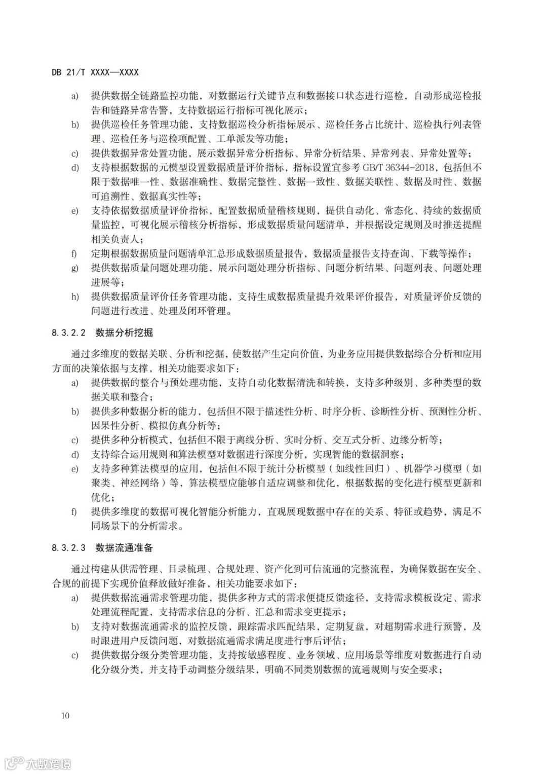
点击蓝字,关注我们
发布时间:2025年8月20日
来源:辽宁省数据局
快速了解最新政策
各有关单位和个人:
根据辽宁省市场监督管理局下达的2024年辽宁省地方标准立项计划,现对地方标准《智慧城市建设指南》(征求意见稿)面向社会公开征求意见。如有意见建议,可自公示之日起30日内反馈至辽宁省数据局数字社会处。
联系人:赫晓辉,024-86916221
秦佳音,024-86983152
邮 箱:szshc@ln.gov.cn
附件:《智慧城市建设指南》(征求意见稿)
辽宁省数据局
2025年8月20日
咨询热线:15802459123 杨贺
提醒各企业:项目申报找对服务机构尤为重要

