点击蓝字,关注我们
发布时间:2025年8月28日
来源:沈阳市农业局
快速了解最新政策
根据《关于印发2025年全省职称工作安排意见的通知》(辽人社发〔2025〕1号)、按照《沈阳市人力资源和社会保障局关于印发2025年全市职称工作安排意见的通知》(沈人社发〔2025〕18号)安排,经市人力资源和社会保障局同意,结合全市实际,现将2025年沈阳市农业系列专业技术资格申报评审工作有关事宜通知如下:
一、评审权限和受理范围
按照职称评审权限,沈阳市农业系列高级专业技术资格评审委员会和中级专业技术资格评审委员会(以下简称“评委会”),面向与沈阳市所属企事业单位等建立人事劳动关系的从事农业技术领域相关工作的专业技术人员,开展农业系列副高级及以下专业技术资格评审。
按照有关规定,公务员(包括参照公务员法管理人员)、离退休(含返聘)人员不得申报参加职称评审。
二、评审专业
农学、园艺、植物保护、水产、畜牧、兽医、农业资源环境、农业机械化、农产品加工与质量安全、农村合作组织管理、种质资源,代评粮食工程、粮食储藏与检验。
三、申报标准条件
《辽宁省人力资源和社会保障厅 辽宁省农业农村厅印发<关于深化农业技术人员职称制度改革的实施意见>》(辽人社发〔2021〕20号)(见附件1)。
四、申报程序
(一)个人申请
申报人对照职称申报标准条件,向所在单位提出申请并签订个人承诺书,对于申报人提供虚假学历、虚假资历和伪造剽窃他人业绩成果等不正当行为的,一经发现核实,按有关规定取消参评资格,已取得职称的,经履行相关程序,进行撤销,记入诚信档案库,记录期限为3年,作为以后申报评审职称的重要参考。
涉密材料按涉密有关规定进行脱密处理后方可申报,对于没有按照涉密规定处理造成的后果由申报人及所在单位承担。
(二)单位审核
1.按照有关规定,申报人所在单位应认真履行审核推荐程序,对申报人提交的学历、资历、业绩等材料进行逐项审核,尤其要对业绩材料是否符合申报的基本条件及其真实性、时效性进行认真核实。申报人所在单位对审核后盖章推荐的申报材料及推荐意见的真实性负责,对于审查不严造成不良后果的,评委会将会同相关部门依规处理。
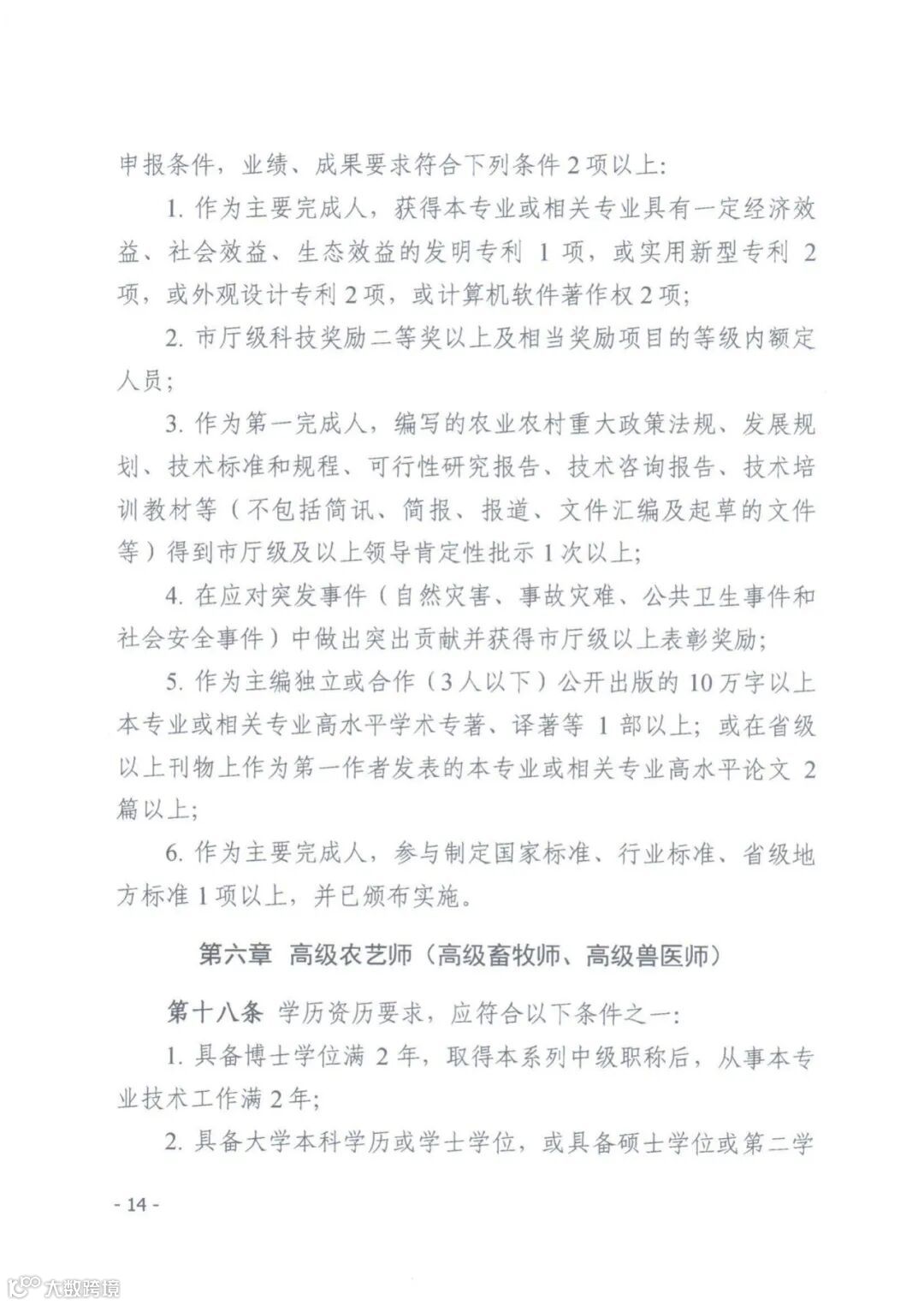
2.劳务派遣人员应在劳务派遣单位所在地区申报职称,劳务派遣单位作为用人单位与用工单位须共同履行对被派遣人员推荐申报程序,实行“双审核、双盖章、双公示”。
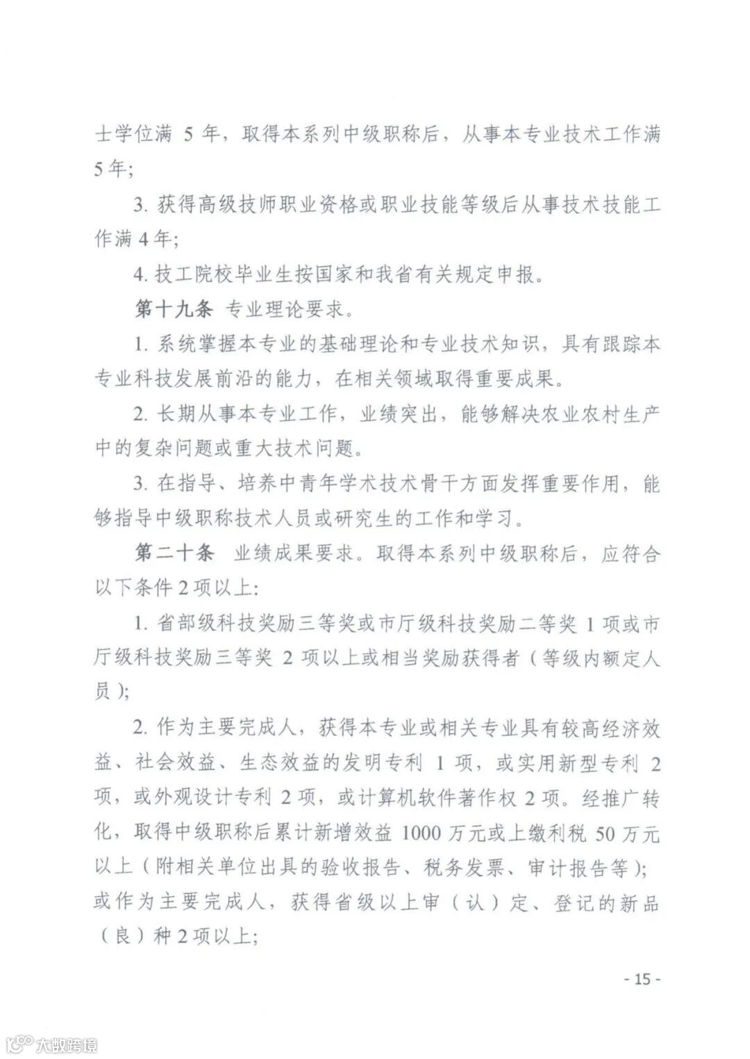
3.对未经区、县(市)人力资源和社会保障部门或主管部门审核的材料,以及以个人名义报送的材料,不予受理。
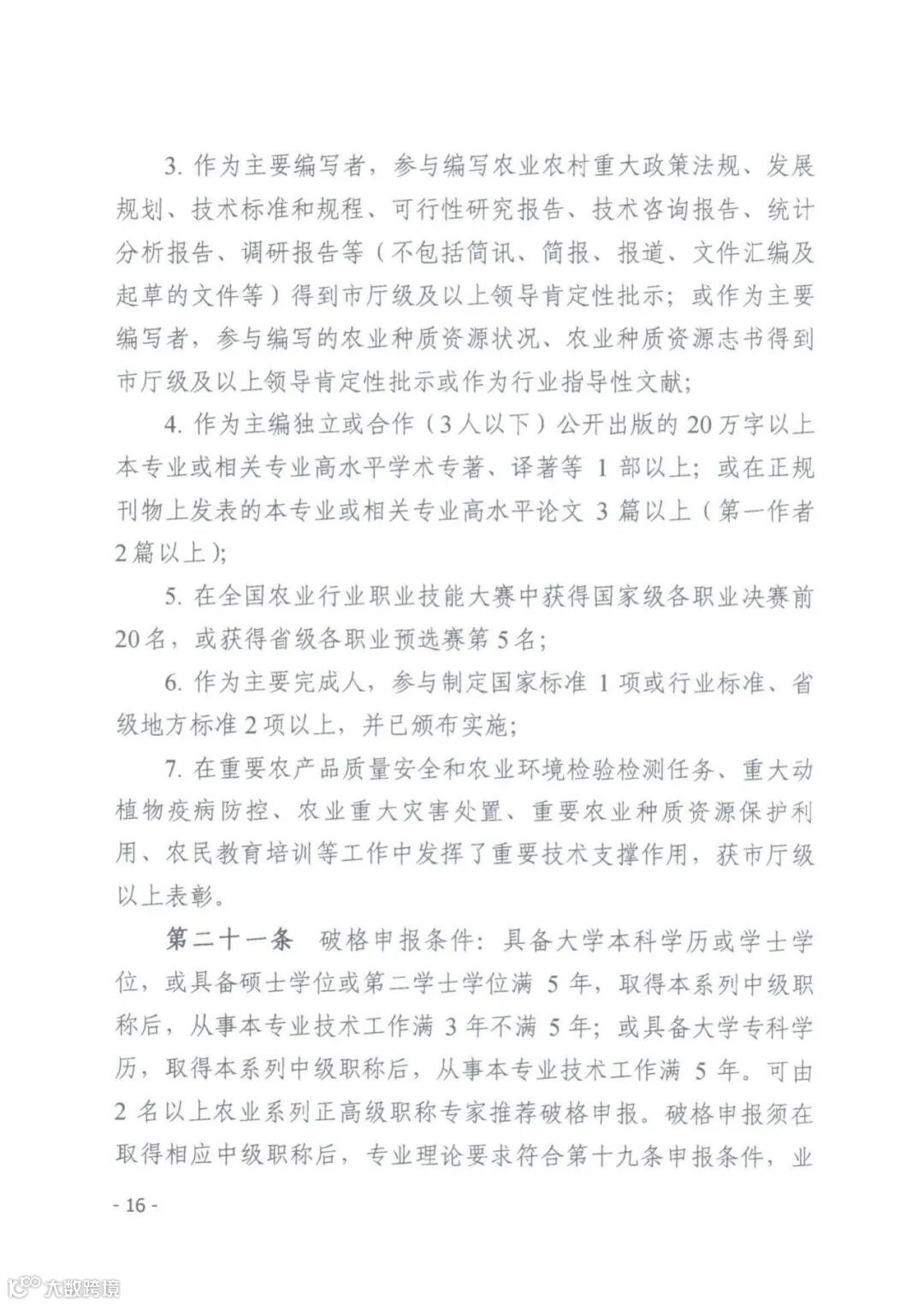
(三)单位公示
申报人所在单位应严肃规范履行公示程序,杜绝走过场、流于形式。申报人所在单位按照评审程序对申报材料和申报人履职情况进行严格审核,择优推荐并在单位内部进行公示,公示期不少于5个工作日。公示无异议后,应提供职称公示无异议证明材料。
(四)审核推荐
区县(市)属企事业等单位应逐级向所在地人力资源社会保障局或上级主管部门报送职称评审材料,经审核同意加盖审核章;市属企事业等单位向其上级主管部门报送职称评审材料,经审核同意加盖审核章。注:审核意见栏须有审核人签名(名章)并填写审核时间。
五、申报材料要求
(一)关于申报人需报送的具体材料
1.《评审高(中、初)级专业技术职称人员一览表》(见附件2)。纸质版加盖所在单位及主管部门公章,一式3份,其中:1份粘贴在主卷袋的正面,同时报送电子版(电子文档须使用WPS2019版本,下同)。
2.《辽宁省专业技术资格评定表》(见附件2)。一式三份,双面打印,装订成册,封面上的单位名称须与加盖的单位公章一致,大型企、事业单位须细化到二级单位名称,申报专业名称应与文件中明确的申报名称一致。评定表应实事求是填写,对于业绩成果所描述的主持、参与、独立等完成形式应与具体支撑业绩材料保持一致。
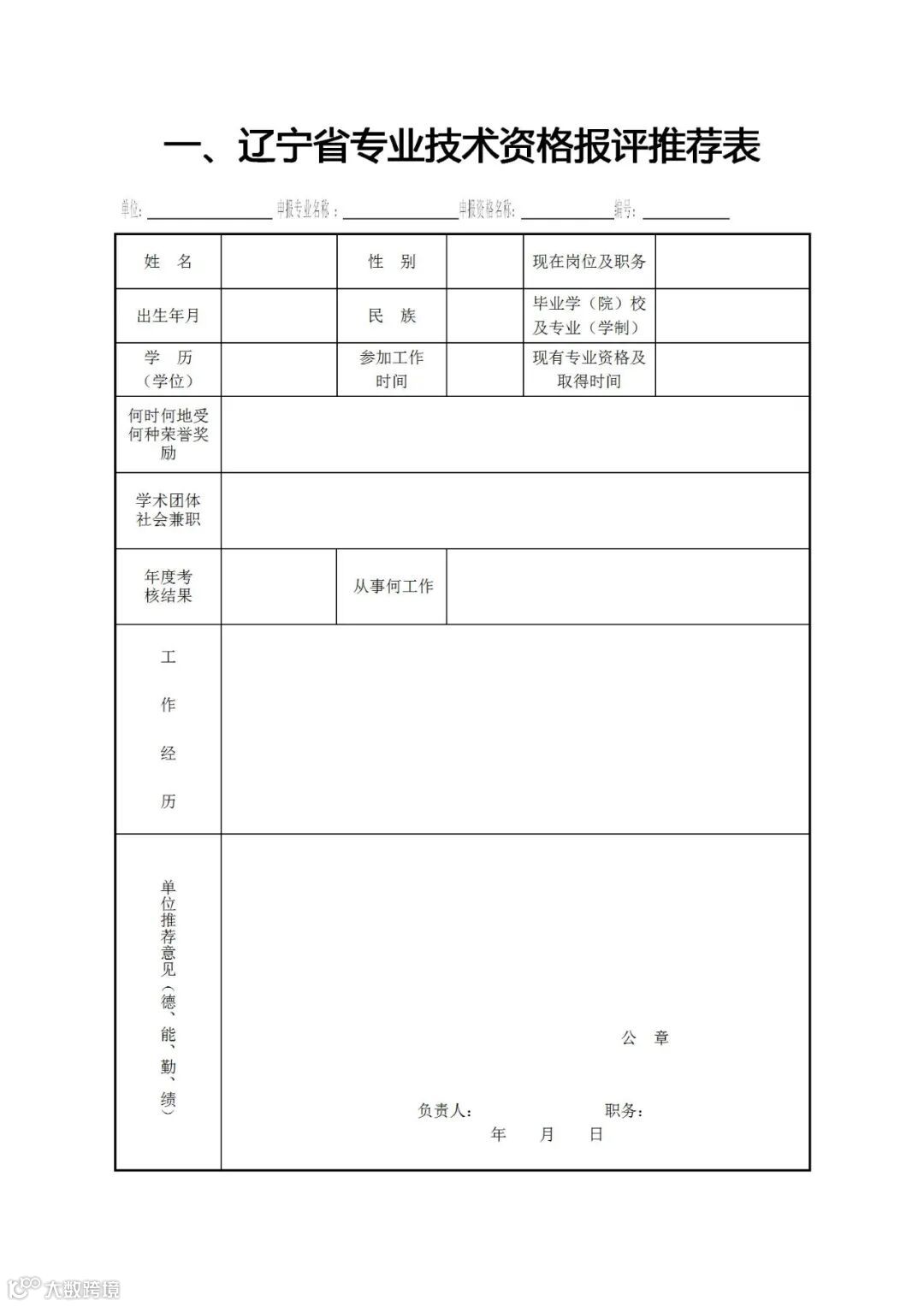
3.《辽宁省专业技术资格报评推荐表》(见附件2),一式三份,其中装卷1份。
4.破格申报人员填报《辽宁省破格评定人员审核表》(见附件2),一式三份,其中装卷1份。
5.公示表和公示结果证明材料。
6.事业单位、国企申报人提供廉政证明材料。
7.主卷材料。报评材料是评委会专家对申报人综合评价的主要依据,申报人要对提交材料的真实性、客观性负责。主卷每页材料须加盖所在单位公章。
申报材料须张贴照片,要求为本人半年内一寸正面免冠证件照片,同时需额外提供2张照片,用小信封装好,外面标注姓名、单位。
卷袋要求:正面粘贴《评审高(中、初)级专业技术职称人员一览表》,背面是《申报人信息提示单》。卷袋底部请贴好申报人信息条(见附件2)。
(二)主卷材料装订相关要求
主卷材料需按目录装订成册,包括《辽宁省专业技术资格报评推荐表》《辽宁省破格评定人员审核表》(正常晋升人员除外)、身份证、职称证书、奖励证书、成果证书、完成项目、其他业绩材料、论文著作(包括封面、刊号、目录和论文内容)、近三年年度考核、其他证明等材料复印件。组卷时要按照上述项目顺序进行装订,其中资历计算截止时间为2025年12月31日,其他材料计算截止时间为2025年8月31日。
(三)关于业绩成果要求
申报人员须提供取得现级别专业技术资格后,获得的本专业或相近专业的获奖证书和论文;非本专业或非相近专业的奖励项目和论文不能按本专业对待;增刊、论文刊物的征稿通知、清样稿以及无ISBN统一书号的论文集不能按正式发表论文对待。奖项以授奖单位底单排名为准,凡授奖单位底单上没有申报人员信息的一律视为无效。
(四)关于研究成果检索查询
申报人发表或出版的研究成果(著作、论文等)须经过国家新闻出版署网站进行研究成果期刊信息或出版物信息查询并打印查询页,通过“万方数据资源系统”“清华同方中国知网”“重庆维普中文科技期刊数据库”等主流数据库进行本人研究成果信息的检索。
(五)实行个人和单位双重承诺
申报人须在《辽宁省专业技术资格评定表》中“备注”栏内空白处手写如下承诺:“本人承诺:所提供的信息和申报材料真实准确,对因提供有关信息、证件不实或违反有关规定造成的后果,责任自负,并按有关规定接受相关处罚”。申报人所在单位须在个人承诺内容下空白处手写:“承诺推荐的申报人员所有材料真实有效”,由审核人签字,并加盖单位公章。
六、评审方式
评委会采用综合评价和行业认可的评价模式。高级专业技术资格评审由评委会根据量化赋分评审和答辩情况进行综合评价。中级、初级专业技术资格评审由评委会对参评人员能力、水平、业绩和贡献进行综合评价,不需要现场答辩。
七、其他事宜
1.2025年9月8日至9月15日进行报卷,工作日上午9:30-11:30,下午13:30-16:00。逾期不再受理。报卷地点为沈阳市和平区南堤西路529-1号城新大厦1号楼1701室。请携带原件,各区县(市)、市直相关部门应分时段进行报卷,评委会办事机构不接受申报人员个人直接申报。
2.请各区、县(市)农业农村部门汇总本地事业单位申报人员情况,形成《评审高(中、初)级专业技术职称人员一览表》汇总表,于2025年9月6日前报送指定邮箱;请各区、县(市)人社部门汇总所在地区农业系列企业申报人员情况,形成《评审高(中、初)级专业技术职称人员一览表》汇总表,于2025年9月6日前报送指定邮箱。
3.现场答辩、评审公示等事宜以及本通知提及的相关表格、文件等,将在沈阳市农业农村局官网发布,请密切关注。
4.辽宁省农业农村厅关于全省农业系列专业技术资格评审工作,另有要求的,按照省厅要求执行。
附件:1.关于深化农业技术人员职称制度改革的实施意见.pdf
2:沈阳市农业系列职称评审申报有关电子材料(模版).zip
联系人:马文蓉 电话:82703871
邮箱:rsc-snyncj@shenyang.gov.cn
沈阳市农业农村局
2025年8月28日
咨询热线:15802459123 杨贺
提醒各企业:项目申报找对服务机构尤为重要

