点击蓝字,关注我们
》-内容分享
发布时间:2025年9月5日
来源:沈阳市工信局
快速了解最新政策
各区、县(市)工业主管部门,各相关企业:
为深入实施创新驱动发展战略,完善企业技术创新体系,提高企业自主创新能力,根据《沈阳市企业技术中心
认定管理办法》(沈工信发【2024】69号,以下简称《管理办法》)有关规定,市工信局决定组织开展2025年市级
企业技术中心申报工作。现将有关事项通知如下。
一、申报原则
各区、县(市)组织推荐,企业自愿申报,且申报企业应具备《管理办法》中对应的基本条件(见附件4)。
二、申报材料
由区、县(市)工业主管部门出具推荐意见(见附件2);申报单位按照《沈阳市认定企业技术中心申请报告
编写提纲》(见附件3)撰写申请报告,填写《2025年市级企业技术中心申报汇总表》(见附件1),申请报告要求内容
详实、数据准确。以上材料需提供纸质版1份(A4规格,相应位置签字盖章,胶装,封面写明企业名称、联系人和
联系电话),同时提供word格式电子版和PDF格式盖章版(附相关证明材料)。
三、申报时间
自本通知发布之日起即可开始申报,申报材料截止时间为9月25日,请各申报单位于9月25日前将纸质版材料
报送至市工信局科技处。
附件:1.2025年市级企业技术中心申报汇总表
2.区、县(市)推荐意见
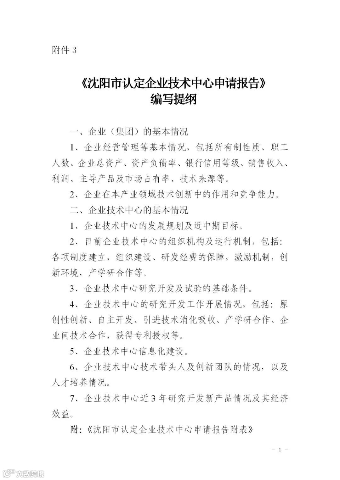
3.沈阳市认定企业技术中心申请报告编写提纲
4.沈阳市企业技术中心认定管理办法
附件1:(企业负责填报)2025年市级企业技术中心申报汇总表.xlsx
附件2:区县(市)推荐意见.doc
附件3:《沈阳市认定企业技术中心申请报告》编写提纲.doc
附件4:沈阳市企业技术中心认定管理办法.doc
联 系 人:蒋召国
联系电话:22720452 13840270290
联系邮箱:syzzqs2025@126.com
地址:浑南区世纪路1号二十一世纪大厦A座502室
沈阳市工业和信息化局
2025年9月5日
提醒各企业:项目申报找对服务机构尤为重要

