点击上方蓝字关注我们
本周,国家统计局数据显示,2021年我国国内生产总值(GDP)为1143670亿元,按不变价格计算,比上年增长8.1%;中国证监会召开2022年系统工作会议,会议表示,“要坚持稳字当头,切实维护资本市场平稳健康发展,稳步推动中长期资金入市,以全面实行股票发行注册制为主线,深入推进资本市场改革,深化放管结合,加快推进监管转型。”工信部新闻发言人田玉龙20日在新闻发布会上表示,专精特新要大批发展、着重发展。
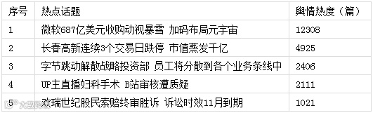
根据中国上市公司舆情中心数据显示,近一周(1月15日-1月21日)舆情热度靠前的前五大上市公司事件是:
![]]WKRAAC57_~KTPL8D$HO)5.png](https://cdn.10100.com/content/20251227/74475c6f-213e-4733-8fd9-d220d5b6a05f.png?x-oss-process=style/wmlogo)
微软687亿美元收购动视暴雪 加码布局元宇宙
1月18日,微软(MSFT)发布声明以每股95美元的价格收购动视暴雪,包括动视暴雪的净现金在内,交易价值687亿美元。据计算,此次收购溢价约45%,股权价值约740亿美元。交易完成后,鲍比·科蒂克将继续担任动视暴雪CEO,向微软游戏业务CEO菲尔·斯宾塞报告。
微软重金收购动视暴雪背后原因引起广泛讨论,微软在官方新闻稿中表示,“此次收购动视暴雪将加速微软在移动端、电脑端、游戏主机和云领域的游戏业务增长,并将为向元宇宙方向延展提供基础。”
据中国上市公司舆情中心的监测数据,监测期内,共出现12308条与公司相关舆情,该事件舆情走势情况如下:

舆评
本次天价收购体现出微软布局元宇宙的野心,一方面随着元宇宙概念成为大热风口,IP的价值正逐步体现。而动视暴雪坐拥《使命召唤》、《魔兽争霸》、《守望先锋》、《炉石传说》等知名游戏,有效补齐微软在IP方面的缺失。同时,动视暴雪进一步丰富了微软在游戏板块的布局。交易完成后,微软将成为仅次于腾讯和索尼的全球第三大游戏公司。《新浪科技》认为,通过本轮收购,微软形成了全产业链优势,在元宇宙领域的布局超过了其他互联网巨头。
长春高新连续3个交易日跌停 市值蒸发千亿
1月21日,长春高新(000661.SZ)连续3个交易日跌停,收盘价184.36元。据此计算,长春高新目前的市值较去年5月份的高点已蒸发近1300亿元。
1月19日,广东省药品交易中心发布《广东联盟双氯芬酸等药品集中带量采购文件》,长春高新子公司金赛药业的重组人生长激素被纳入药品采购清单。《界面新闻》指出,金赛药业规格为30IU/10mg/3ml的生长激素注射液,在2020年2月至2021年3月期间的中标价格从未低于1031元,而本次集采价格为295.08元,降价幅度超70%。随后,长春高新在互动平台表示,“公司目前正在积极研究政策规定并将合理制定方案,目前暂无具体影响的预期。”

媒体观点
《每日经济新闻》:一位投资界人士对记者表示,本次生长激素集采降价超预期,水针价格降幅很大,但还不至于撼动长春高新的市场龙头地位。对行业来说,降价太多将使该市场的投资逻辑遭受牵连。
《雷达财经》:更长远来看,生长激素市场的竞争格局可能由此改写。由于本轮集采中粉针剂数量更大,这可能导致以粉针产品参加集采的安科生物,在过去市占率不及金赛药业的情况下,凭借着集采的契机实现“逆袭”。
舆评
有“东北茅台”之称的长春高新连续跌停引起了市场的广泛讨论。一方面,市场担忧情绪的持续蔓延,为公司舆论环境带来了巨大的冲击。事实上,早在今年5月,网络上就有过长春高新产品将被纳入广东采集的传闻,然而此次水针的大幅降价,远超市场预期,各平台充斥着投资者的担忧情绪。另一方面,《每日经济新闻》指出,公司本轮股价“闪崩”,或许离不开行业竞争格局的变化,特宝生物、维昇药业、天境生物、亿帆医药均为国内在研生长激素的一份子,“集采的到来或许也是入局者增多的结果。”
欢瑞世纪股民索赔终审胜诉 诉讼时效11月到期
1月18日,欢瑞世纪(000892.SZ)发布《关于诉讼事项的进展公告》,根据公告显示,重庆市高级人民法院已对14名投资者起诉公司证券虚假陈述责任纠纷案件审理终结并作出二审判决,公司应赔偿投资者损失384.65万元。
本次索赔事件可追溯至三年前,2019年11月5日,欢瑞世纪公告收到证监会《行政处罚决定书》。据了解,欢瑞世纪于2016年以非公开发行股份购买欢瑞影视100%股权,并募集配套资金。但欢瑞影视未能提供真实、准确、完整的2013年度、2014年度、2015年度及2016年半年度的财务数据,导致欢瑞世纪公开披露的重大资产重组文件存在虚假记载及重大遗漏。

媒体观点
《中华网财经》:许峰律师称,在欢瑞世纪投资者索赔案中,目前可能因为赔偿款较少,已经及时支付了赔偿款项,如果金额较大,投资者担心最终的清偿能力,后续可将新时代证券、兴华会所等中介机构作为共同被告,要求他们与欢瑞世纪承担连带赔偿责任。
《投资快报》:上海沪紫律师事务所首席律师刘鹏律师向《投资快报》记者表示,“欢瑞世纪证券虚假陈述案法院采用示范性判决机制审理,示范性案件二审判决的下发就意味着,欢瑞世纪赔偿投资者损失已成定局,后续符合条件的投资者起诉索赔基本没有风险。”

