6月15日,2020年度浙江省科学技术奖励大会在省人民大会堂举行。会上,颁发301项2020年度浙江省科学技术奖,其中浙江科技大奖1项,国际科学技术合作奖1项,自然科学奖44项,技术发明奖15项,科学技术进步奖240项,协会多家会员单位榜上有名。

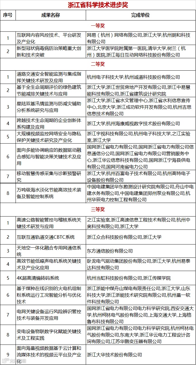
网易、每日互动等企业项目荣获2020年度浙江省科学技术进步奖一等奖。
诚道科技、中易慧能科技、成功软件、吉思信息、海康威视、宇视科技、华云信息、百富电子、华辰电力等企业项目荣获2020年度浙江省科学技术进步奖二等奖。
高速信息、中奥科技、众合科技、东方通信、易泰达科技、当虹科技、量一软件、柯林电气、大华股份等企业项目荣获2020年度浙江省科学技术进步奖三等奖。
上述项目成果相关信息如下:

具体获奖名单请点击如下链接查看:

