各市经信局、人社局、省直有关单位:
根据浙江省人力资源和社会保障厅《浙江省人力资源和社会保障厅关于做好2024年度高级职称评审工作的通知》(浙人社函〔2024〕33号)和我省职称评审工作有关规定,现就2024年度全省信息技术专业高级工程师职务任职资格评审工作通知如下:
01
申报范围及对象
(一)专业范围:技术开发、应用电子、信息安全和系统集成专业,人工智能、光学光电等已单独评审的数字技术领域新职业,以及信息系统项目管理师、系统分析师、系统架构设计师、网络规划设计师、系统规划与管理师等列入全国计算机技术与软件专业技术资格(水平)考试(高级)的专业除外。
(二)申报对象:本省企事业单位(不含参照公务员法管理的事业单位)的专业技术人员中,现职从事信息技术专业工程技术、工程技术管理工作,且满足申报条件的,可以申报高级工程师职务任职资格。在浙的部属企事业单位经其主管部门委托,也可以在我省申报。
申报人员资历计算时间截止到2024年12月31日,业绩等相关材料截止时间为2024年7月31日。
02
申报评审条件
(一)信息技术专业申报评审条件按照《浙江省职称评审管理实施办法(试行)》(浙人社发〔2020〕47号)及《浙江省信息技术专业高级工程师任职资格评价条件(试行)》(浙人社发〔2017〕93号)等有关规定执行。2024年度评审工作按照《信息技术专业高级工程师任职资格量化评价标准》(2018年修订)的评价标准执行。未达到《工程技术人员职务试行条例》(职改字〔1986〕78号)文件规定的担任高级工程师职务学历资历条件,但主持过一个以上(含一个)相关专业领域项目、产品、维护工作,且按照量化评价标准自评分达到85分以上人员,也可以“自评申报”方式申报信息技术专业高级工程师职务任职资格。通过“自评申报”方式申报的人员原则上需进行面试答辩。
(二)高技能人才申报高级工程师职务任职资格的条件参照《浙江省人力资源和社会保障厅关于印发〈关于进一步加强高技能人才与专业技术人才职业发展贯通的实施办法〉的通知》(浙人社发〔2022〕77号)的有关规定执行。
(三)继续教育要求按照《浙江省工业和信息化领域专业技术人员继续教育学时登记细则(试行)》(浙经信人事〔2018〕99号)文件执行。申报人员需在“浙江省工业和信息化领域专业技术人员继续教育学时登记管理系统”登记,申报时核验近三年(2022-2024)学时证明。
03
申报程序
信息技术专业高级工程师职务任职资格申报实行网上申报。通过个人申报(须先行建立个人业绩库,并经所在单位审查通过)、单位审核、主管部门和中评委审核推荐等程序上报高评委办公室。
(一)个人申报。申报人员登录“浙江省专业技术职务任职资格申报与评审管理服务平台”(以下简称职称管理服务平台,网址:http://zcps.rlsbt.zj.gov.cn),在“2024年度浙江省信息技术专业高级工程师职务任职资格评审申报计划”中进行申报,上传相关材料,并对填报信息真实性做出承诺。
(二)单位审核。申报人员所在单位登录职称管理服务平台,负责对申报人员业绩档案信息和职称申报信息进行审核,并进行不少于5个工作日的公示,公示情况录入职称管理服务平台。
(三)审核推荐。申报人员所在职称申报受理点、经信或人力社保部门或省级有关单位按照分配的账号登录职称管理服务平台,进行材料接收、审核和推荐工作。
04
其他注意事项
(一)申报推荐时间。网上个人申报截止时间为2024年8月23日,所在单位推荐截止时间为9月5日,各地市审核推荐截止时间为10月10日,逾期不再受理。
(二)申报材料寄送。申报对象将《专业技术职务任职资格评审表》(一式三份,高评委审核完成并支付评审费后,系统导出)签名盖章后报送至相应职称申报受理点,最终由设区市经信或人力社保部门统一寄送至浙江省软件行业协会。
(三)申报审核要求。各地、各有关部门和用人单位要严格按照评价条件和规定程序,组织开展审查、推荐,事业单位人员按照评聘结合要求(在“浙江省事业单位人事工资管理服务系统”中核定岗位)申报推荐,确保申报推荐质量。
05
联系方式
浙江省软件行业协会:沈卓憬 0571-89719267,蔡蕾蕾0571-89719268。地址:杭州市文三路90号东部软件园科技大厦A408室。
附件:
1.高级工程师职务任职资格评审专业范围
2.申报高级工程师职务任职资格评审材料填报要求
3.相关文件及表格
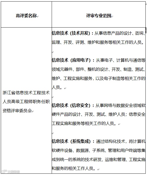
附件1
高级工程师职务任职资格评审专业范围

附件2
申报高级工程师职务任职资格评审材料填报要求
2024年度信息技术专业高级工程师职务任职资格实行网上申报,除《专业技术职务任职资格评审表》外,其他所有材料均在“浙江省专业技术职务任职资格申报与评审管理服务平台”中填报。具体填报要求如下:
1.《专业技术职务任职资格评审表》(一式三份,高评委审核完成并支付评审费后,系统导出带水印,纸质报送至受理点)。
2.《专业技术资格申报材料真实性保证书》(系统填报)。
3.申报材料公示确认情况(系统填报)。
4.2001年以后取得国内大专及以上学历的申报人员,系统自动提取相关信息。2001年以前毕业的,需上传学历学位证书及《高校毕业生登记表》。2001年以后毕业但不能自动提取学历学位信息的,需上传学历学位证书、《教育部学历证书电子注册备案表》或《中国高等教育学历认证报告》。国外或港澳台地区学历学位须提供教育部留学服务中心认证的《国外学历学位认证书》或《港澳台学历学位认证书》(系统自动提取或系统填报)。
5.现任专业技术职务任职资格证书、聘任证书、荣誉证书及获奖证书等相关材料(业绩维护后系统自动提取)。
6.近3年《基本养老保险参保缴费证明》(系统自动提取,如有在外省缴纳社保、系统无法自动提取或提取不全的情况,需将社保缴纳证明上传至申报附件要求-社保缴纳证明处)。
7.从事工程技术、工程技术管理工作的经历,需提供劳动合同、职务聘任证明等佐证材料(业绩维护后系统自动提取)。
8.继续教育学时证明(“浙江省工业和信息化领域专业技术人员继续教育学时登记管理系统”登记,系统上传年度学时登记卡)。
9.从事现专业技术职务的专业技术工作总结(系统填报)。
10.勇于开拓指提出技术类改进建议,需提供具体建议内容及采纳证明,采纳需有正式文件并公开报道(系统填报)。
11.近三年年度考核材料,指2021-2023年度原始考核材料,连续三年考核结果为优秀的,需一并提供单位考核优秀的比例说明及考核管理制度(业绩维护后系统自动提取)。
12.提交的工作业绩、专业学术成果等均应为任现职后取得,并与申报专业相关联;论文证明材料需包含杂志或著作的封面、刊号、目录及所写文章,并提供网络检索证明;专利需已授权、标准需已发布,标准数量不超过5项;项目、产品、维护合计数量不超过5项,证明材料包括合同、立项书、验收报告、资金到位证明(发票、银行到账证明、项目经费决算表或专项审计报告)等,需包含证明材料封面页、项目金额页、主要参与人员名单及负责的项目工作内容、证明材料盖章页等(业绩维护后系统自动提取)。
13.“培训授课—国内机构”中的机构是指具有信息技术专业培训资质的机构(系统填报)。
14. 《信息技术专业高级工程师任职资格量化评分表》(需注明系统佐证目录及得分符合情况描述)(系统填报)。
15.企业上一年度审计报告,用以佐证企业等级(系统填报)。

