
近日,东软睿驰分别收到广汽本田、东风本田的定点通知,双方将选择东软睿驰作为指定款新能源汽车的部件供应商,为其供应电池包PACK,预计未来两年涉及总金额为20亿人民币左右。
东软睿驰作为东软集团旗下以汽车技术为核心,专注电动汽车、智能网联、自动驾驶、汽车共享领域,提供下一代汽车产品、平台与关键技术的创新型企业。现阶段PACK、EVCC、BMS、RTM、ADAS等多种产品已经广泛服务于国内外汽车制造厂商。此次PACK20亿大单的落地,标志着东软睿驰的PACK产品技术、性能得到了国际车企的认可,同时产品也进入了量产阶段。东软睿驰的PACK产品与技术已经属于行业前列!

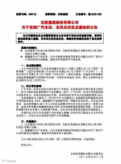
▲ 东软集团近期发布的公告原文
东软睿驰与本田中国的合作,可谓业界典范,双方于2017年上半年,签署了《谅解备忘录》,表示在电动车领域,双方将合作发展电动汽车业务,致力于加快本田电动车业务的推进速度;同时将在汽车智能化、互联网化方向上深入合作。
同年9月份,本田中国本部长水野泰秀在泰达论坛上宣布:本田将与东软集团全面合作,共同开发电动车的电池管理技术在内的多项核心技术。12月本田中国再次与东软睿驰签署合作协议,除了之前已启动的在电动车核心技术领域的合作外,本田中国还将向东软睿驰旗下的汽车共享事业公司睿驰达新能源汽车科技(北京)有限公司注资,双方携手开展汽车共享事业。
在新能源汽车领域,东软睿驰与本田中国进行了多维度的合作,在技术、产品、产业布局、未来发展等多个角度,全方位合作共赢,可谓是行业合作典范。

▲本田中国本部长水野泰秀和东软集团总裁兼东软睿驰董事长王勇峰合影
东软在汽车领域26年的积累,与全球多家车企及汽车电子厂商建立了“伙伴级”关系。而东软睿驰,作为东软集团“Big Car”战略的重要一环,专注于提供下一代汽车的平台与关键技术。东软睿驰不断追求技术上的创新,推动产品化,助力商业模式的创新,从而丰富新能源汽车的发展模式,以及为人们的出行方式带来全新体验,为汽车的智能化、互联网化和新能源化提供更大的创新空间。

▲东软集团总裁兼东软睿驰董事长王勇峰解读与本田中国的合作
去年东软集团总裁兼东软睿驰董事长王勇峰对“Big Car”战略做过如下解读:“汽车产业将与社会基础设施形成更为紧密的融合,东软睿驰将创造以汽车为中心的整体平台业务。”整体而言,“Big Car”以Mobility技术为中心,并与通讯、能源、交通、金融等行业融合。在Mobility技术领域,将融入安全、大数据、人工智能、软件平台等新兴IT技术;在通讯领域,推动汽车产业与4G、5G、V2X、智能网联等通讯技术融合;在能源领域,电池包、电池管理系统、充电桩、太阳能、风能等将得到广泛应用;在金融领域,移动支付、UBI(驾驶行为保险)、金融租赁将与“Big Car”深度融合;在交通领域,实时交通信息、高清地图、自动驾驶、共享汽车正在成为主要方向。
东软睿驰正逐渐成长为行业发展标准的制定者。以ADAS为例,东软睿驰拥有多年的ADAS技术研究经验,成熟的研发团队,研究包括视觉分析,嵌入式高性能计算、传感器融合等。同时也是ISO/TC204 会员、WG14工作组中国唯一成员,参与国际 ADAS 标准的建立。在2018世界CES展上,东软睿驰展出了新一代ADAS系列产品,可实现行人碰撞预警、车道保持LKA、自动紧急刹车AEB、自适应巡航ACC、限速提醒、智能远光灯、驾驶疲劳检测、全景可视AVM等二十余种功能。

▲东软睿驰作为ISO/IEC15118标准工作组国内唯一成员,受组委会全权委托,在中国首次承办ISO15118系列国际会议
与此同时,东软睿驰还是汽车开放式系统架构Autosar联盟中国唯一的开发会员,可以第一时间获取到最新版本的Autosar标准,并投身到标准的研究和开发工作,2018年6月东软睿驰通讯和计算架构的系统平台NeuSAR产品正式发布;东软睿驰是ISO/IEC15118标准工作组国内唯一成员,2018年4月16日至20日在中国上海首次承办了ISO15118系列国际会议,得到了国内外众多汽车企业及专家的积极参与与高度认可,东软睿驰为ISO15118工作组跨区域工作成果的推进及在我国国内的推广引导,起到了重要作用。东软睿驰还与工信部、交通部、财政部、发改委、中国汽车技术研究中心、国家动力电池创新中心、中国汽车工程学会、中国电力企业联合会、互联互通充电联盟、中国汽车工业协会紧密连接,构建起了完整的生态系统,东软睿驰正逐渐成长为行业发展标准的制定者。
20亿PACK定点仅仅是开始!
我们坚信,未来的汽车产业将更加开放,将逐渐向电动化、智能化、网联化和共享化方向发展,其对应是汽车产业核心技术、产业基础与产业生态的全方位变革。新能源、自动驾驶、智能网联、共享出行将成为新的关键,汽车产业技术、产品、用户体验、应用场景和商业模式等整个生态圈将会重塑。东软睿驰将以更加积极的姿态,技术搭台产品唱戏,加强行业协作,努力为人们的出行方式带来全新体验,为中国汽车产业发展提供不竭动力。


