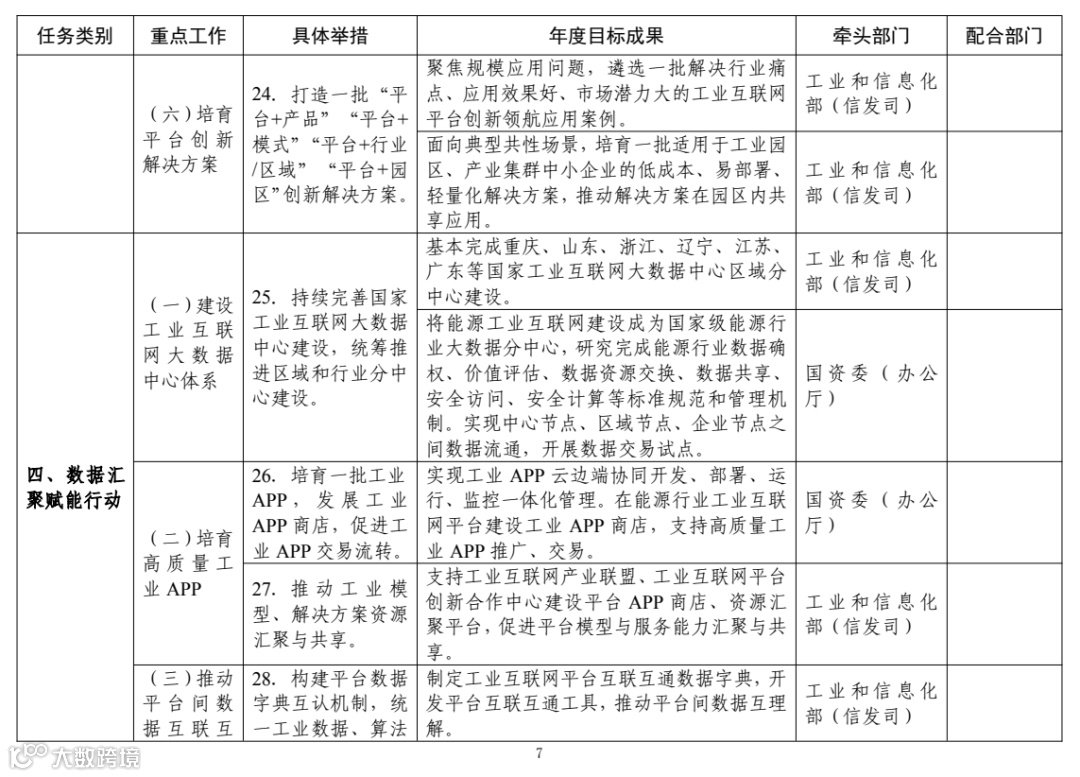
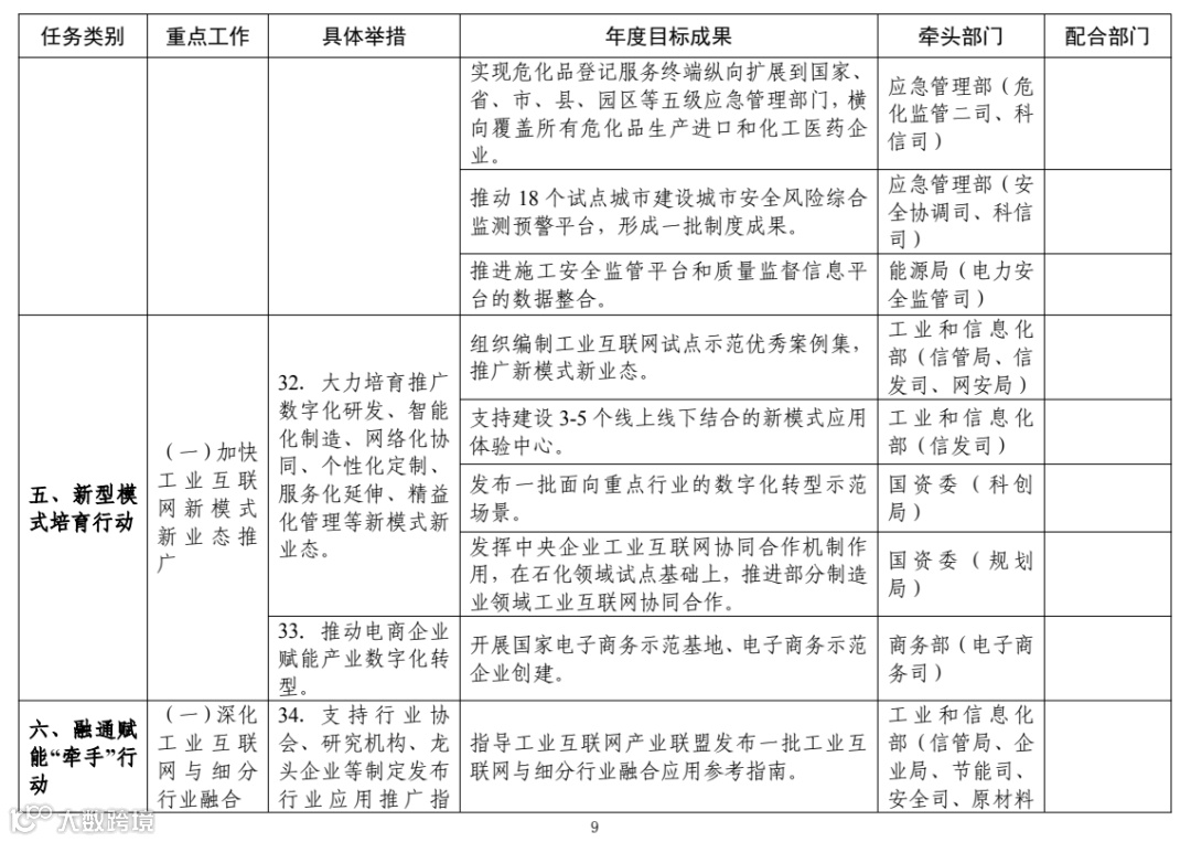
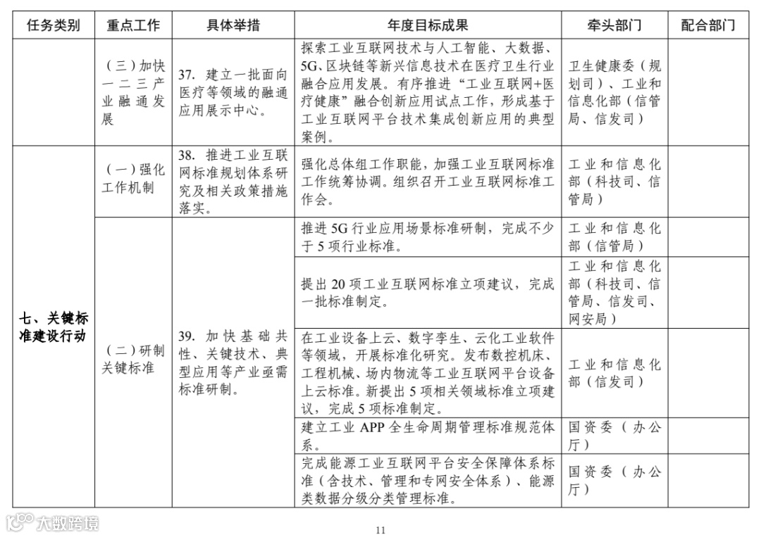
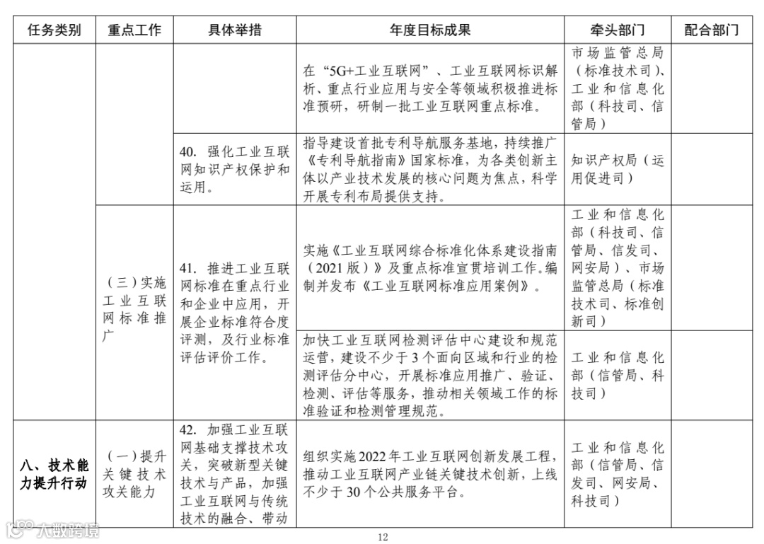
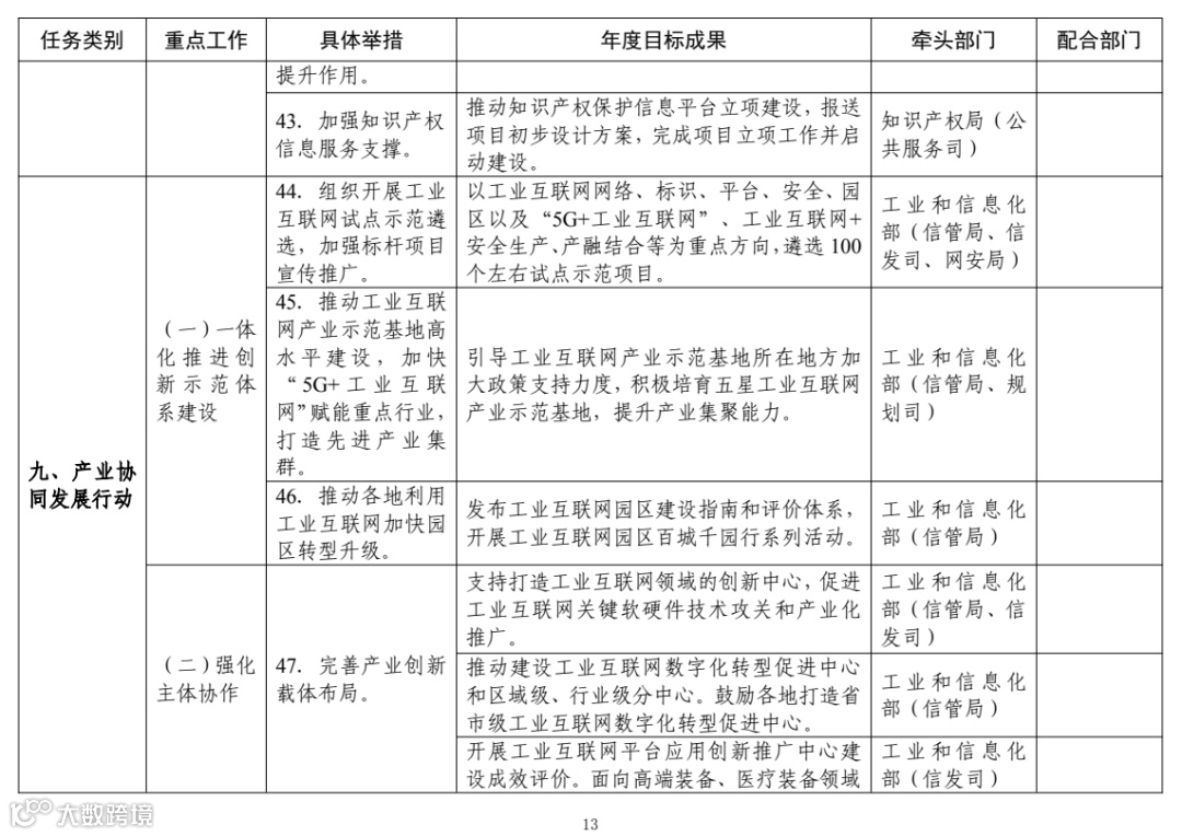
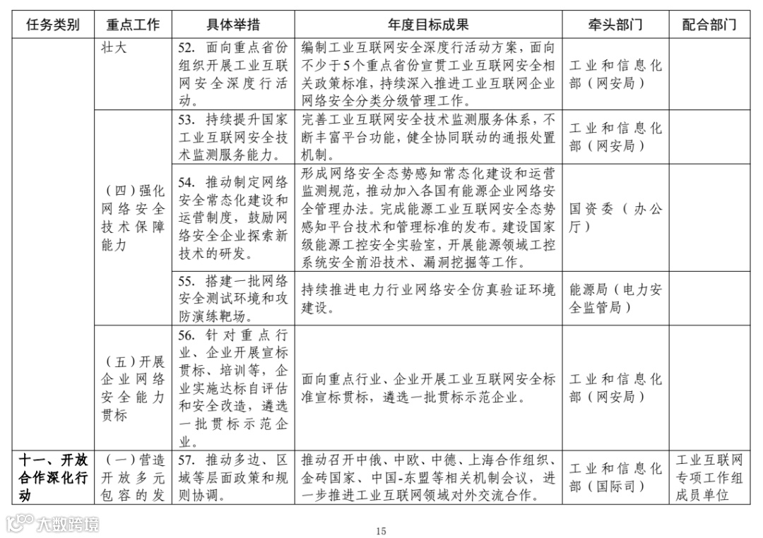
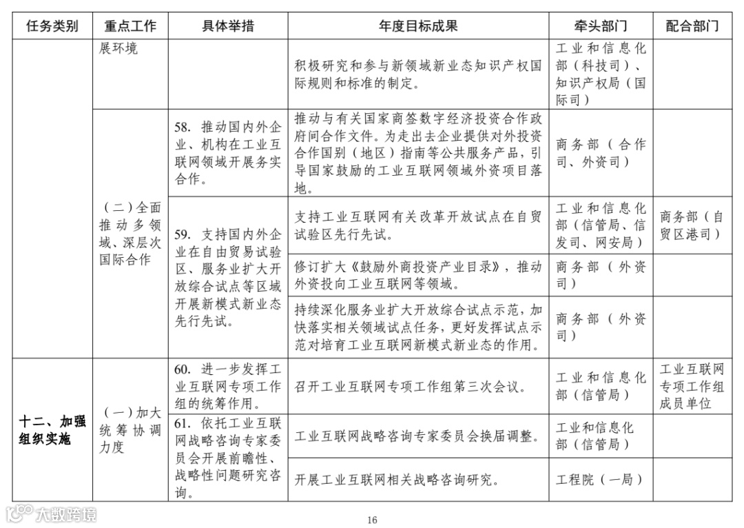
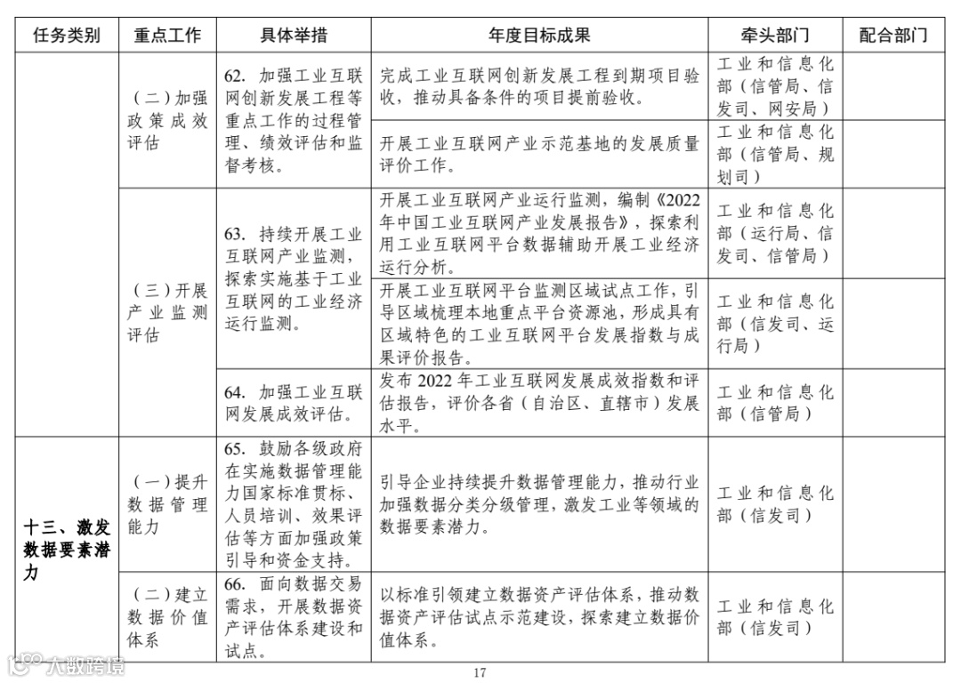
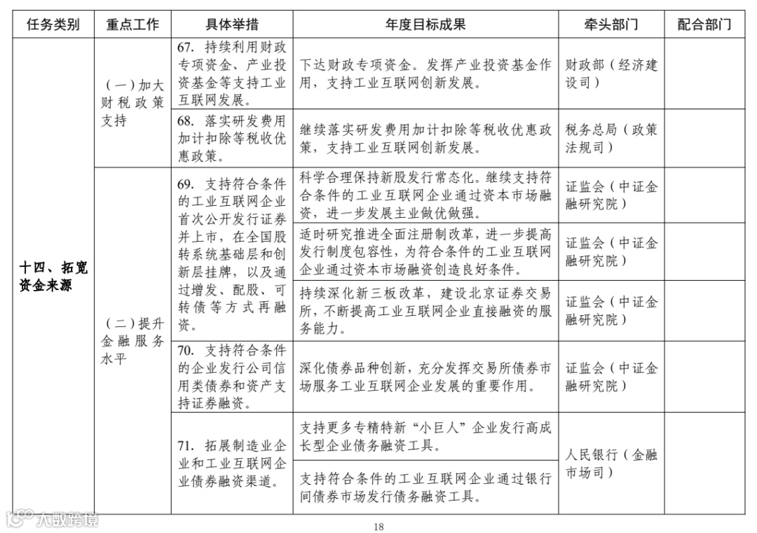
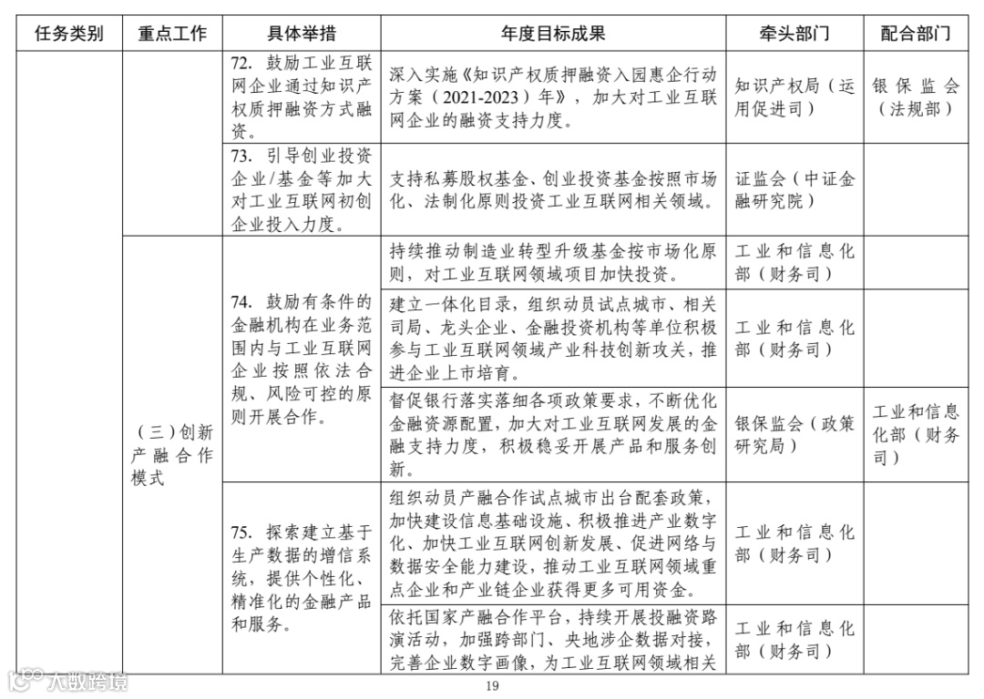
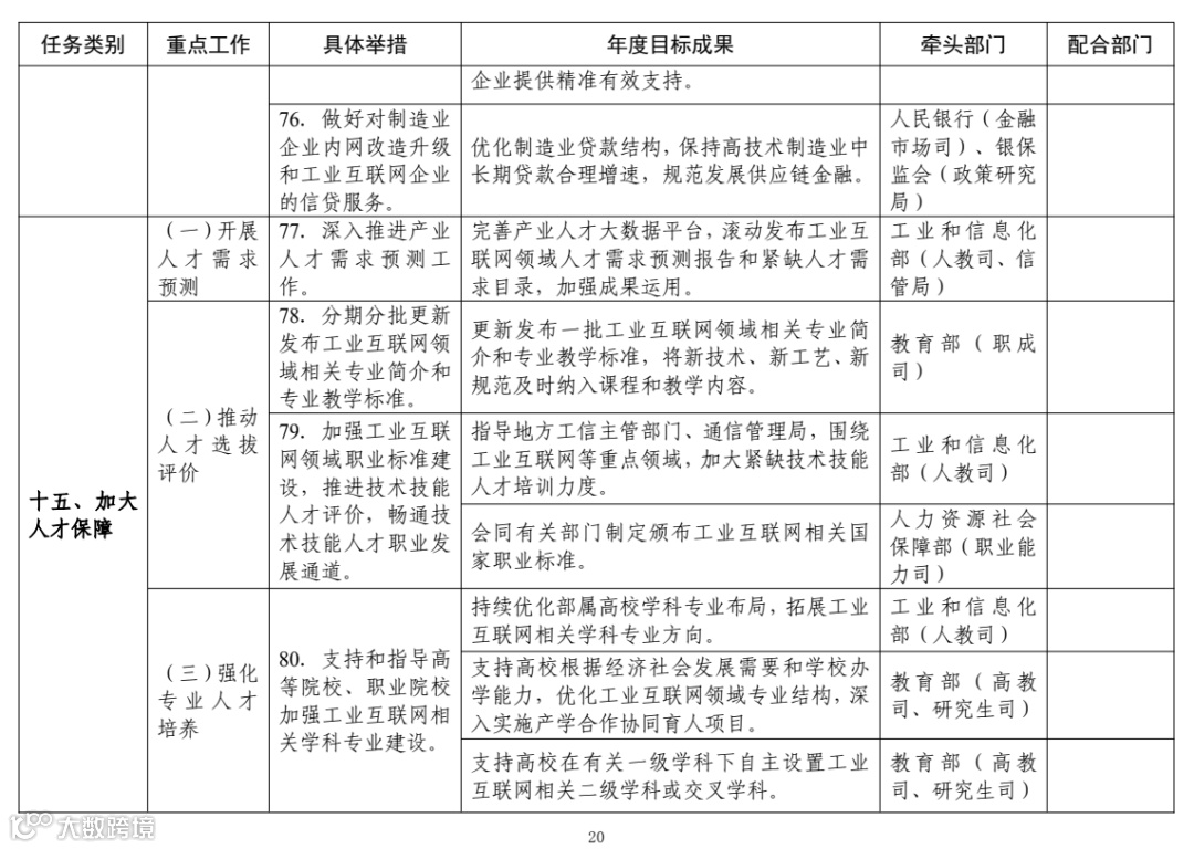
关于印发《工业互联网专项工作组2022年工作计划》的通知
工厅信管〔2022〕256号
工业互联网专项工作组成员单位办公厅(办公室、综合司):
经商各单位同意,现将《工业互联网专项工作组2022年工作计划》印发给你们,请认真抓好落实。
附件:工业互联网专项工作组2022年工作计划
工业互联网专项工作组办公室
2022年4月6日























安元数科工厅信管〔2022〕256号
工业互联网专项工作组成员单位办公厅(办公室、综合司):
经商各单位同意,现将《工业互联网专项工作组2022年工作计划》印发给你们,请认真抓好落实。
附件:工业互联网专项工作组2022年工作计划
工业互联网专项工作组办公室
2022年4月6日






















