搜索
首页
大数快讯
大数活动
服务超市
文章专题
出海平台
流量密码
出海蓝图
产业赛道
物流仓储
跨境支付
选品策略
实操手册
报告
跨企查
百科
导航
知识体系
工具箱
更多
找货源
跨境招聘
DeepSeek
首页
>
数字政策丨《工业互联网专项工作组2021年工作计划》印发(附图解)
>
0
0
数字政策丨《工业互联网专项工作组2021年工作计划》印发(附图解)
安元数科
2021-06-09
0
导读:《工业互联网专项工作组2021年工作计划》印发(附图解)
关于印发《工业互联网专项工作组2021年工作计划》的通知
工厅信管〔2021〕423号
工业互联网专项工作组成员单位办公厅(办公室、综合司):
现将《工业互联网专项工作组2021年工作计划》印发给你们,请认真贯彻落实。
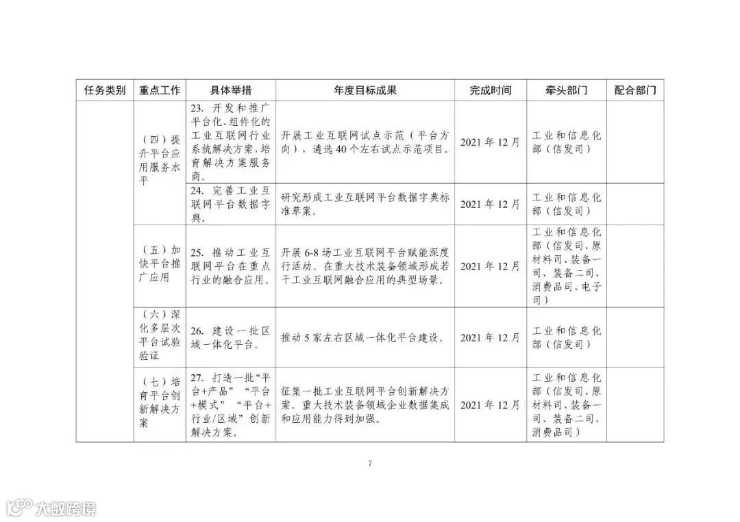
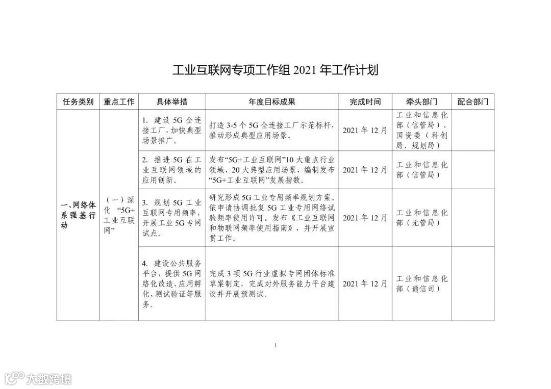
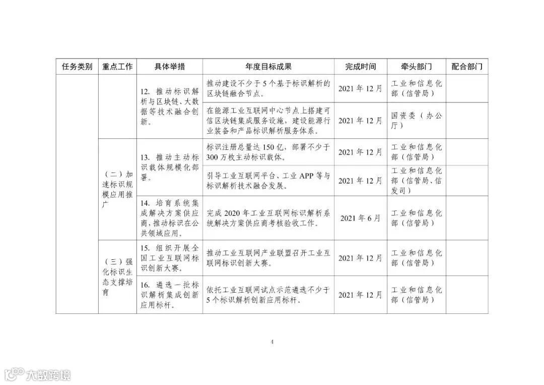
附件:工业互联网专项工作组2021年工作计划
工业互联网专项工作组办公室
2021年5月22日
附件:
延伸阅读
来源:工业和信息化部信息通信管理局
【声明】内容源于网络
0
0
安元数科
安元数字科技是安元旗下子品牌,致力于为企业数字化转型,提供专业的一站式解决方案,包括战略咨询,顶层规划设计,以及qPaaS产业数字化平台技术赋能,让更多的产业和数字经济融合。
内容
314
粉丝
0
关注
在线咨询
安元数科
安元数字科技是安元旗下子品牌,致力于为企业数字化转型,提供专业的一站式解决方案,包括战略咨询,顶层规划设计,以及qPaaS产业数字化平台技术赋能,让更多的产业和数字经济融合。
总阅读
49
粉丝
0
内容
314
在线咨询
关注