山东省省级数字经济园区管理办法(试行)
第一章 总则
第二章 基本原则
第三章 申报条件
第八条 申报省级园区应具备下列条件:
(一)有完整的园区建设和发展规划,并符合当地总体规划和数字经济发展规划;在土地、消防、安全、环保等方面符合相关规定。
(二)园区主导产业符合国家产业结构调整方向,原则上应属于大数据、云计算、物联网、区块链、人工智能等新一代信息技术领域,或符合数字农业、智能制造、互联网金融、智慧物流、电子商务等传统产业数字化转型方向;入驻企业20家以上。
(三)有合理规范的管理机构和运营机制,能够有效组织开展园区的建设、管理和运营。运营机构应是合法注册的法人单位或政府部门派出机构,管理制度健全,近2年内无纳税违规行为。
(四)有较完善的基础设施和公共服务支撑体系,建有具备金融服务、知识产权服务或法律咨询等功能的公共服务平台,能为入驻企业提供网络传输、数据存储、计算资源、企业孵化和生产生活配套等基础服务。
第四章 遴选认定
第九条 省级主管部门组织省级园区遴选、认定工作,市级主管部门组织本辖区内园区申报,进行初审并上报省级主管部门。
第十条 省级园区通过在线申报,提供以下电子材料:
(一)《数字经济园区自评报告》;
(二)园区资产情况证明材料,如土地使用证、自有物业房地产权证或租赁合同复印件、财务报表等;
(三)近三年园区获得的市级及以上奖励证明材料;
(四)近三年与园区有关的知识产权证明材料(包括软件著作权、标准制修订等);
(五)近三年园区承担政府项目证明材料;
(六)近三年园区内政府扶持资金、专项资金或产业基金到位情况证明材料;
(七)园区内上市挂牌、规上、小型、在孵等企业资料;
(八)园区规划和县级以上人民政府对规划的批复;
(九)其他需提交的证明材料。
第十一条 省级主管部门组织第三方机构审查园区是否符合申报条件、申报材料是否齐全,对园区集聚水平、支撑能力、创新能力、发展潜力等情况进行评估,必要时可进行现场审查。
第十二条 在组织申报、审查评估等工作中,园区应如实提交材料,杜绝隐瞒事实、弄虚作假等情况发生。市级主管部门要组织开展材料核查,确保材料真实可靠。
第十三条 省级主管部门根据第三方机构审查、评估情况,认定示范园区、成长型园区和入库园区。
第五章 建设管理
第十四条 省级主管部门统筹安排示范园区、成长型园区的中期评估和终期验收,鼓励具备条件的园区提前申请评估和验收。省级主管部门会同相关部门研究制定支持省级园区发展的资金奖补等具体措施,完善配套政策,建立支持园区发展的长效机制。
第十五条 各市、县(市、区)要结合实际情况,将省级园区发展纳入本地区中长期发展规划和年度重点工作计划,完善园区建设配套政策,进一步加大扶持力度。鼓励有条件的地区开展本级数字经济园区建设,并结合本办法制定资金奖补等支持措施。
第十六条 市级主管部门要及时总结数字经济园区建设经验,形成可复制、可推广的园区建设模式和典型案例。省级主管部门建立完善园区建设经验交流机制,积极推广各地园区建设好的经验做法,有效发挥示范带动作用。
第十七条 省级园区实行动态管理机制,市级主管部门组织园区开展自评自查工作,及时发现问题及时处理。成长型园区和入库园区达到更高建设标准,可申请示范园区和成长型园区认定。
第十八条 省级奖补资金用于支持示范园区、成长型园区建设,市级主管部门要加强奖补资金管理,确保专款专用,及时组织开展资金绩效评估,保障资金使用效益和安全。
第十九条 各级主管部门应建立长效管理机制,定期对省级园区开展复核,对发现的问题及时督促整改。对整改不到位、弄虚作假、不符合建设标准的园区,市级主管部门应及时将情况上报省级主管部门。省级主管部门核查后,对情况属实的园区撤销称号,收缴已拨付的奖补资金,不再拨付后续资金。
第六章 附则
第二十条 本办法由省级主管部门负责解释。
第二十一条 本办法自印发之日起实施,有效期2年。
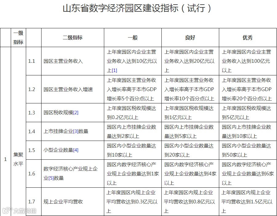
(以下为截图,点击可查看大图)







编辑:产业推进处
来源:产业推进处
内容声明:安元数字文章均会注明来源。转载内容仅作学习交流之用,所述观点不代表安元科技立场,其版权归属原作者,如有侵权,请联系我们删除。
- End -


