
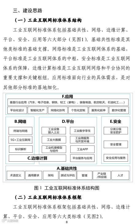
关于印发《工业互联网综合标准化体系建设指南(2021版)》的通知
工信部联科〔2021〕291号
为贯彻落实《中华人民共和国国民经济和社会发展第十四个五年规划和2035年远景目标纲要》和《国家标准化发展纲要》,切实发挥好标准对推动工业互联网高质量发展的支撑和引领作用,工业和信息化部、国家标准化管理委员会组织编制了《工业互联网综合标准化体系建设指南(2021版)》。现印发给你们,请各地区、各行业结合实际,抓好贯彻落实。
工业和信息化部
国家标准化管理委员会
2021年11月24日





























温馨提示
查阅“附件1.工业互联网相关缩略语”“附件2.已发布、制定中和待制定的工业互联网标准”,请访问工业和信息化部网站(www.miit.gov.cn)或点击左下角“阅读原文”。

来源:工业和信息化部科技司
免责声明丨本公众号号遵循公众号平台关于保护原创的各项举措。若涉及版权问题,请原作者留言联系我们。经核实后,我们会及时删除或者注明原作者及出处。本公众号原创文章,欢迎转载,转载时请注明出处。


