一、 方案简介
Program Overview
本方案采用“FPGA前端采集+ CPU后端处理”的异构架构,充分发挥各自优势,FPGA和CPU之间使用 PCIe 总线通信:
1) FPGA:负责SDI接口扩展、高速SDI信号接收、实时预处理;
2) CPU:负责视频编码、网络推流及系统控制;
3) PCIe: 保障高吞吐、低时延。
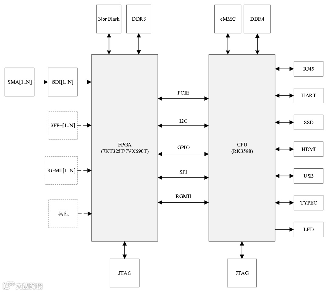
二、硬件框图
Hardware Block Diagram
本方案的硬件示意框图如下,FPGA适合做接口扩展,支持SDI、SFP+,RGMII,MIPI等接口,根据业务技术指标选型FPGA;CPU以RK3588为例,可根据需要选型;CPU外设、FPGA外设、CPU与FPGA之间的接口依据实际需要进行调整。
三、功能框图
Functional Block Diagram
四、方案优势
Plan Advantages
低延迟: 整链路延迟可控制在100毫秒以内,满足实时交互需求;
实时处理:实时的、客制化的视频处理;
高性能: 支持高清视频(高分辨率与高帧率);
多路SDI输入: 支持多路(如4路)3G-SDI信号,突破通用处理器接口数量的限制;
高灵活性:FPGA可编程,可根据需求实现功能,无需重新设计硬件;
高集成度:将采集、处理、编码、推流集成于一体,显著减少设备体积和功耗。
五、方案应用
Solution Application
本方案在低延时、实时处理、多路、高集成度等维度上具有核心竞争力,适用于以下场景:
1. 端到端延迟有极致要求;
2. 需要进行实时的、定制化的视频处理;
3. 需要支持多路高清SDI信号;
4. 需要高性能、低功耗但空间有效的场景;
【END】
江苏元信网安科技有限公司成立于2022年4月,位于无锡市滨湖区红沙湾科教产业园,注册资本1000万元。公司专注于国产FPGA IP核的自研、适配及供应链,提供基于FPGA的国产化整机解决方案。
当前已有接口类、容器类、协议类、算法类等四大类近百个IP核产品,覆盖密码安全、图像视频处理、通信对抗与无线电监测、人工智能、工业控制等领域;基于成熟的FPGA IP 实现了模块、板卡和整机等多型多类产品,大部分已定型量产或列装。

