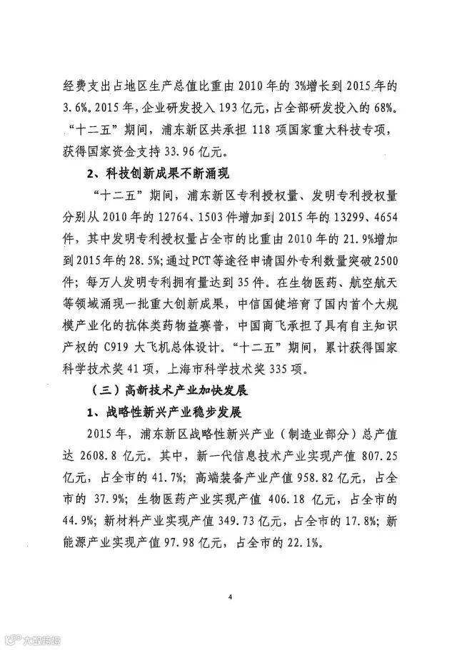
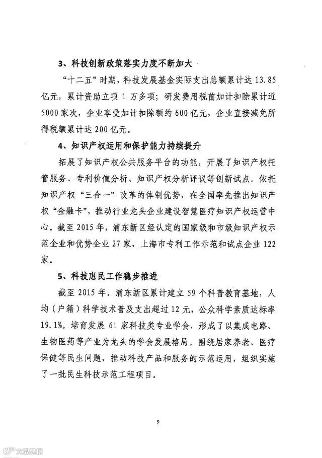
日前,《浦东新区科技创新“十三五”规划》正式出炉。在“十三五”科技创新重点任务中,其提出要完善政府引导、市场主导的科技投融资体系中,强调健全多层次科技投融资服务体系,带动社会资本更加聚焦对钟子期和初创期科技企业的股权投资和债权融资制度。明确指出要推进上海股权托管交易中心“科创板”发展,支持科技创新企业在各类资本市场上市融资。完善科技企业上市融资服务机制,为企业上市提供切实有效的协调、指导、规划等政策服务,支持和推进科技企业上市融资和并购重组战略。
文件全文如下:









































上海股权托管交易中心日前,《浦东新区科技创新“十三五”规划》正式出炉。在“十三五”科技创新重点任务中,其提出要完善政府引导、市场主导的科技投融资体系中,强调健全多层次科技投融资服务体系,带动社会资本更加聚焦对钟子期和初创期科技企业的股权投资和债权融资制度。明确指出要推进上海股权托管交易中心“科创板”发展,支持科技创新企业在各类资本市场上市融资。完善科技企业上市融资服务机制,为企业上市提供切实有效的协调、指导、规划等政策服务,支持和推进科技企业上市融资和并购重组战略。
文件全文如下:








































