
应急厅〔2019〕62号
为认真贯彻落实党中央、国务院关于危险化学品安全生产工作的决策部署,指导危险化学品企业强化生产安全事故应急准备,提高应急管理工作水平,有效防范和应对危险化学品事故,国家安全生产应急救援中心组织制定了《危险化学品企业生产安全事故应急准备指南》(以下简称《指南》),现印发给你们,请认真贯彻执行,并提出如下要求:
危险化学品企业
生产安全事故应急准备指南
第一条 为加强危险化学品企业安全生产应急管理工作,有效防范和应对危险化学品事故,保障人民群众生命和财产安全,依据《中华人民共和国突发事件应对法》《中华人民共和国安全生产法》《生产安全事故应急条例》《生产安全事故应急预案管理办法》等法律、法规、规章、标准和有关文件(以下统称现行法律法规制度),制定本指南。
第二条本指南适用于危险化学品生产、使用、经营、储存单位(以下统称危险化学品企业)依法实施生产安全事故应急准备工作,也可作为各级政府应急管理部门和其他负有危险化学品安全生产监督管理职责的部门依法监督检查危险化学品企业生产安全事故应急准备工作的工具。
本指南所称危险化学品使用单位是指根据《危险化学品安全使用许可证实施办法》规定,应取得危险化学品安全使用许可证的化工企业。
第三条依法做好生产安全事故应急准备是危险化学品企业开展安全生产应急管理工作的主要任务,落实安全生产主体责任的重要内容。
应急准备应贯穿于危险化学品企业安全生产各环节、全过程。
危险化学品企业应遵循安全生产应急工作规律,依法依规,结合实际,在风险评估基础上,针对可能发生的生产安全事故特点和危害,持续开展应急准备工作。
第四条 应急准备内容主要由思想理念、组织与职责、法律法规、风险评估、预案管理、监测与预警、教育培训与演练、值班值守、信息管理、装备设施、救援队伍建设、应急处置与救援、应急准备恢复、经费保障等要素构成。每个要素由若干项目组成。
要素1:思想理念。思想理念是应急准备工作的源头和指引。危险化学品企业要坚持以人为本、安全发展,生命至上、科学救援理念,树立安全发展的红线意识和风险防控的底线思维,依法依规开展应急准备工作。
本要素包括安全发展红线意识、风险防控底线思维、应急管理法治化与生命至上、科学救援四个项目。
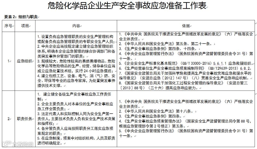
要素2:组织与职责。组织健全、职责明确是企业开展应急准备工作的组织保障。危险化学品企业主要负责人要对本单位的生产安全事故应急工作全面负责,建立健全应急管理机构,明确应急响应、指挥、处置、救援、恢复等各环节的职责分工,细化落实到岗位。
本要素包括应急组织、职责任务两个项目。
要素3:法律法规。现行法律法规制度是企业开展应急准备的主要依据。危险化学品企业要及时识别最新的安全生产法律法规、标准规范和有关文件,将其要求转化为企业应急管理的规章制度、操作规程、检测规范和管理工具等,依法依规开展应急准备工作。
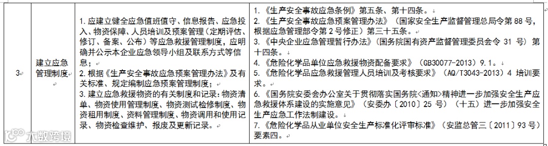
本要素包括法律法规识别、法律法规转化、建立应急管理制度三个项目。
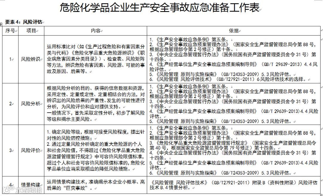
要素4:风险评估。风险评估是企业开展应急准备和救援能力建设的基础。危险化学品企业要运用底线思维,全面辨识各类安全风险,选用科学方法进行风险分析和评价,做到风险辨识全面,风险分析深入,风险评估科学,风险分级准确,预防和应对措施有效。运用情景构建技术,准确揭示本企业小概率、高后果的“巨灾事故”,开展有针对性的应急准备工作。
本要素包括风险辨识、风险分析、风险评价、情景构建四个项目。

延申:点击文字查看

2、安元科技“多维度动态风险预警技术及方法”获院士专家组高分认可!
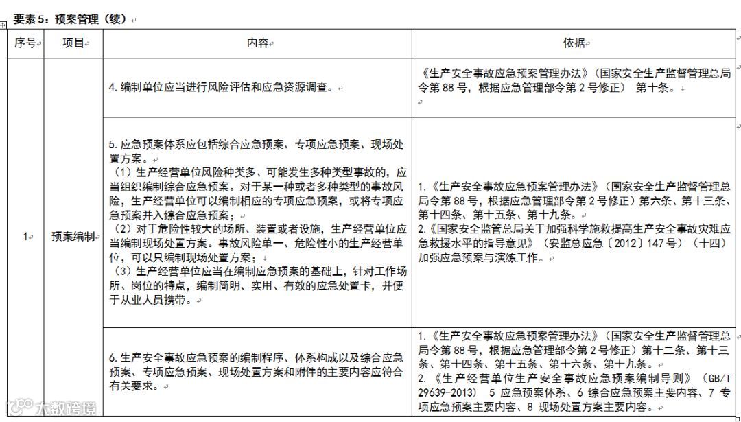
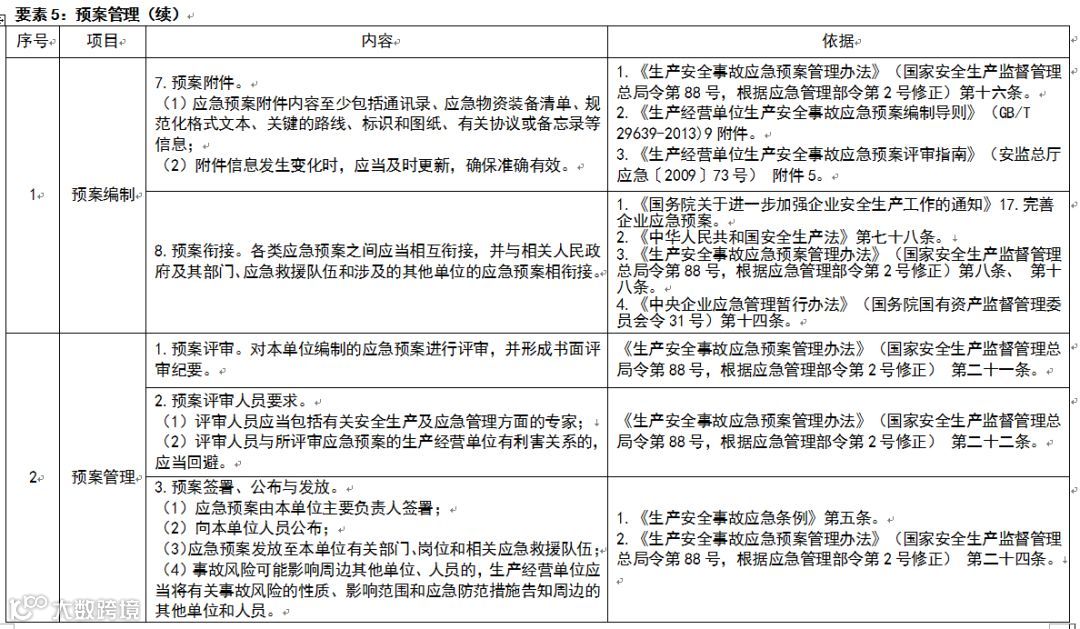
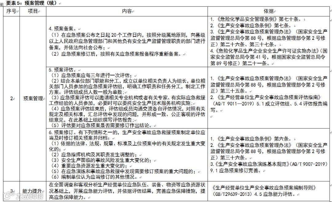
要素5:预案管理。针对性和操作性强的应急预案是企业开展应急准备和救援能力建设的“规划蓝图”、从业人员应急救援培训的“专门教材”、救援行动的“作战指导方案”。危险化学品企业要组成应急预案编制组,开展风险评估、应急资源普查、救援能力评估,编制应急预案。要加强预案管理,严格预案评审、签署、公布与备案;及时评估和修订预案,增强预案的针对性、实用性和可操作性。
本要素包括预案编制、预案管理、能力提升三个项目。
要素6:监测与预警。监测与预警是企业生产安全事故预防与应急的重要措施。监测是及时做好事故预警,有效预防、减少事故,减轻、消除事故危害的基础。预警是根据事故预测信息和风险评估结果,依据事故可能的危害程度、波及范围、紧急程度和发展态势,确定预警等级,制定预警措施,及时发布实施。
本要素包括监测、预警分级、预警措施三个项目。
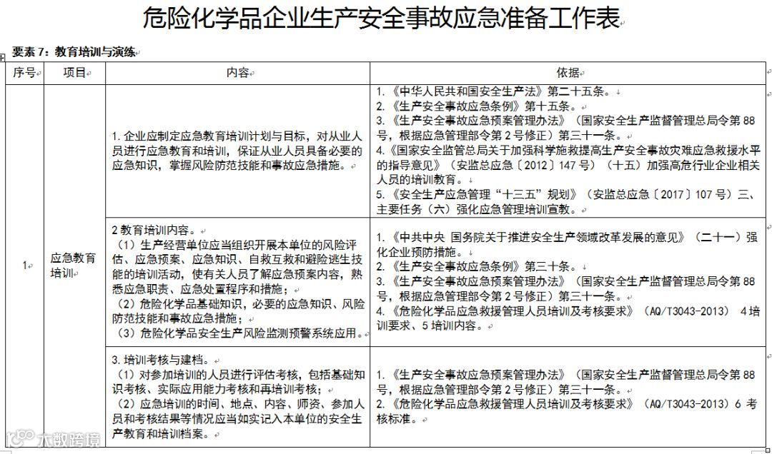
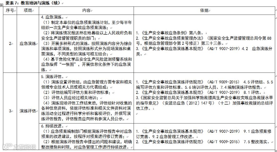
要素7:教育培训与演练。教育培训与演练是企业普及应急知识,从业人员提高应急处置技能、熟练掌握应急预案的有效措施。危险化学品企业应对从业人员(包含承包商、救援协议方)开展针对性知识教育、技能培训和预案演练,使从业人员掌握必要的应急知识、与岗位相适应的风险防范技能和应急处置措施。要建立从业人员应急教育培训考核档案,如实记录教育培训的时间、地点、人员、内容、师资和考核的结果。
本要素包括应急教育培训、应急演练、演练评估三个项目。
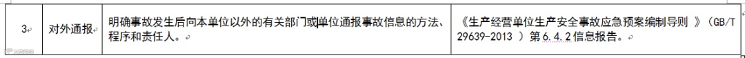
要素8:值班值守。值班值守是企业保障事故信息畅通、应急响应迅速的重要措施,是企业应急管理的重要环节。危险化学品企业要设立应急值班值守机构,建立健全值班值守制度,设置固定办公场所、配齐工作设备设施,配足专门人员、全天候值班值守,确保应急信息畅通、指挥调度高效。规模较大、危险性较高的危险化学品生产、经营、储存企业应当成立应急处置技术组,实行24小时值班。
本要素包括应急值班、事故信息接报、对外通报三个项目。
要素9:信息管理。应急信息是企业快速预测、研判事故,及时启动应急预案,迅速调集应急资源,实施科学救援的技术支撑。危险化学品企业要收集整理法律法规、企业基本情况、生产工艺、风险、重大危险源、危险化学品安全技术说明书、应急资源、应急预案、事故案例、辅助决策等信息,建立互联共享的应急信息系统。
本要素包括应急救援信息、信息保障两个项目。
要素10:装备设施。装备设施是企业应急处置和救援行动的“作战武器”,是应急救援行动的重要保障。危险化学品企业应按照有关标准、规范和应急预案要求,配足配齐应急装备、设施,加强维护管理,保证装备、设施处于完好可靠状态。经常开展装备使用训练,熟练掌握装备性能和使用方法。
本要素包括应急设施、应急物资装备和维护管理三个项目。
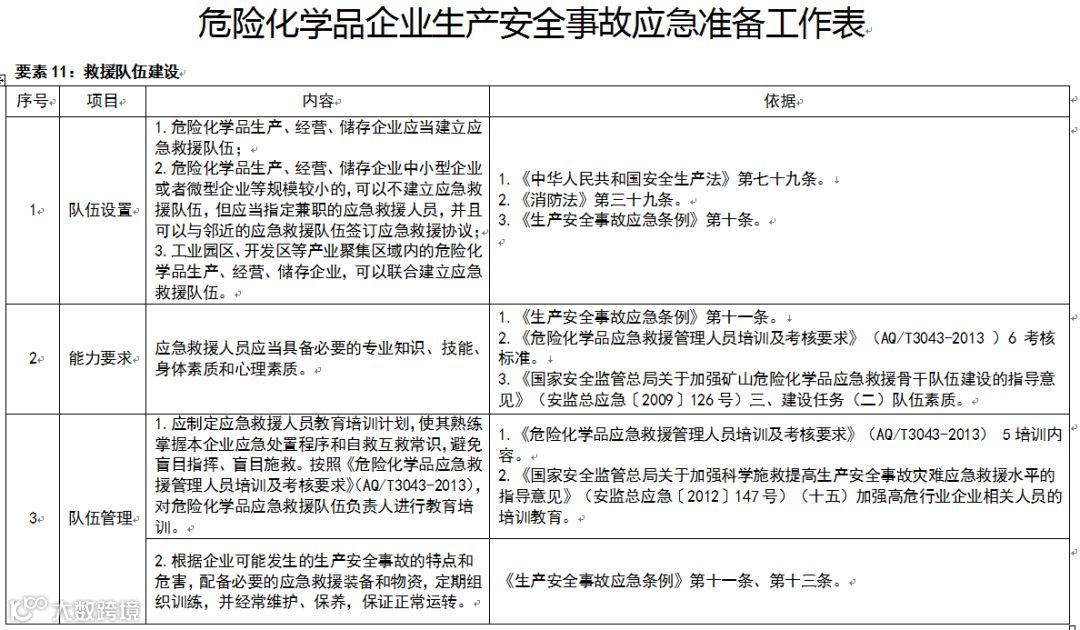
要素11:救援队伍建设。救援队伍是企业开展应急处置和救援行动的专业队和主力军。危险化学品企业要按现行法律法规制度建立应急救援队伍(或者指定兼职救援人员、签订救援服务协议),配齐必需的人员、装备、物资,加强教育培训和业务训练,确保救援人员具备必要的专业知识、救援技能、防护技能、身体素质和心理素质。
本要素包括队伍设置、能力要求、队伍管理、对外公布与调动四个项目。
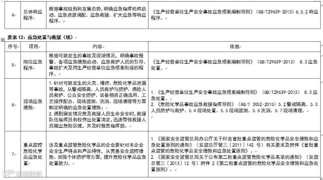
要素12:应急处置与救援。应急处置与救援是事故发生后的首要任务,包括企业自救、外部助救两个方面。危险化学品企业要建立统一领导的指挥协调机制,精心组织,严格程序,措施正确,科学施救,做到迅速、有力、有序、有效。要坚持救早救小,关口前移,着力抓好岗位紧急处置,避免人员伤亡、事故扩大升级。要加强教育培训,杜绝盲目施救、冒险处置等蛮干行为。
本要素包括应急指挥与救援组织、应急救援基本原则、响应分级、总体响应程序、岗位应急程序、现场应急措施、重点监控危险化学品应急处置、配合政府应急处置八个项目。
要素13:应急准备恢复。事故发生,打破了企业原有的生产秩序和应急准备常态。危险化学品企业应在事故救援结束后,开展应急资源消耗评估,及时进行维修、更新、补充,恢复到应急准备常态。
本要素包括事后风险评估、应急准备恢复、应急处置评估三个项目。
要素14:经费保障。经费保障是做好应急准备工作的重要前提条件。危险化学品企业要重视并加强事前投入,保障并落实监测预警、教育培训、物资装备、预案管理、应急演练等各环节所需的资金预算。
要依法对外部救援队伍参与救援所耗费用予以偿还。
本要素包括应急资金预算、救援费用承担两个项目。
第五条 本指南依据现行相关法律法规制度细化明确了应急准备各要素所有项目的主要内容,详见附件《危险化学品企业生产安全事故应急准备工作表》。
(一)危险化学品企业生产安全事故应急准备包括但不限于附件所列要素及其项目、内容。附件所列要素及其项目、内容,是现行法律法规制度对危险化学品企业生产安全事故应急准备的最低要求。
(二)危险化学品企业要结合企业实际,在现有要素及其项目下丰富应急准备内容。可根据实际需要,合理增加应急准备要素并明确具体项目、内容。
(三)危险化学品企业应加强法律法规制度识别与转化,及时完善应急准备要素及其项目、内容和依据,保证生产安全事故应急准备持续符合现行法律法规制度要求。
危险化学品企业应结合实际,建立健全应急准备工作制度,对本指南所提各项应急准备在企业应急管理中的实现路径和方法进行固化,做到应急准备具体化、常态化。
第六条 本指南是危险化学品企业依法开展应急准备工作的重要工具和安全生产应急管理培训的重要内容。危险化学品企业主要负责人要加强组织领导,制定全员培训计划,逐要素开展系统培训。
第七条 危险化学品企业应定期开展多种形式、不同要素的应急准备检查,并将检查情况作为企业奖惩考核的重要依据,不断提高应急准备工作水平。
第八条 各级政府应急管理部门和其他负有危险化学品安全生产监督管理职责的部门、危险化学品企业上级公司(集团)可根据附件所列各要素及其项目、内容和依据,灵活选用座谈、查阅资料、现场检查、口头提问、实际操作、书面测试等方法,对危险化学品企业应急准备工作进行监督检查。
第九条 本指南下列用语的含义:
应急准备,是指以风险评估为基础,以先进思想理念为引领,以防范和应对生产安全事故为目的,针对事故监测预警、应急响应、应急救援及应急准备恢复等各个环节,在事故发生前开展的思想准备、预案准备、机制准备、资源准备等工作的总称。
风险评估,是指依据《生产过程危险和有害因素分类与代码》《危险化学品重大危险源辨识》《职业危害因素分类目录》等辨识各种安全风险,运用定性和定量分析、历史数据、经验判断、案例比对、归纳推理、情景构建等方法,分析事故发生的可能性、事故形态及其后果,评价各种后果的危害程度和影响范围,提出事故预防和应急措施的过程。
情景构建,是指基于风险辨识,分析和评价小概率、高后果事故的风险评估技术。
























来源:应急管理部
共赢2020
展望明天 遇见未来
所有的用心 时间看得见
![]()
![]()


