
7月3日,应急管理部网站公开征求《危险化学品企业安全整治和淘汰退出目录(2020年)(征求意见稿)》的意见,截止时间为2020年8月2日。
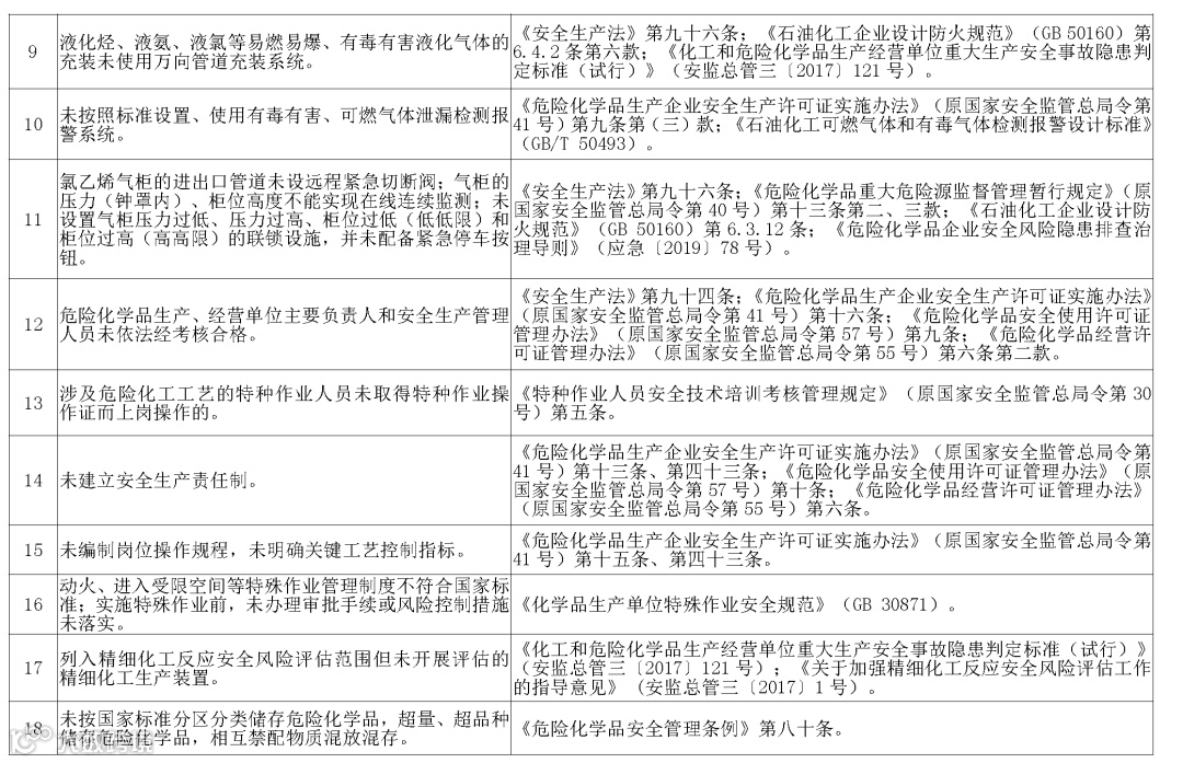
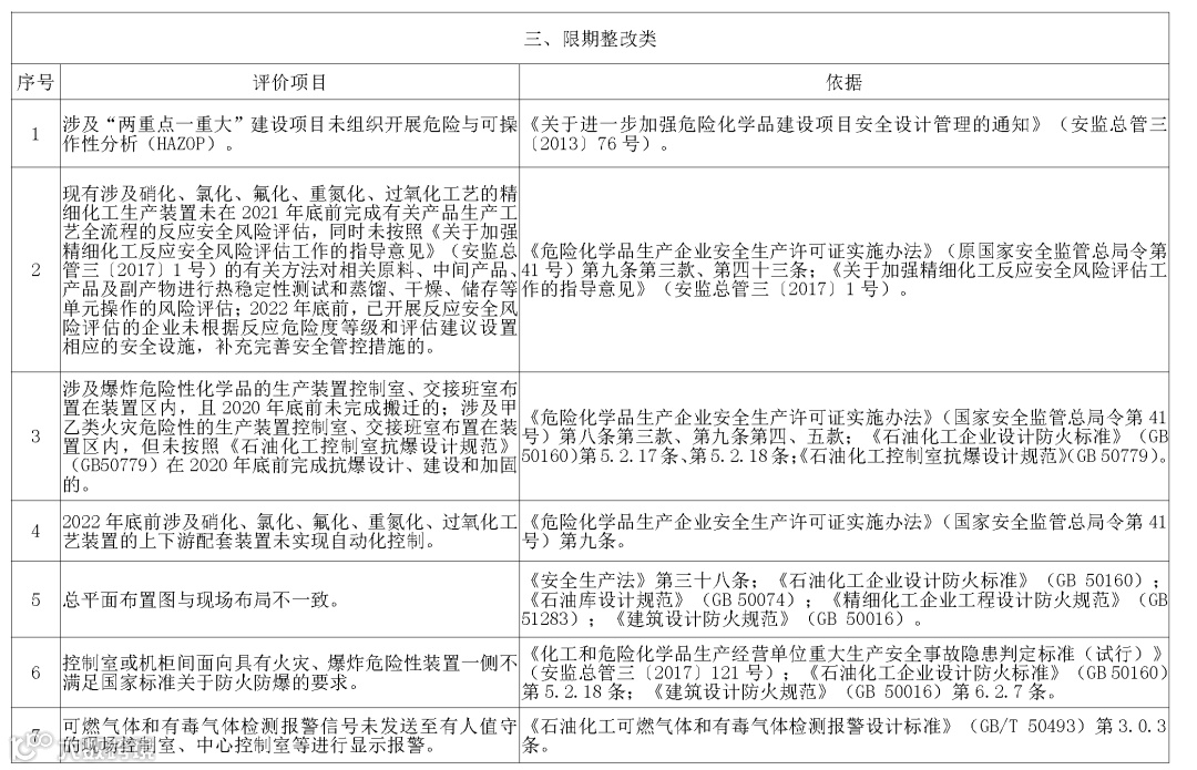
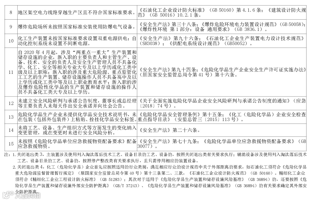
该目录分为关闭退出(5条)、停产整改(18条)、限期整改(15条)三类,用于对企业安全生产条件进行评估。
关闭退出的5种情形为:
未取得安全许可证从事危险化学品生产经营活动。
新建、改建、扩建建设项目未经具备国家规定资质的单位设计、制造和施工建设;涉及危险化工工艺、重点监管危险化学品的装置,未经具有综合甲级资质或者化工石化专业甲级设计资质的化工石化设计单位设计。
使用淘汰落后技术工艺、设备目录列出的工艺、设备。
涉及“两重点一重大”的生产装置、储存设施外部安全防护距离不符合国家标准要求,且无法整改的。
涉及重点监管危险化工工艺的装置未实现自动化控制功能,且从业人员少于20人。
编制说明称,经评估属于关闭退出类的,依法暂扣安全许可证,责令停产停业整顿,经停产停业整顿仍不具备安全生产条件的,依法吊销安全许可证,提请属地人民政府予以关闭;
属于停产整改类的,责令停产停业整顿或停用有关装置设施,经整改仍达不到安全生产条件的,依法吊销安全许可证,提请属地人民政府予以关闭;
属于限期整改类的,责令限期改正,经整改仍不符合要求的,责令停产停业整顿。
编制说明强调,根据评估结果将企业分为关闭退出类、停产整改类、限期整改类,并按照“一企一策”制定措施实施整治,通过一年时间,依法淘汰退出一批达不到安全生产要求的企业。





同日,应急管理部还公布了《危险化学品安全生产淘汰落后技术装备目录(2020年第一批)(征求意见稿)》。
本文来源:中国化工报
更多新闻


