
员工手册精美PPT
员工手册专用PPT,既可自学,更适合用于员工培训。PPT制作精美,拿来即用,包含企业制度、流程等内容。
部分PPT页面截图如下:

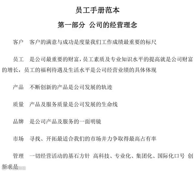
员工手册案例word
word版本员工手册案例,通用版本,修改即可使用,辅助员工手册编写教程,从宏观框架到管理细节,你一定有所收获!
部分展示如下:
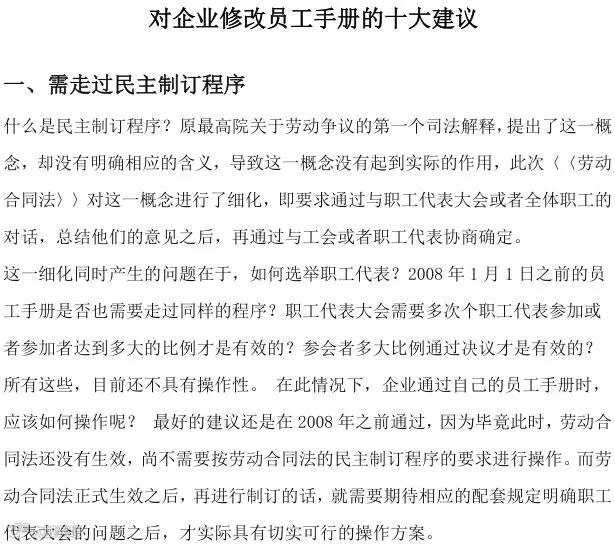
员工手册方法与技巧
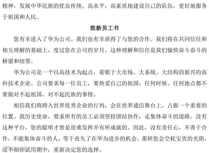
名企员工手册案例
相信很多HR都要制作企业的员工手册,里面的内容写什么,工作规范有哪些,公司的制度怎么定,一条又一条,整得不知所措!
这里有囊括华为,比亚迪等世界名企员工手册参考,让你的员工手册赢在起跑线上。
以上就是资料包的部分展示
文件过多不再一一列举
更多资料,领取后查看吧~


