
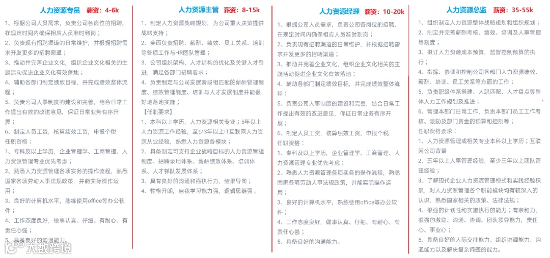
从专员到总监,除了薪资的明显差异外,可以看出工作要求的变动趋势:
执行性工作占比下降,管理性工作占比提升
从强调单模块能力,转向“全模块”业务能力
从聚焦HR工作细节,转向战略和业务思维
我们总结出了HR的3大核心竞争力,以及9个能力指标,看看你满足了几点?和别人的差距在哪?
核心能力一:职业素养
这个时候你是否会有以下行为:
职场吐槽再正常不过了,不用太介意吧
找到部门领导,确认提出的问题是否存在
找到员工进行深入谈话,问清楚实际情况
那么我们来看一下优秀的HR会怎么做:
判断核心性:该员工是否为核心员工✔
确认真实性:找其他员工谈话,确认真实性,以及是否有同样想法✔
了解业务内容:找部门领导,了解该业务的具体情况✔
反思组织结构:反思晋升渠道是否通畅、薪资是否合理✔
改革薪酬制度:调研同类岗位薪酬,并进行针对性改革✔
原则性、同理心、主动性
02
核心能力二:扎实的业务能力
如何把领导的“奇思妙想”转化为可落地的方案,就要求HR有扎实的业务能力:
❶ 精通HR六大模块知识,掌握扎实的业务技能
❷ 可以根据实际遇到问题调整,做出最优决策
❸ 保证强执行力,可以把目标拆解并实操落地
遇到什么情况,知道该怎么做是对的,有能力及时做出来。

图片来源:HR职业经理人课件截图
什么是业务能力呢?举个例子大家就明白了:
老板要求你招聘有能力有潜力的员工,但是没有足够预算
员工希望钱多事少离家近
领导要求你尽快完成业务目标
这个时候你要怎么办才能满足三方的需求,做好自己的工作呢?
❶ 缺少机会快速累积经验
❷ 需要打磨自己六大模块的业务能力,增加知识和案例储备
❶ 遇到加薪晋升和工作职能的瓶颈
六大模块专业知识、策略产出能力、应用执行能力
核心能力三:具备业务视角和战略眼光
这个HR岗位是否有存在必要?行政等其他岗位是否能替代?
一个好的HR,必须懂业务和战略,那就意味着你必须要做到
能够基于业务视角和战略眼光
保持人力资源的独立判断
提出合理可行的策略方案

图片来源:HR职业经理人课件截图
业务需求和痛点—的了解程度 工作开展与企业目标—的联系紧密程度 人力资源目标和执行流程的—清晰度
HR专业能力+职业素养+业务和战略思维 = 职能升级

面对工作,你是否也有以下问题?
缺乏体系:陷入事务性工作无法自拔,缺乏系统方法论和认知框架;
无法突破瓶颈:做了很久的岗位感觉一直原地打转,无法更上一层;
与老板不同频: 缺乏宏观把控能力,总感觉跟老板不同频,方案不落地;
竞争力不足: 面对时代不确定性、组织快速变革,如何与时俱进?
缺乏体系:陷入事务性工作无法自拔,缺乏系统方法论和认知框架;
无法突破瓶颈:做了很久的岗位感觉一直原地打转,无法更上一层;
与老板不同频: 缺乏宏观把控能力,总感觉跟老板不同频,方案不落地;
竞争力不足: 面对时代不确定性、组织快速变革,如何与时俱进?
想要系统提升,却不知如何入手?
你离一年顶三年的职场成长模型,还差一个【专业的平台+系统的课程+优质的导师】。
更重要的是,导师的指路可以帮助少走弯路,找到适合自己的方向,并快速前行。这也是为什么有些人工作3年就能成为经理,而有的人工作5年还是专员!
基于此,三茅联合九位重磅级HR名师,上线了全新视频系列课:《人力资源职业经理人(HRPM)认证班》,有理论,有案例,有实操!
课程共93节大课,3000+分钟,只要80天,让你从事务性的HR变身懂战略、懂组织、懂老板的高价值HRD。

请扫码添加班主任好友

↑↑
最高送5998元购物米币,无门槛兑换【京东自营商品】,史上最优惠!




超多千元热门商品可选,也可组合兑换!

补贴名额有限,限量抢购

三茅十周年礼盒抵扣券

课程特惠价格
课程活动价:1598元
(优惠仅限前30名)


戳
阅读原文
购买超值福袋+课程!


