最简单的搭建组织架构的方法,你还不知道吗?
互联网时代组织协同的重要性被高度重视,企业必须作出有效的组织结构调整以实现协同,进行更高效的价值创造。
所以作为HR,必须要会做出公司组织结构图;不仅如此,对公司的整个架构也要清晰,做不到这两点,你就不是一个合格的HR。
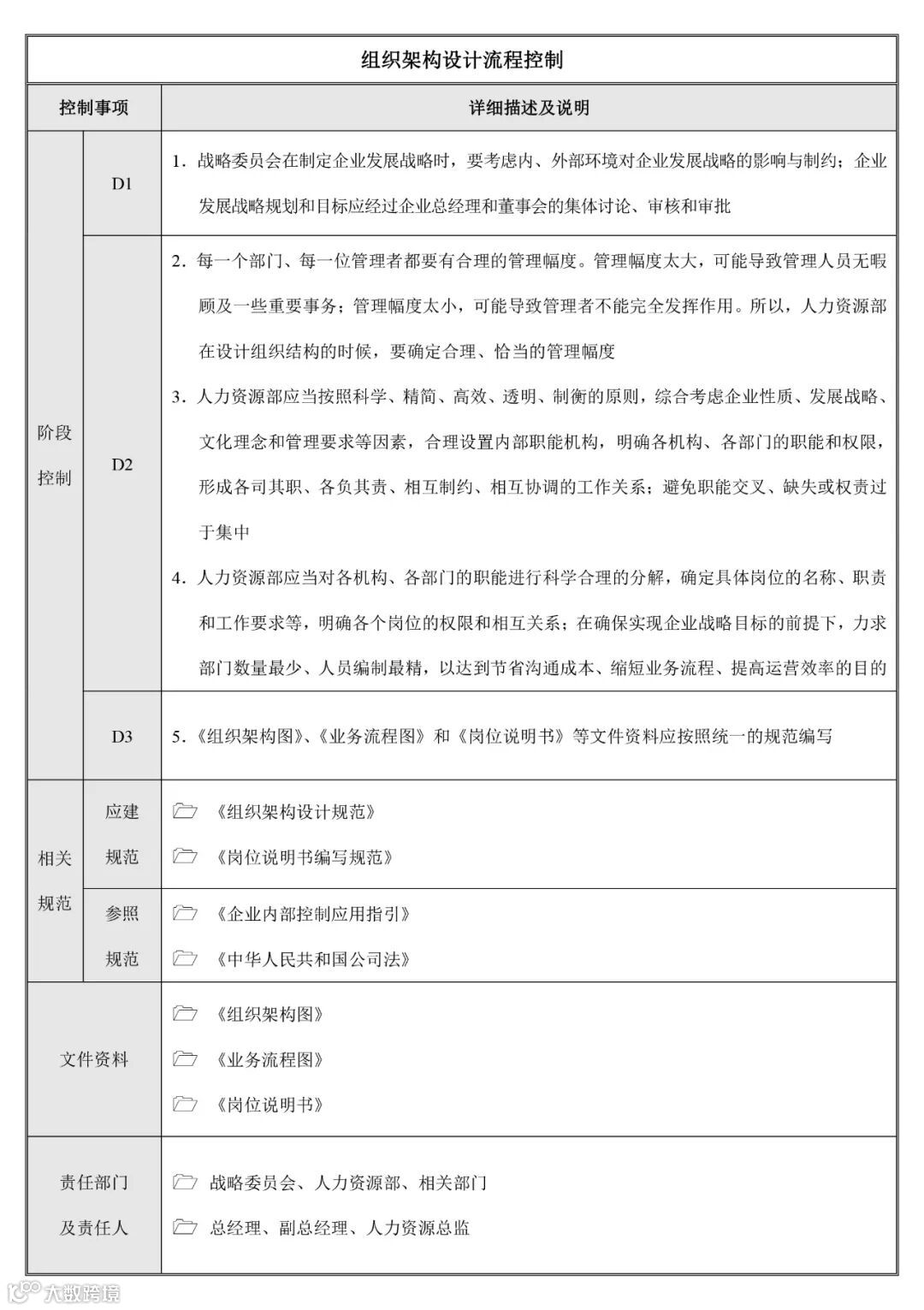
所有的管理体系在落地时,首要任务就是制定文本。很多对标落地的东西都需要文本去输出,谈到组织架构,就需要去设计公司组织架构图和组织架构管理制度。
看一个公司规不规范的标准就是看他的文本齐不齐全。
清晰的组织架构管理制度,划分清楚每个部门的工作责任、工作内容、工作范围、业务类型等,才能避免部门职责含糊、职责重复、职责缺失的情况发生。
否则,将有可能造成工作效率低下、工作责任推脱、绩效划分不清等情况出现。甚者,有机会造成员工心理不平衡,打击员工积极性,从而导致工作消极怠慢。
为了避免以上的种种,联盟君特意推出最简单——搭建组织架构的方法,包括56套设计流程、策略调整、名企案例分析、PPT模板大全。


先到先得














随时调整组织架构,让企业焕发新生活力,让老板从此对你刮目相看。联盟君精心推出最简单——搭建组织架构的方法,包括56套设计流程、策略调整、名企案例分析、PPT模板大全。让你全面了解和掌握组织架构的核心要点,从此登上晋升之路!

-END-
往期推荐

