罗振宇在《奇葩说》曾提到:当代社会,最重要的能力是表达能力。表达能力强的人,会比别人得到更多的机会和人脉。所以他们一开口,就赢了。
这契合了中国的一句老话:嘴上带尺,脚下有路。
没有人可以活成一座孤岛,人是社会性动物,我们都在追求事业顺利、感情美满、家庭和睦……但这些事,都需要你“好好说话”。

职场同样如此——会说话在职场上能风生水起,不会说话可能寸步难行。
HR们可能会有更深刻的体会。比如:电话邀约、面试提问、绩效面谈、薪酬谈判、离职面谈、跨部门沟通等,无一不是沟通、交流、谈话的艺术。
丨按领导的意思想劝退一名员工,却搞砸了,被一顿数落;
丨已经答应入职的新员工却爽约了,是我哪里说错话了吗?
丨绩效面谈也不知从何下手,反而被对方牵着走;
丨跨部门沟通永远不在一个频道上,经常是我们招来的人,轻易就被用人部门否定了!
如此种种,其实都是专业能力不够、不会说话、表达能力差,缺乏沟通技巧造成的。
如何提升沟通能力呢?单纯学说话的技巧是没有用的,要结合自身专业针对性学习提升才是根本之道。
我们根据HR的工作性质,总结了日常需要用到沟通能力最多的9大板块,汇总了这套《HR日常九大沟通技巧》,涵盖面试/入离职沟通/绩效面谈/薪酬谈判等,帮助大家全面提升!

九大沟通技巧概览(9大类76份文件)


需要九大沟通技巧完整版的同学
请识别下方二维码
按提示操作领取

01
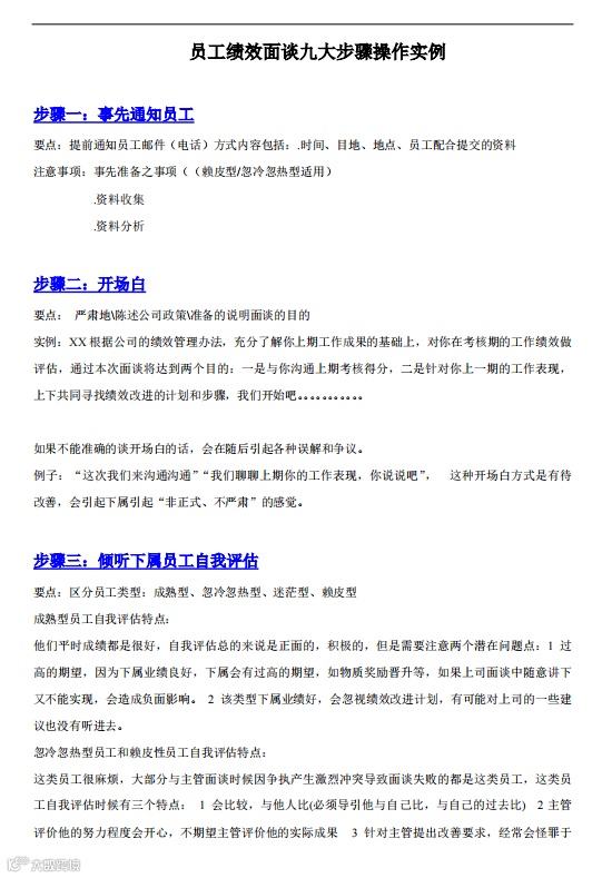
绩效面谈技巧(13份)
绩效面谈是现代绩效管理工作中非常重要的环节。绩效面谈的内容应围绕员工上一个绩效周期的工作开展,一般包括工作业绩、行为表现、改进措施、新的目标四个方面的内容。


绩效面谈九大步骤


绩效面谈实战指导手册
02
跨部门沟通(7份)




行政人员的跨部门沟通技巧(节选)


跨部门的高效沟通与协作(节选)
03
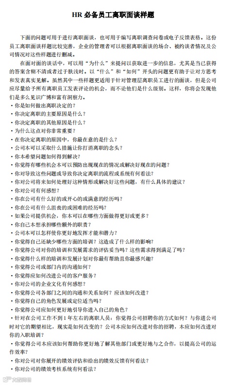
离职面谈沟通(7份)
离职面谈是指在员工离开公司前与其进行的面谈。从雇主的角度来说,离职面谈的最主要目的是了解员工离职的具体原因,以促进公司不断改进。


离职面谈沟通表格(节选)

离职面谈表格与样题(节选)
04
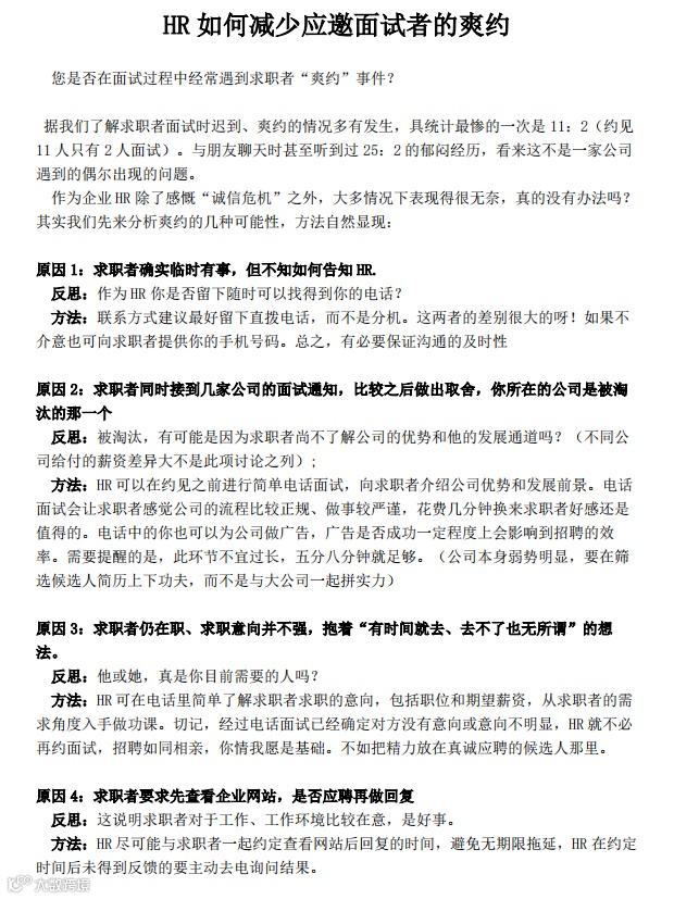
面试沟通技巧(7份)
电话邀约技巧,面试提问大全,提高优秀人才邀约成功率,以及通过高超的面试步骤、话术和技巧,找到合适的人才。面试沟通是非常重要的。


减少面试者爽约技巧(节选)


面谈问题清单(节选)
05
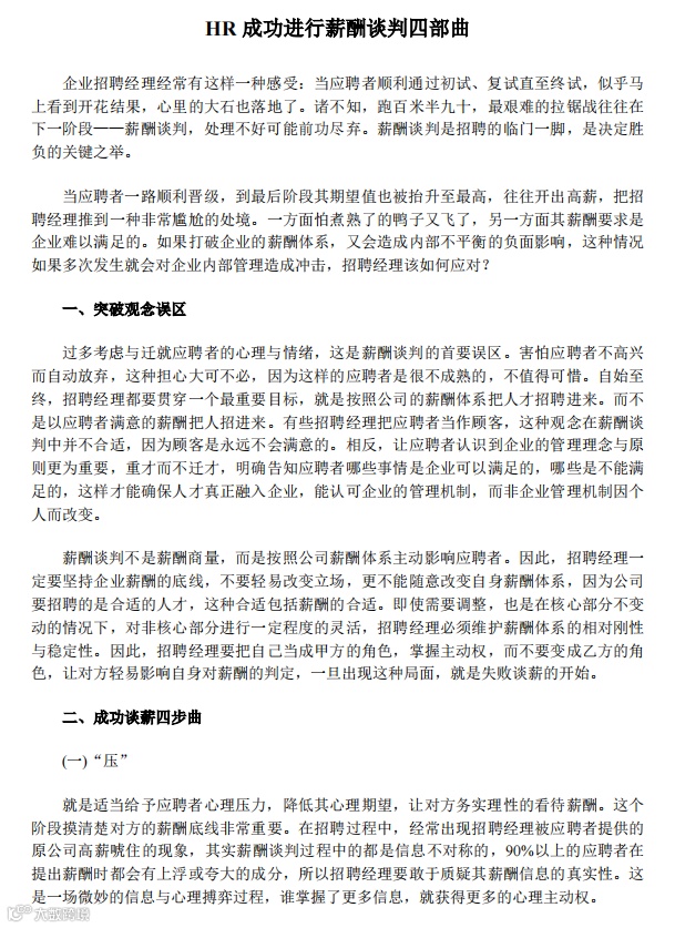
薪酬谈判技巧(8份)
面对自己心仪的人才,HR如何用合理的薪资拿下,双方“合作”愉快,这些方法会帮到你!


薪酬谈判的20个难题(节选)


会说话的人,职场上得心应手,工作顺利开展,还能有效地避免被人刁难,提高做事效率;生活上能建立良好的个人形象,构建幸福、快乐的生活环境。
目前三茅很多专业核心资料在做活动,可以免费领取但数量有限,请大家把握机会哟~

再次提醒HR必会九大沟通技巧的免费领取方式
请识别下方二维码
按提示操作领取

-END-
往期精华推荐
点击左下角阅读原文

