搜索
首页
大数快讯
大数活动
服务超市
文章专题
出海平台
流量密码
出海蓝图
产业赛道
物流仓储
跨境支付
选品策略
实操手册
报告
跨企查
百科
导航
知识体系
工具箱
更多
找货源
跨境招聘
DeepSeek
首页
>
信狐天诚公司公告
>
0
0
信狐天诚公司公告
信狐天诚
2019-03-08
1
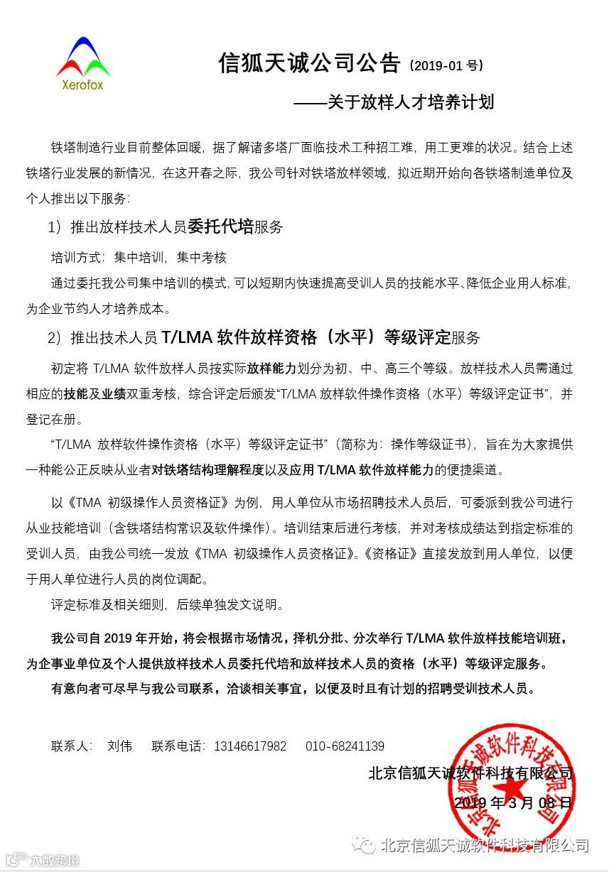
导读:2019年,北京信狐天诚软件公司开始推行铁塔企业放样人才培养计划。
【声明】内容源于网络
0
0
信狐天诚
北京信狐天诚软件科技有限公司成立于2004年,是由北京市科学技术委员会认定的一家软件企业和高新技术企业, 目前拥有多项独立软件著作权,主要从事电力工程设计软件、信息管理软件、 生产运营管理软件的研发与推广。
内容
19
粉丝
0
关注
在线咨询
信狐天诚
北京信狐天诚软件科技有限公司成立于2004年,是由北京市科学技术委员会认定的一家软件企业和高新技术企业, 目前拥有多项独立软件著作权,主要从事电力工程设计软件、信息管理软件、 生产运营管理软件的研发与推广。
总阅读
16
粉丝
0
内容
19
在线咨询
关注