
身为HR,尤其是在小公司身兼数职的HR,最怕的就是员工时不时来咨询社保、公积金一类的问题。
当然,问得最多的就是公积金如何提取、公积金贷款买房等,对于多地区办公的HR来说,这可是难倒一大批HR。
今天我就给大家整理一下,2022年关于公积金提取、贷款的新政,欢迎各位HR转发给员工,也可以自己收藏,以备不时之需。
4月11日,天津市住房公积金管理中心发布《关于购买首套住房和保障性住房提取住房公积金有关问题的通知》(以下简称《通知》)。
该政策于2022年5月1日起施行,2027年4月30日废止。
原文:http://www.zfgjj.cn/tjgjjcms/mainSitePc/regalutiondetail.jsp?id=318708
根据《通知》,职工在天津市购买首套住房和保障性住房的,除职工本人及配偶外,职工及配偶的双方父母也可申请提取住房公积金。
4月26日,西安市住房公积金管理中心发布《关于调整部分提取政策的通知》。
原文:https://zfgjj.xa.gov.cn/gzdt/tzgg/626b4027f8fd1c0bdc940a27.html
通知明确对于已办理西安住房公积金管理中心住房公积金贷款的借款人及其配偶,其缴存的住房公积金应当优先用于偿还住房公积金贷款本息。缴存职工每年可以申请一种住房消费类提取。
4月27日,成渝地区双城经济圈住房公积金一体化发展第三次联席会暨住房公积金第三批“川渝通办”事项发布会举行,明确“个人住房公积金贷款提取”和“租房提取住房公积金”两个事项可实现川渝通办、全程网办。
比如,李某在成都缴存住房公积金,被公司派到重庆工作,原来提取个人住房公积金贷款还款本息需要回成都办理,现在可以通过重庆公积金中心直接申请办理提取,不再成渝之间往返跑。
租房提取公积金也一样。成都职工陈某,被派驻到重庆工作,原来也需要回到成都办理租房提取,现在同样可以在重庆直接办理。
4月28日,四川省达州市人民政府办公室发布《关于印发达州市促进房地产市场良性循环健康发展十条措施的通知》(以下简称“《通知》”),提出十条措施促进当地房地产市场良性循环与健康发展。
本通知自4月28日起施行,有效期至2022年12月31日。
原文:http://www.dazhou.gov.cn/xxgk-show-25182.html
允许没有达州市住房公积金贷款债务的缴存职工提取住房公积金为子女或父母在达州市域范围内购买自住住房。
在达州市域范围内购买自住住房的,允许缴存职工申请使用住房公积金为成年子女或父母贷款。
2)在中心城区使用公积金贷款购房的,缴存人在本人公积金账户中留足贷款额度5%后,可申请提取其账户余额支付首付,实行又提又贷。
广东省惠州市
允许提取本人及其配偶的住房公积金用于支付购房首付款
4月30日,广东省惠州市住房和城乡建设局等六部门联合发布《关于促进房地产业健康发展和良性循环的通知》。
原文:http://zjj.huizhou.gov.cn/zwgk/jcgk/content/post_4637240.html
明确将加大公积金购房支持力度。缴存职工购买新建商品住房的,允许先提取本人及其配偶的住房公积金用于支付购房首付款。
贵阳
允许提取本人及其配偶的住房公积金用于支付购房首付款
4月29日,贵阳市住房公积金管理中心关于印发《贵阳市住房公积金管理中心支持人才在贵阳贵安购(租)房使用住房公积金实施细则》的通知。
通知明确在贵阳市、贵安新区购买住房且申请住房公积金贷款时,可提取本人及配偶住房公积金账户余额用于支付购房款首付,款项转入购房人个人储蓄账户。
2022年起,各地逐渐完善公积金贷款购房政策,提高公积金贷款额度,发购房补贴。
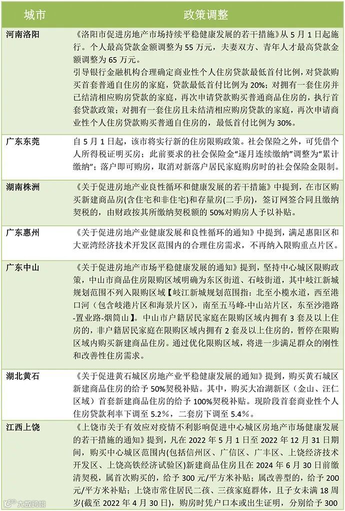
1. 河南省洛阳:提高公积金贷款额度,个人最高贷款金额调整为55万元
洛阳市发布的《洛阳市促进房地产市场持续平稳健康发展的若干措施》从5月1日起施行。
其中明确,提高公积金贷款额度,个人最高贷款金额调整为55万元,夫妻双方、青年人才最高贷款金额调整为65万元。
同时,加大对第二套使用公积金贷款购买改善性住房的支持力度。二手房公积金贷款最低首付比例不再设置房龄年限范围,统一按照20%执行。
四川省乐山市住房公积金管理委员会则印发《关于明确我市住房公积金贷款、提取部分政策的通知》。
宣布自5月1日起,住房公积金贷款实行“只认贷不认房”的认定标准,申请人及配偶双方均缴存住房公积金的,最高贷款额度为50万元;
申请人单方缴存住房公积金的,最高贷款额度为40万元。
住房和城乡建设局等七部门印发《关于促进我市房地产市场平稳健康发展的若干措施的通知》。
明确降低二套房公积金贷款首付比例,从当前执行的三成降至二成。
4月30日,上饶市人民政府办公室印发《上饶市关于有效应对疫情不利影响促进中心城区房地产市场健康发展的若干措施的通知》,明确实施阶段性购房补贴。
凡在2022年5月1日至2022年12月31日期间,购买中心城区范围内新建商品住房且在2024年6月30日前缴清契税。
属首次购买的,给予300元/平方米补贴;属改善型的,给予200元/平方米补贴;上饶市常住居民二孩、三孩家庭群体。
且子女未满18周岁(截至2022年4月30日),购房时凭户口本或出生证明,分别给予300元/平方米、500元/平方米的补贴。
《通知》明确,凡在2022年5月1日至2022年12月31日期间,在中心城区购买商品住房(含二手房)且在2024年6月30日前缴清税款(包含契税、增值税及个人所得税)的,由受益财政按地方所得部分50%给予补贴,相关税款实行先征后补。
广东省江门市住房和城乡建设局联合江门市商务局曾于4月27日召开“2022江门市夏季促消费活动专题”新闻发布会。
会上提到,将对在江门购置新建商品住房并办理合同网签手续的前若干名购房人,按房屋建筑面积分档发放9000套、总价值3700万元的购房消费大礼包。
湖南省岳阳市人民政府办公室则于5月1日印发《关于进一步促进岳阳市城区房地产市场平稳健康发展的若干措施(试行)》的通知。
其中提到在市城区购买新建商品房和二手房(含住宅、非住宅),签订商品房买卖网签合同。
并在1个月内全部缴清交易契税的,由契税征收的市区财政部门按其所缴纳契税税额的50%对购房人予以补贴。
另外,对在市城区购买首套新建商品住房和二手住房,签订网签合同并完成契税缴纳的,给予每套1万元的购房补贴。
因篇幅有限,大家可以查看下表查询自己所在城市的公积金购房政策:
本文内容来源:各省市住房公积金管理中心。本文由三茅HR联盟编辑发布,所推送文章非商业用途,著作权归作者所有。文章仅代表作者观点,不代表“三茅HR联盟”立场。如有问题,请联系后台。
↓↓↓
