
我们都知道高薪酬能够留住人才,所以每年的加薪必然也能够留住人才。但是,薪酬不能任意上涨,必须和人才市场的情况挂钩。
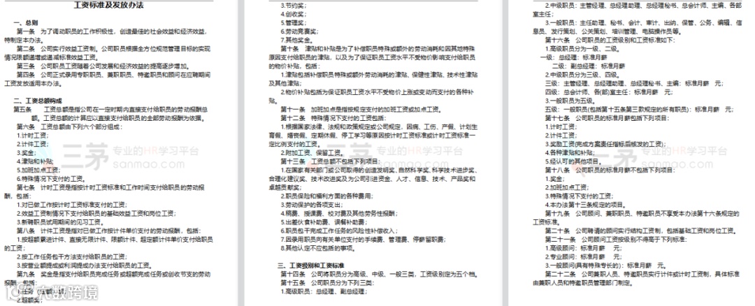
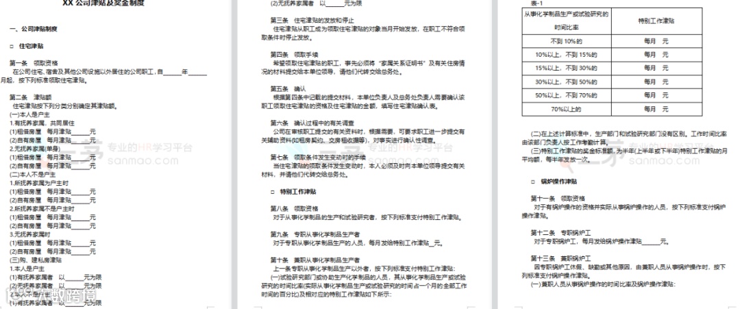
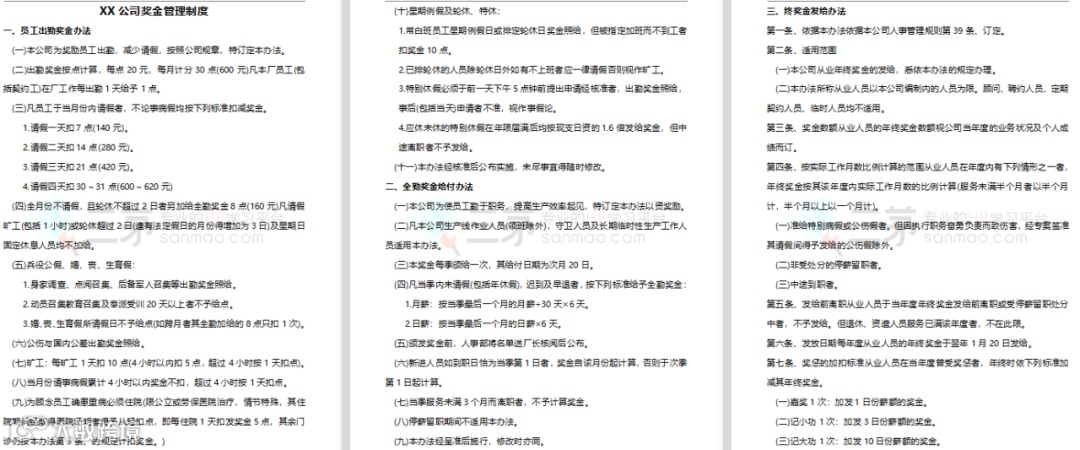
薪酬福利体系,是企业激励机制的重要组成部份,在决定员工的工作满意度、激发员工的工作动机、增强企业的凝聚力等方面起着至关重要的作用。
尤其对于营销人员,其提成机制的设计直接影响着营销体系的健康度和稳定度。
怎样的薪酬福利体系才是最具有魅力的呢?必定是贴近员工实际需求、兼顾公司实际情况,又能最大程度地体现公司的诚意与关爱。
所以,企业的薪酬福利设计要「对内具有公平性,对外具有竞争力」。
那么HR怎么去设计,这样的薪酬福利体系呢?今天小编就为大家整理了这份《薪酬福利设计要点汇编》,帮助各位HR快速丰富自己的薪酬模块技能,早日赢取升职加薪的机会。

- 领取方式 -

识别下方二维码
按提示操作即可免费领取




名额有限,先到先得











避税这件事,虽然每个公司都在做,但是身为HR一定了解,一不小心就会给公司带来不必要的麻烦。游走在税率的边缘,怎样才能最大程度的为员工谋福祉。




- 员工假期设计 -




- 员工奖罚设计 -






往期推荐

