

HRBP工具箱
BLM模型——源自 IBM一套完整的战略规划方法论。
工具清单——HRBP必备实操。
管理三板斧——解决问题的方法不需要太多,把最简单的招式练到极致,每一招都是绝招。
晒KPI——业务战略落地的一个高质量的沟通工具。
HRBP如何弄懂业务
5P模型——五个维度切入业务。
利益相关者——管理学意义上的利益相关者(stakeholder)是组织外部环境中受组织决策和行动影响的任何相关者。
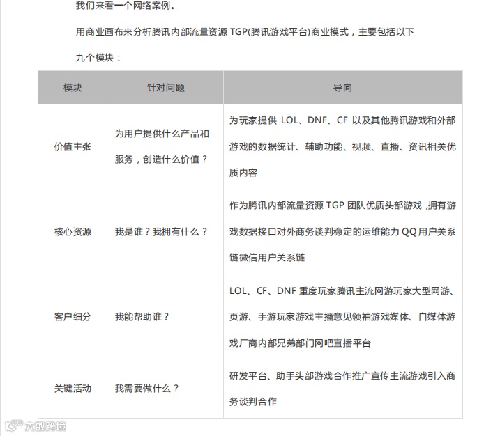
商业画布——指一种能够帮助创业者催生创意、降低猜测、确保他们找对了目标用户、合理解决问题的工具。
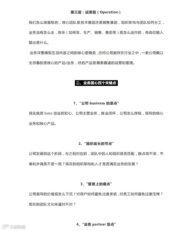
业务洋葱模型(IPO)——业务圆心。
- 如何领取?-

识别下方二维码
按提示操作即可免费领取




名额有限,先到先得




















往期推荐

