大数跨境
0
0

OKR管理:从0到1实操大全

OKR管理:从0到1实操大全 三茅HR研习社
2022-09-02
0
导读:从概念到实操,讲透OKR在不同场景中的实际应用



企业的绩效机制,很大程度上决定了员工的行为。


在传统的KPI考核下,员工越来越倾向于“应付指标”,工作积极性和创造性几乎都被一个个指标消灭殆尽。


于是,越来越多的企业开始放弃或者改进KPI考核,最典型的就是引入OKR。


与KPI相比,OKR对员工的驱动力更强,主张由内而外激发员工努力工作。虽然OKR有很强的实践意义,但能真正推行OKR的HR却是凤毛麟角。

以至于很多企业在招聘HR的时候,都将OKR写进招聘JD里。


不会OKR,或许你会错失很多升职加薪的机会。

所以三茅君今天给大家带来《OKR管理:从0到1实操大全》从概念到实操,讲透OKR在不同场景中的实际应用,绝对是目前学习OKR的不二之选。



- 资料详情部分预览 -




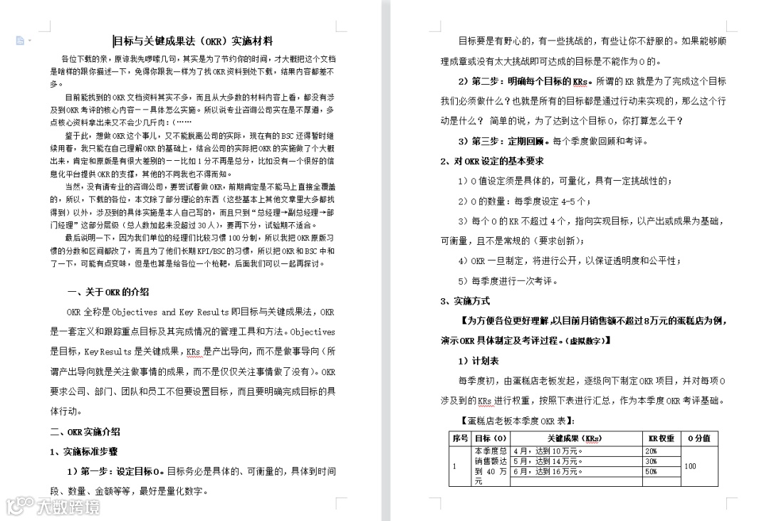
OKR数据模板,可视化考核表





OKR实施方案,拿来即用






OKR方案实施材料


由于篇幅有限,以上仅展示部分内容,需要完整资料扫描下方二维码,免费领取。

- 领取方式 -

【OKR管理:从0到1实操大全】

识别下方二维码
按提示操作即可免费领取
名额有限,先到先得


-END-

往期推荐

史上最全绩效考核模板(KPI+360°+BSC+OKR)涵盖102个职位!

HR专属手账本,0元包邮送送送!

Excel函数应用500例(逻辑函数/财务函数/统计函数等)

无偿辞退员工攻略.zip


380个Excel自动计算模板(带公式,可一键拉出结果数据+图表!)




点击左下角阅读原文
领取《OKR管理:从0到1实操大全》
【声明】内容源于网络
0
0
三茅HR研习社
HR的精神家园,致力于HR行业最新文章干货收集发布!
内容 2727
粉丝 0
三茅HR研习社 HR的精神家园,致力于HR行业最新文章干货收集发布!
总阅读1.3k
粉丝0
内容2.7k