在越来越艰难的社会环境下,许多公司选择优化人员、精简成本。这时候如果HR不懂劳动法,不知道如何降低用工风险,其实就是在坑公司,坑自己。
随着奖金工资、加班假期、解雇工伤等相关的劳动争议越来越多,其中的法律风险很需要用人单位重视。
熟知《劳动法》一直是对HR的基本要求,懂《劳动法》不一定能让你快速升职加薪;但如果不懂《劳动法》,一定会让你在HR的道路上举步维艰。
虽然《劳动法》如此重要,很多HR仍然是一知半解,大多数HR都是碰到实际问题后,才临时抱佛脚。
最近小编也经常收到后台留言咨询相关问题。



为帮助企业避免法律风险和误区,给大家精心整理了HR在工作中常遇到的劳动法问题。

【13套劳动法培训ppt+60个纠纷案例+20部劳动法规+200个劳动法常见问题】干货满满,让你的HR生涯不再因为劳动纠纷而背锅!
- 领取方式 -

识别下方二维码
按提示操作即可免费领取




名额有限,先到先得
这套劳动法知识有哪些干货和亮点?下面我来详细说明一下!
1
18套多达800页的劳动法相关知识PPT,从案例分析到条款解读再到风险规避一套带走:

多种用工模式及风险规避手段,帮助企业HR更好的满足老板的用人需求,并提前做好规避风险的准备:

2
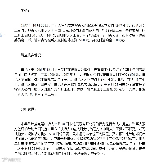
60个典型劳资纠纷案例,工作中常遇到的纠纷难题,参照案例来解决!

每个案例都包含:事情过程、事件分析、纠纷仲裁结果……帮助HR清晰每个案例的情况,加以学习。

3
20部HR必备的劳动法规,遇事儿不再百度,随时打开查阅:

版面所限,这套《劳动法实战合集》展示就到这里了,需要完整版请按下方提示操作领取~
-领取方式-
识别下方二维码
按提示操作即可免费领取




名额有限,先到先得

-END-
往期推荐

