“电动化是移动出行的未来。”
撰文 | 森序
出品 | 零碳知识局
3月13日,大众汽车集团发布了2023财年业绩报告。在大众汽车集团2024年度媒体沟通会上,大众汽车集团首席执行官奥博穆再度表示:“电动化是移动出行的未来。”
如今,欧美国家多家大型企业纷纷放缓电动车计划,政策、资金都不似从前般疯狂倒向电动车,而大众却依旧强调电动化在未来交通领域的重要性。
近年来,全球范围内多个国家和地区都提出了明确的“碳中和”目标,企业也纷纷制定产业减碳目标。根据数据显示,由乘用车与货运产生的碳排放在交通行业整体中占比达75%。因此,车企减碳、脱碳是必然之路。
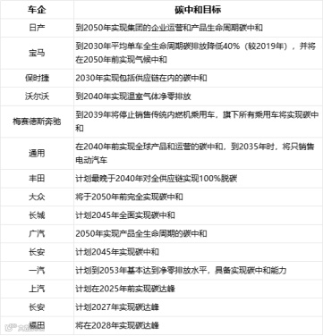
据了解,目前全球已有多家大型车企制定了全生命周期脱碳目标。其中,保时捷承诺将在2030年实现包括供应链在内的碳中和,沃尔沃、梅塞德斯-奔驰、通用汽车和丰田等车企计划在最晚于2040年对全供应链实现100%脱碳,宝马、大众等表明将于2050年前完全实现碳中和。在国内车企中,长城汽车也宣布将于2045年实现碳中和。
早在2017年,大众汽车集团就已宣布电动化转型。在全球范围内,大众是第一家致力于实现《巴黎气候协定》目标的大型车企。
3月13日当天,大众宣布碳中和目标计划提前十年完成。大众集团计划到2040年在全球所有生产基地整体实现净零碳中和。至2030年,包括中国区在内的全球工厂将实现外部电力供应100%来自碳中和能源。
大众汽车集团首席财务官兼首席运营官Arno Antlitz也表示:“我们坚信未来是电动的。电动车的发展速度要更快,当然在过渡期内也不能放弃燃油车。”
他还表示,大众财务状况稳健,可以支持电动化数字化转型加速进行。
去年7月,大众汽车集团(中国)宣布,投资约8亿元人民币实施充电网络建设计划。
在本次媒体沟通会上,奥博穆也表示,大众集团将在全球范围内扩建快速充电网络,增加4万台快充桩,并适时引入双向充电功能。据了解,这些充电桩主要集中在三个主要市场,分别是欧洲、北美和中国。
按照本次会上公布的最新计划,到2040年,大众集团将在全球所有生产基地整体实现净零碳中和,较原计划提前10年。以2018年水平为基准,大众集团致力于减少90%的温室气体排放,并计划通过改变能源供应结构、提高能源效率等措施实现这一目标。
2023年6月23日,欧盟CSRD生效。为了使CSRD更具有可操作性,欧洲财务报告资讯组开发了《欧洲可持续发展报告准则》(European Sustainability Reporting Standards,ESRS),作为CSRD的实施细则。该准则于2024年1月1日生效并开始执行,供首批披露义务企业在2024年、2025年使用。其中,对可持续信息披露标准和关键指标加以规范这一细则备受关注,这也意味着对企业落实全生命周期的节能减排的要求更为严苛。
根据本次发布的财报来看,大众集团2023年全年交付汽车约924万辆,同比增长12%。其中,在中国市场共计交付车辆323.6万辆,同比增长1.6%。
2023年大众集团实现营收3223亿欧元,同比增长15.5%;营业利润226亿欧元,同比增长2%;税后利润179亿欧元,同比增长13%。
其中,在汽车业务部门,2023年净现金流107亿欧元,同比增长122.9%。
此外,大众表示将继续加大投资力度。
2022年和2023年,大众集团汽车业务投资额分别为316亿欧元和361亿欧元,投资营收占比分别为13.6%和13.5%。这一比例将在2024年达到峰值,为13.5%—14.5%,或将超过400亿欧元,主要用于新产品投放、电池及软件业务研发,以及最后阶段的内燃机投资等。
奥博穆表示:“转型期至少还有十年,我们要提供灵活的产品选择。”为此,大众集团将继续加大投资,其中特别提到了中国市场。
他宣布,大众集团将在2025—2029年的五年间,投入1700亿欧元(约合人民币14160亿元)用于重点领域,包括电池业务、扩大北美地区影响力、提高在中国的产品竞争力等,还将用于新产品、纯电动车型平台,以及持续混动化的先进燃油车型。其中,电动化和数字化转型约占1300亿欧元。
奥博穆对投资用途进行了部分列举——150亿欧元用于提高现有传统平台的软硬件竞争力;150亿欧元用于MEB平台的提升;150亿欧元用于电池战略;150亿欧元用于挖掘地区市场的增长潜力,尤其是美国和部分印度地区。
在过去两年,大众汽车业务投资额分别为316和361亿欧元,占汽车业务营收的13.6%和13.5%。奥博穆表示,在五年计划里,1700亿欧元投资约占汽车业务营收的12%。
去年,大众集团汽车业务营收约为2682亿欧元,集团预计今年营收增长5%,则汽车业务营收或为2816亿欧元。由此可见,大众集团2024年资本开支和研发费用或将高达380亿-408亿欧元,折合人民币约2989亿-3209亿元。
近一年,大众集团业绩稳健发展,营收和利润总体来看均呈上升趋势。
2023年,大众集团纯电动汽车在总交付量中占比8.3%,创下历史新高。其中,2023年大众集团共交付77.11万辆纯电动汽车,同比增长约35%。
2024年,大众集团将推出超过30款新车型,其中大部分都是纯电车和插混车。其中纯电车包括保时捷全新纯电动Macan和奥迪Q6 e-tron1,以及ID.72和ID.7 Tourer3、CUPRA Tavascan4和ID.Buzz5长轴距版车型等。
由此可见,可观的销量使大众尝到了转型后电动车带来的甜头。
但即便如此,大众的电动汽车业务也是亏损的。在欧美地区,电动车的价格以及居高不下的电费使得多数消费者望而却步。
据EV Sales统计数据显示,2023年电动车在美国新车销售量中仅占9%。欧洲地区的情况也不容乐观。根据统计数据显示,去年12月,欧洲的纯电车销售量同比下降了近四分之一,混电车销量下降34%。
因此,奥博穆表示“我们会坚持此前的转型战略不动摇。但我们无法独立做到电动化转型,我们还需要政治和立法支持。这些政策必须保持一致,而不能反复无常。”在欧美国家,政府的补贴或将成为电动汽车发展的稳定剂。
“
零碳知识局
微信号 :
lingtan-energy
“
进群小助手
小助手诚邀您加入
【零碳知识局】行业交流群
微信号 :
wxid_tazoxst90yy312

