“我,一个32岁的HR主管,生娃回到岗位,却发现自己什么都不会……”我收到同为HR的朋友小周发来的信息。
“怎么会产生如此消极的想法呢?”我觉察到了信息中的异样。
被我这么一问,小周竹筒里倒豆子,把近期的烦恼全说了。
原来,即使在目前这样的经济环境下,小周所在的公司依旧保持了良好的发展势头。业务的高速发展使得公司对人力的需求变得更加迫切。随着市场的竞争加剧,员工招聘不再是以往的单一任务了。
比如,对于技术岗位的招聘,过去以基础的技能测试和面试流程为主,但现在公司业务逐步转型,岗位需求的复杂度进一步增加。
技术人才的招聘标准发生了变化。公司不仅要考察他们的专业技能,还要关注他们的学习能力、沟通能力,以及对创新的敏感度,这些因素往往比专业技能更重要。
以前一份岗位描述可能只需要简简单单列出一些基本要求,现在每一个职位的工作内容与职责都变得更加多元化。
当她开始更新岗位描述时,发现过去,她惯用的“硬性要求”包括学历、工作年限、技术栈等,显得非常单一,根本无法全面衡量候选人是否适合这个岗位。尤其是在跨部门合作、文化适配度、创新思维等方面,如何在简短的招聘信息中传达清楚,就成了她的新问题。
“我怎么在岗位描述里表达这些细节呢?以前的方式已经不适用了。甚至搞不清楚如何评估候选人,怎么办?我的角色好像一下子变得很不明确。”小周有些焦虑。
听了小周这番话,我告诉她:
其实这并不是因为你不够专业,而是公司面临了一个全新的挑战,而这种挑战直接压在了HR的肩上。
招聘工作本来就不可能一蹴而就,你不必着急一次性解决所有问题,解决不了也没必要产生如此大的自我怀疑。
可以先从这样几点着手提升:
明确人才画像,更新岗位描述
可以先与各部门负责人深入沟通, 明确每个岗位的核心需求,除了技术能力,还要明确软技能和文化适配度,同时加强岗位描述的灵活性。
优化面试和评估标准
针对招聘评估的难题,建议引入STAR法则,帮助评估候选人的实际能力。通过引导候选人讲述自己过去解决问题的实际案例,更加准确地判断他们在工作中面对挑战时的表现,尤其是对创新能力、问题解决能力和沟通能力的考察。这比单纯的技术面试更加贴合现在公司对人才的综合要求。
利用数据分析,优化招聘决策
通过分析历史数据,找出最符合公司文化的候选人特征,以及过往成功招聘岗位的共同点,可以提升她招聘过程的精准度。同时,工具化的筛选也能帮助她更好地理解和预测候选人未来的表现,从而做出更科学的招聘决策。
为了能把这几点迅速运用到工作中,可以借助一些现成的工具包和模板,减少思考和操作的复杂度:
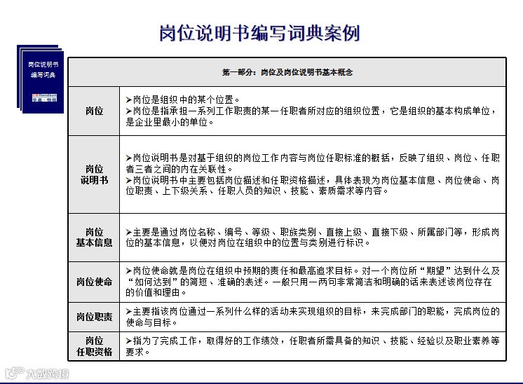
1、《岗位说明书编写实操指南》
通过与各部门负责人的深入沟通,明确每个岗位的核心需求之后,接下来对外就要展示出清晰的岗位介绍,以便于候选人也能准确地理解岗位的核心要求。这份《岗位说明书编写实操指南》就能帮助HR系统地理解和掌握岗位说明书的技巧与流程。
其中“流程指南”详细提供了岗位的分类、设计的原则与步骤,岗位说明书编写操作指引,以及岗位说明书的通用模板,方便HR快速上手写出清晰、准确、有效的岗位描述,既提高招聘效率,还有助于为后续的绩效评估、职业晋升等提供标准依据。
2、《金三银四HR招聘面试最强攻略》
面试问出好问题属实不是一件容易的事,不是问出封闭式问题,导致获取的信息很有限,就是问一些认知类问题,比如“你怎么认为……”导致只能得到一些观点、想法类的答案,并不能判断应聘者的实际能力。
要想快速提升提问技巧,《金三银四HR招聘面试最强攻略》就更合适不过了!
这份资料包里的“名企笔试题库”囊括了适用于财务、出纳、销售、管理等等各种岗位的经典试题,这些试题已经被各大名企反复验证,能够有效筛选出符合岗位要求的候选人;
“15个热门职业专属面试题库”包括IT工程师、财务类、采购、营销、应届生等各类热门岗位的面试题库,与“名企笔试题库”相配合,再也不怕不熟悉某个岗位问不出有效问题了。
3、《超全面招聘分析报告模板合集 》
招聘工作做得好,不仅仅是为企业招到了合适的员工,还要明白如何对招聘工作进行分析总结,汇报呈现,从数据中洞察趋势,优化招聘策略,不然真的很容易变成没有苦劳更没有功劳。《超全面招聘分析报告模板合集 》资料包就能帮助HR把招聘工作结构化呈现。
这份资料包共精选了18套招聘分析报告模板,有PPT版、Word版、Excel版,覆盖各种类型的招聘分析报告模板,如招聘渠道分析报告、面试评估报告、候选人背景调查报告等。
在实际工作中,HR可以借助这些模板记录和分析招聘过程中的关键数据和信息,再通过对这些数据的分析和比较,找出招聘过程中的问题和瓶颈,并提出相应的解决方案和改进措施。不仅如此,这套资料还非常适合于招聘HR的日常工作汇报、季度汇报、竞聘等工作场景。
以上所有资料都是三茅VIP专属免费资料,只要你是三茅会员就能免费下载。
当然,可以下载的资料远远不止这些(但也不是全平台免费),平台上有大量、全面、实用的HR资料供会员下载,6大模块应用尽有,拿来即用!
三茅会员新年启航
全新权益,服务升级
1天仅需1元钱
立即体验
↓↓↓
4、为什么HR非要选择三茅VIP?
三茅网有着全国最丰富最全面的HR数据库,我们是在认真调研了上千HR用户,加入上百个HR群体,收集上千份问卷调查后,才总结出HR普遍存在的学习困境:
1.没有学习时间,工作太忙,要学的太多,最终有心无力,蹉跎岁月。
2.没有学习互动,遇到的问题得不到解答,学完的知识得不到展开。
3.没有学习规划,看一步学一步,毫无节奏,越学也乱,越学越慌。
基于这些问题,我们从2019年上线VIP会员功能,从最初的0元听好书、0元听好课,发展成如今多达11项会员权益的三茅核心产品,同时也积累了50000+HR在这里交流学习。
三茅会员2025年全新权益正式上线,开启职场进阶新篇章:
▌ 全年6场大咖干货直播
——深度链接行业打卡,获取最前沿的行业洞察与实践策略,用干货助力HR业务突破。
▌ 全年5场HR精英工作坊
——沉浸式实战方案学习,小班互动,聚焦HR核心能力提升,让学习成果真正落地见效。
▌ 全年45期话题深度分享
——深挖HR关键话题与职场难题,覆盖热点与痛点,碎片时间随时随地掌握行业新知。
▌ 全年365份秘籍持续更新
——每天一份实用模板+攻略技巧,满足HR工作场景全需求,工作轻松上手更省时。
除了全新权益,经典权益依旧为您的职业技能提升提供丰富的学习资源:
▌ 600+节HR职场案例音频
——覆盖HR核心痛点,快速解锁高效实用解决方案。
▌ 160+本HR必读书籍
——为忙碌的HR精挑细选专业好书,提取其中80%的精华部分,轻松赋能HR职场进阶。
▌ 选用育留全能资料包
——涵盖实战工具、方法和模板,6大模块应有尽有,拿来即用。
▌ 优秀HR专属交流社群
——在群内,我们不仅会按时督促大家学习,还会发放各种学习资料,分享各种知识内容;同学们也会在群里咨询与分享自己的实操经验,一起交流讨论学习,广受会员好评。
最后,权益加码为您带来切实的激励和深度服务,轻松突破学习瓶颈:
▌ 权益加码:智慧箱
——2套学习地图+11期实战方案+读书笔记集锦,智慧工具全面加码,助力HR持续成长。
▌ 权益加码:百宝箱
——从折扣到奖励再到专属服务,全方位超值权益,带来实实在在的学习回报。
三茅会员新年启航
全新权益,服务升级
1天仅需1元钱
立即体验
↓↓↓

