200GWh十年战略合作协议,创下储能行业长单规模新纪录。
撰文 |森序
出品 | 零碳知识局
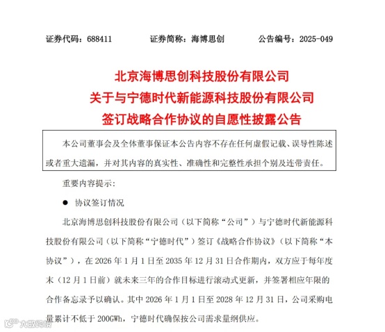
2025年11月12日晚间,北京海博思创科技股份有限公司(688441.SH)发布重磅公告,宣布与全球动力电池及储能电池龙头宁德时代新能源科技股份有限公司(300750.SZ;3750.HK)签署为期十年的战略合作协议。
协议明确,2026年至2028年期间,海博思创累计向宁德时代采购电芯产品规模不低于200GWh,创下储能行业长单规模新纪录。
消息一经披露,资本市场迅速作出强烈反应。11月13日开盘后,宁德时代股价高开高走,盘中涨幅一度突破9%,最终收涨7.56%,报415.60元/股,市值单日激增超千亿元,达到1.90万亿元;合作另一方海博思创则收获20CM涨停,股价创历史新高至378.16元/股,市值攀升至681亿元。
与此同时,储能产业链上下游企业同步走强,逆变器、储能系统集成、锂电池材料等细分板块集体飘红,20余家相关企业股价涨幅超5%,凸显市场对此次龙头携手的强烈看好。
此次战略合作并非偶然,而是双方长期合作基础上的深度升级。
海博思创招股书显示,2021年至2023年,宁德时代及其子公司始终是其第一大供应商,采购金额占比连续三年超60%,成熟的合作机制为此次十年长单奠定了坚实基础。
与此前合作相比,本次协议呈现三大核心亮点:一是量化指标明确,除锁定前三年200GWh采购目标外,双方建立年度滚动更新机制,每年末确认未来三年合作计划;二是供应保障升级,宁德时代承诺给予海博思创同等市场条件下的优先供应权及竞争力价格,破解行业"一芯难求"的痛点;三是合作维度延伸,双方将探索设立储能项目产业基金,开展零部件合作采购,构建"产品供应+项目运营+资本协同"的全方位合作体系。
海博思创证券部人士在回应媒体时表示,当前优质电芯资源仍处于相对紧缺状态,作为头部系统集成商,公司通过提前锁定大规模供应,能够保障未来项目交付能力。
据悉,海博思创全球累计储能装机已超40GWh,位列2025年上半年全球储能系统出货量第五位,此次200GWh长单对应的出货规模,已超过截至2025年9月底中国新型储能107GW的累计装机总量,展现出公司冲刺全球顶尖梯队的雄心。
值得注意的是,这并非海博思创首次布局大额电芯采购,今年2月其已与亿纬锂能子公司签订50GWh采购协议,此次与宁德时代的绑定,被市场解读为瞄准海外高端高溢价市场的战略布局。
作为全球储能电芯绝对龙头,2024年,宁德时代动力电池全球市占率37.9%,连续8年全球第一;储能电池市占率36.5%,连续四年全球第一。截至2025年上半年,公司总产能达690GWh,在建产能235GWh,2026年还将新增百GWh级储能专用产线。
对于宁德时代而言,200GWh长单不仅为庞大产能提供了稳定消化渠道,更验证了其技术与成本竞争力。摩根士丹利在最新研报中指出,此次合作证实了全球储能的强劲需求及高端产品短缺现状,进一步巩固了宁德时代在储能价值链中的冠军地位,并重申对其A股的超配评级,给予490元/股的目标价。
此次龙头携手的背后,是全球储能市场爆发式增长的行业大背景。根据InfoLink Consulting数据,2024年全球储能新增装机达175.4GWh,2025年预计增长26.5%至221.9GWh。
从市场规模看,2025年全球储能市场规模预计突破2950亿美元,2030年将增至4650亿美元,年复合增长率超9.5%,中国、美国、欧洲三大市场合计占比超90%。其中中国市场规模最大,截至2025年6月底新型储能累计装机达9491万千瓦,是"十三五"期末的30倍;美国市场增长最快,2025年新增装机预计达55.9GWh,同比增长47.4%;欧洲则加速从户储向大储转型,可再生能源高比例接入催生海量储能需求。
行业分析人士指出,宁德时代与海博思创的深度合作,将重塑全球储能行业竞争格局。资本市场对此次合作的积极反应,反映了投资者对储能市场未来发展的坚定信心。
“
进群小助手
微信号 :
wxid_tazoxst90yy312
诚邀您进群交流并留下:姓名、公司、职务及联系方式
商务合作:18265772567(微信同号)

