维护国家网络安全主权,八路及以上服务器将受监管
6月1日,《中华人民共和国网络安全法》正式开始施行,是我国首部有关网络安全的法律,也是一部基础性法律。从法律内容来看,改法对网络空间主权、明确了网络产品和服务提供者的安全义务、个人信息保护规则和关键信息基础设施重要数据跨境传输提出了规则和标准。
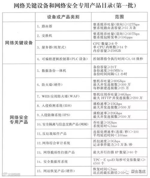
2017年6月9日,国家互联网信息办公室、中华人民共和国工业和信息化部、中华人民共和国公安部与中国国家认证认可监督管理委员会共同发布了2017年第1号公告:关于发布《网络关键设备和网络安全专用产品目录(第一批)》的公告。
审查名单都有谁?
在第一批"产品名单"中,主要分为两大类:网络关键设备和网络安全专用产品,15个细分产品,如机架式服务器、数据备份一体机、路由器、交换机等。

名单有何特别之处?
接下来我们以服务器为例,看一下这些产品有什么特别之处需要特别审查呢?我们还是以服务器为例。
如表格中所述,机架式服务器范围划定为:CPU数量≥8个,单个CPU内核数≥14个,内存容量≥256GB。那么这三个标准都代表了什么意思呢?为什么是这三条标准入选?
CPU数量≥8个,即满配八路服务器。一般来讲,八路服务器是一个高端服务器与中低端服务器的分界点,八路及更高路服务器更多应用在关键业务系统中。仅这一条就充分体现了审查的良苦用心。
单个CPU内核数≥14个。众所周知,服务器一般采用至强处理器,所以我们以至强E5 v4处理器为例。CPU内核数大于等于14个意味着高于至强E5 2650L v4和至强E5 2660 v4的处理器均在审查范围内。
内存容量≥256GB。意味着如果采用8GB DDR4规格的内存,拥有32条内存就在审查范围内(或16条16GB内存或8条32GB内存)。实际上,大多数八路服务器都满足满配内存容量大于等于256GB的配置。
维护国家网络安全主权
通过上面的解读,我们会发现,针对服务器的三条范围均是针对高配置、高性能,部署关键业务系统的服务器配置。比如金融、证券等大型数据库、数据仓库、大型ERP、CRM、数据检索与挖掘、商业智能(BI)等关键应用和国家高精尖项目工程。路由器、交换机、防火墙等设备也具备类似的特点。
这种具体生产设备的审查规定,能够更好地保证国家信息安全,有利于对我国关键信息基础设施进行保护,维护网络空间主权。当然,《网络关键设备和网络安全专用产品目录(第一批)》的发布并不意味着结束,据了解,更多的网络安全相关规定也在制定过程当中,一套愈加完善的《网络安全法》逐步呈现在我们面前。

延伸阅读——
企业网络安全运维,如何达到螺旋上升效果
网络安全管理是什么?
是管理管理一台防火墙?一台路由器?一台交换机?
当然不是!
是企业需要从以体系化的设计思路进行通盘考虑,需要统一和规范网络安全管理的内容和流程,提升风险运行维护的自动化程度,实现风险可视化、风险可管理、风险可处置、风险可量化。 主动的流程化管理转变,最终真正实现网络安全管理理念上质的飞跃,初步建立起真正实用并且合规的网络安全管理运维体系。
一般企业的系统运维架构

一般的企业网络管理对象包含:
硬件资源:
物理介质网卡、网线等;
计算机设备PC电脑、打印机、存储设备等;
网络互联设备交换机、路由器;
网络安全设备防火墙、入侵防御、安全网关等等。
软件资源:
操作系统
应用软件
通信软件
……
如何保证单位网络有效、可靠 、安全、经济的运行?
对自身网络结构非常清晰
对单位应用非常了解
对日常业务软件的掌握
了解常用的网络安全技术
熟练掌握单位现有网络设备的配置与操作
掌握常用的网络故障诊断技术
……
这些企业自有运维人员真能很好掌握吗?
一般企业目前网络运维现状
管理被动
》 颇为烦恼做这样的角色的同时,每天又重复的担任这样的角色。
》 IT业务没问题的时候神情特别轻松,一旦处理故障的时候就特别紧张。
》 大量的巡检工作去逐步巡检网络设备、服务器、应用系统的运行状况。
》 每天的工作量就集中在巡检和日常维护上,虽然工作量不算太大,但是及其被动及紧张。
... ...
故障不关联,IT与业务不关联
》 核心交换机的端口出现故障。
》 应用部门的管理员就会发现他的应用系统连不上。
》 网络部门的人会发现有一个子网掉线了。
》 服务器管理员会的服务器连不上了。
... ...
我们:
运维服务从客户战略出发、以客户需求为中心,以风险管控为主线,通过安全平台完成安全保障日常运维工作有序、有效的开展。
》现场检查维护服务:定期对安全设备、业务系统进行健康检查服务,在保证系统安全的前提下采集系统配置、流量信息、系统状态等安全信息,依照标准化流程,定期对用户的系统进行检查,了解系统的整体工作状态。由被动服务变主动服务,通过健康检查服务排除故障隐患,降低故障率。
》网络监控与管理服务:通过深度数据挖掘、事件关联等技术,辅以有效的安全管理与监控、实现对安全问题的统一监控与管理,对各类安全事件的集中管理和智能分析,最终实现对用户安全风险态势的统一监控分析和预警处理。
》应急响应运维服务
应急响应服务指当安全事件发生后,安全运维服务团队根据预案快速响应。应急响应预案应按照准备、检测、抑制、根除、恢复、跟踪等一系列标准措施制定,保证网络安全无忧,预防危险发生。
》漏洞分析运维服务
安全问题目前正以每周新增几十甚至几百例的速度在全世界得到反馈,并同时涉及信息技术的众多领域。企业所掌握的安全知识的更新速度所受到的压力非常大。应借助安全厂商的力量获取最新的安全动态、技术和安全信息,包括实时安全漏洞通知、病毒、补丁升级、定期安全通告汇总和安全知识库更新等,并通过定期对自有资产进行漏洞的定期分析/整改。
》建立运维知识库
帮助企业建立自有的安全运维知识库并定期升级,储备更多的安全运维经验、安全知识,保障用户的运维效果,提高安全运维效率。
网络安全管理全局一盘棋的实现,只有专业的网络安全运维服务进行 ,才能形成安全建设螺旋上升的建设效果。
我们支持7*24小时:
》服务器、小型机、存储、网络及安全等设备的整机和备件销售/绿色翻新再制造设备销售与升级服务/整机及备件租赁/数据库、中间件、备份和虚拟化等软件的支持与服务
》IT 运维及维保/机房搬迁/容灾备份/数据迁移
》IT 设备实机操作等技能培训/自有运维监控软件/自有信息安全软件/系统集成/机房建设等增值业务
24小时服务热线:400-6296-001
业务支持邮箱:support@tanghop.com

