新朋友点击上方蓝字关注官方微信,老朋友点击右上角分享本文
2020年有多少遗憾,我们对2021年的憧憬就有多大。疫阻挡不了我们学习成长的脚步,金融科技教育网联合中关村互联网金融研究院、中关村金融科技产业发展联盟共同推出了“2021金融科技应用实操系列课程”,以满足金融机构与金融科技企业对人才的缺乏。
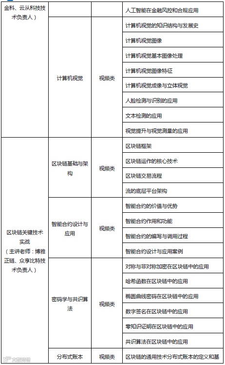
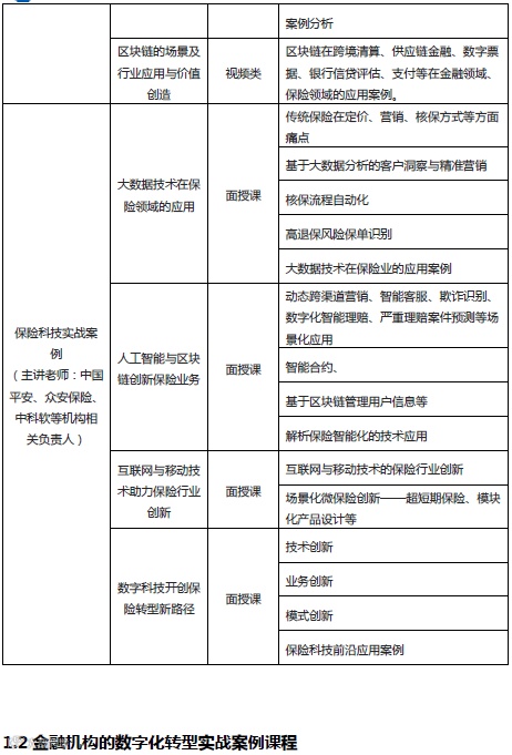
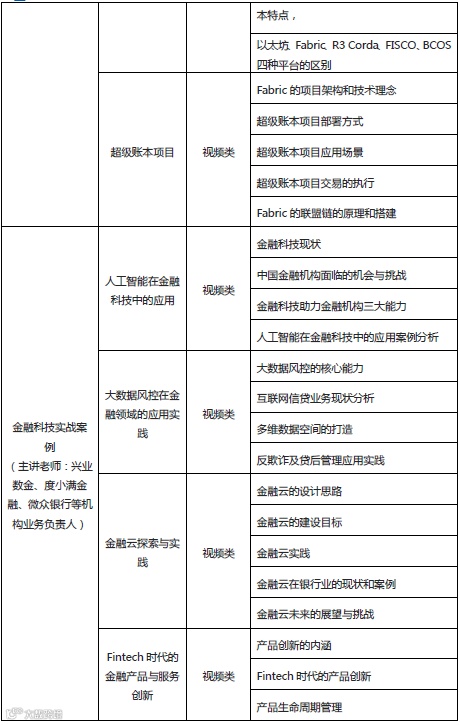
培训课程采用线上、线下教学相结合的多元化教学模式,课程设计以提升学员解决实际问题能力为出发点,结合金融科技的底层技术和金融场景实战案例,以前瞻的视角培养学员的实战能力及创新思维。
让我们来看看在2021年的新课程都有哪些,是不是你最想学的类型呢?


“金融科技教育网”: 是中关村互联网金融研究院联合中关村金融科技产业发展联盟共同设立的金融科技培训与认证中心,结合金融科技的底层技术和金融场景实战案例,以前瞻的视角培养学员的实战能力及创新思维。依托中关村金融科技企业最佳实践案例,整合优势资源,旨在加大金融科技人才培养,缓解金融科技人才紧缺现状,创新企业未来发展。
欢迎读者朋友多多留言与我们交流互动,
更多内容,请长按识别二维码关注。

金融科技教育网 微信公众号


